概览
产品详情
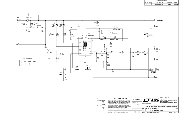
演示电路1688A是一款面向太阳能应用的密封铅酸2A电池充电器,内置LT3652HVEDD。LT3652HV是一款完整的中功率电池充电器,可在较宽的输入电压范围内工作。该充电器采用3.3V电池电压反馈基准电压源,允许调整充电电压,最高达18V。LT3652HV具有输入电压调整环路,如果通过电阻分压器设置的输入低于编程电平,该环路将降低充电电流。
该电路提供恒流/恒压充电,最大充电电流为2A,可通过电流检测电阻编程设置。
相关产品
文档
-
DC1688A - Schematic2012/3/6PDF80K
-
DC1688A - Demo Manual2012/4/25PDF103K
-
DC1688A - Design Files2011/7/27ZIP841K




