概览
产品详情
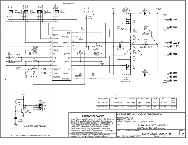
演示电路1286A是一款DC/DC升压转换器,内置LTC3862EGN/-1恒频电流模式升压控制器。DC1286A-A (LTC3862)在5V至36V输入电压范围内工作,并在48V输出时提供2A-5A的输出电流。DC1286A-B(LTC3862-1,较高的VIN最小值和较高的栅极驱动)在8V至36V输入电压范围内工作,并在48V输出时提供3A-5A的输出电流。恒定工作频率为200kHz,可实现小型高效电路。该转换器在宽负载范围内提供较高的输出电压精度(通常为±3%),且没有最低负载要求。该演示电路可轻松修改,以产生不同的输出电压。
相关产品
文档
-
DC1286A - Schematic2009/9/24PDF38K
-
DC1286A - Demo Manual2009/9/24PDF2M
-
DC1286A - Design File2009/9/24ZIP910K



