文档
-
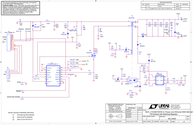
DC1249A - Schematic2015/10/8PDF28K
-
DC1249A - Demo Manual2009/9/24PDF239K
-
DC1249A - Design File2009/9/24ZIP1M

