概览
产品详情
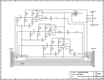
DC1063A: Demo Board for the LT6559 Low Cost 5V/±5V 300MHz Triple Video Amplifier in 3mm × 3mm QFN.
相关产品
文档
-
DC1063A - Schematic2009/9/24PDF46K
-
DC1063A - Demo Manual2009/9/24PDF395K
-
DC1063A - Design File2009/9/24ZIP26K
