概览
产品详情
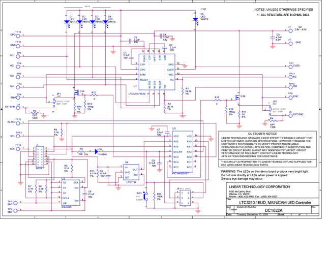
DC1022A:具有64级亮度控制、采用3mm x 3mm QFN封装的 MAIN/CAM LED控制器LTC3210-1的演示板
相关产品
文档
-
DC1022A - Schematic2009/9/24PDF61K
-
DC1022A - Demo Manual2009/9/24PDF436K
-
DC1022A - Design File2009/9/24ZIP931K
