Design Note 292: Very Low Dropout (VLDO) Linear Regulators Supply Low Voltage Outputs
Introduction
With each new generation of computing systems, total power continues to increase while system voltages fall. CPU core voltages and logic supplies below 1.8V are now commonplace. Power supplies must not only regulate low output voltages but they must also operate from low input voltages. A low voltage, low dropout linear regulator is an attractive conversion option for applications where output currents are in the several ampere range. Component count and cost are low in comparison to switching regulator solutions, and with low input-to-output voltage differentials, efficiencies are comparable.
VLDO Circuit Descriptions
The LT1580 monolithic low dropout linear regulator, the LT1573 LDO PNP driver and the LT1575 LDO MOSFET controller/driver are devices well suited to deliver lower output voltages from a supply of 1.8V or lower. Each device offers excellent line/load regulation, temperature performance and transient load step response.
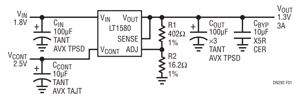
Figure 1 illustrates the LT1580 delivering 1.3V at 3A (maximum), from a 1.8V input supply. This particular configuration requires a higher voltage supply to bias the control circuitry. Specifically, the control voltage must be 1V above the output voltage for proper operation or 2.3V minimum in this case. In current systems, a 2.5V supply is typically available and is used here as the control supply voltage. The dropout voltage from input-to-output is 300mV. The load step transient response is shown in Figure 2. With a 3A load step, the output voltage deviation is less than 50mV and the output voltage recovers within 20 microseconds.

Figure 1. LT1580 Fast Transient Response Low Dropout Linear Regulator.

Figure 2. Load Transient Response for Circuit in Figure 1.
Figure 3 shows a circuit where the regulated output voltage is less than the feedback reference voltage. The circuit consists of an LT1573 linear regulator generating 1.2V at 3A from a 1.8V supply. As in the previous circuit, a second 3.3V input voltage is required for the control circuitry. A resistor divider connected from the 1.8V supply to the output biases the feedback pin above the regulated output voltage by 65mV. This allows the feedback pin to regulate at 1.265V with a 1.2V output. R3’s value is chosen such that Q1 must be biased in order for the feedback pin to reach its regulated voltage. This method of generating the feedback voltage is acceptable when the input voltage is regulated. If necessary, an external voltage reference can be used to acquire a tighter output voltage tolerance. Figure 4 shows the transient response for a 3A load step. Like the previous circuit, the minimum input voltage is 1.6V.

Figure 3. LT1573 Low Dropout Linear Regulator with Low Output Voltage.

Figure 4. 3A Load Transient Response for Circuit in Figure 3.
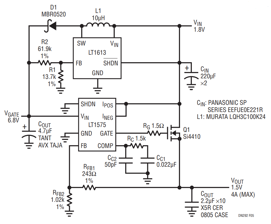
A linear regulator based on the LT1575 MOSFET driver can handle higher output power and very low dropout requirements. Figure 5 shows the LT1575 controller driving an external N-channel MOSFET. The regulator converts 1.8V to 1.5V, capable of delivering 4A maximum, using a logic-level Siliconix Si4410 MOSFET as the pass element. The LT1613 boost converter, which is able to operate with input voltages down to 1.1V, generates the appropriate gate drive for the MOSFET. Note that the input capacitors used, Panasonic SP capacitors (part number EEFUE0E221R), were chosen because they represent a typical output capacitor network of microprocessor power supplies. High frequency, low ESR tantalum capacitors, such as AVX TPS capacitors can be substituted for these capacitors.

Figure 5. LT1575/LT1613 Low Dropout, High Current Linear Regulator.
Figure 6 depicts the LT1575 load step transient response of less than 50mV output voltage deviation and under 100μs response. The efficiency of this linear regulator is 83%, primarily due to the low input-to-output voltage differential. An external MOSFET with lower RDS(ON) can make for even lower dropout performance and potentially higher efficiency. The LT1575 linear regulator controller offers the lowest dropout voltage performance of any commercially available linear regulator. For instance, the dropout voltage for this circuit is less than 100mV.

Figure 6. Transient Response for a 4A Step in the Circuit of Figure 5.
Conclusion
Low output voltage, low dropout voltage linear regulators are practical alternatives to switching regulators in the current and future generations of computer systems. All the circuits described above offer viable solutions for the power supply designer. For systems with bus voltages less than 2.5V, the LT1580 linear regulator circuit provides the necessary power conversion with the fewest external components. The LT1573 driver allows the use of a high current PNP pass transistor. The LT1575 linear regulator combines very low dropout voltage performance with high output current capability.