Reduce Component Count and Cut Costs by Disabling the MAX1737 Source-Current Loop

Abstract

The MAX1737 source-current loop protects low-power sources from being overloaded, however, this source-current loop can be disabled when using high-power sources. Disabling the source-current loop reduces component count and cuts system cost.

The MAX1737 switch-mode lithium-ion (Li+) battery charger includes a source-current loop that regulates the total current drawn from the power source. Although this control loop is useful in many applications, it is unnecessary if the power source can provide the maximum required system current plus the maximum required charger current. Disabling the source-current loop reduces component count and cuts cost.

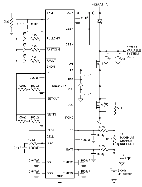
Figure 1 illustrates the standard implementation of the MAX1737. This typical application of the MAX1737 uses the components found within the MAX1737EVKIT. In this application, power is derived from a 12V, 1A source, and the source-current loop ensures that no more than 1A is drawn.

Figure 1. To limit the power drawn from the source, the standard implementation of the MAX1737 decreases the battery charge current as the system load increases.

Figure 1. To limit the power drawn from the source, the standard implementation of the MAX1737 decreases the battery charge current as the system load increases.

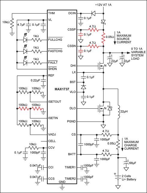
The circuit of Figure 2 is similar to the circuit of Figure 1, but with the source-current loop disabled. Disabling the source-current loop eliminates seven components. To disable the source-current loop, connect ISETIN to REF and connect CSSP and CSSN to DCIN. The compensation capacitor at CCS is still recommended.

Figure 2. Disabling the source-current loop of the MAX1737 reduces cost and size by eliminating seven components. With the source-current loop disabled, the power source must be able to supply the maximum battery charging current and the maximum system load current.

Figure 2. Disabling the source-current loop of the MAX1737 reduces cost and size by eliminating seven components. With the source-current loop disabled, the power source must be able to supply the maximum battery charging current and the maximum system load current.

Table 1 compares the characteristics of Figure 1 and Figure 2 at different system loads. Download Excel file of Table 1.

Table 1. Figure 1 and Figure 2 Characteristics
  Current Delivered by the Source (A) Source Voltage (V) Energy Delivered by the Source (W) Current Consumed by the System Load (A) System Load Voltage (V) Energy Delivered to the System Load (W) Current Consumed by the Battery (A) Battery Voltage (V) Energy Delivered to the Battery (W) Efficiency (%)
Figure 1 0.57 12 6.8 0.0 11.68 0.0 1.01 6.0 6.06 88.6
0.75 12 9.0 0.2 11.65 2.3 1.01 6.0 6.06 93.2
0.95 12 11.4 0.4 11.64 4.7 1.01 6.0 6.06 94.0
1.13 12 13.6 0.6 11.62 7.0 0.99 6.0 5.94 95.2
1.13 12 13.6 0.8 11.61 9.3 0.62 6.0 3.72 95.9
1.08 12 13.0 1.0 11.6 11.6 0.15 6.0 0.90 96.5
Figure 2 0.57 12 6.8 0 11.7 0.0 1.01 6.0 6.06 88.6
0.74 12 8.9 0.2 11.7 2.3 1.01 6.0 6.06 94.6
0.95 12 11.4 0.4 11.68 4.7 1.01 6.0 6.06 94.1
1.14 12 13.7 0.6 11.67 7.0 1.01 6.0 6.06 95.5
1.34 12 16.1 0.8 11.67 9.3 1.01 6.0 6.06 95.7
1.54 12 18.5 1 11.65 11.7 1.01 6.0 6.06 95.8

Thus, if the power source can provide the maximum system current plus the maximum charger current, disabling the MAX1737 source-current loop provides cost and size benefits by eliminating seven components.