Design Note 62: No Design Offline Power Supply
Offline Switcher Eliminates Optocoupler Feedback. Low Cost, Simple, 50W, Universal Input Power Supply.
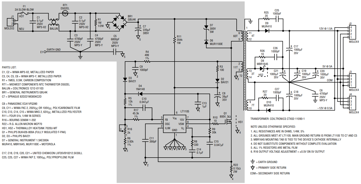
Linear Technology has broken through the “buy-vs-build” barrier for offline power supplies. The new LT11051 current-mode PWM control IC is used to make a simple, triple output power supply (Figure 1). The circuit features low cost, high reliability and customizable footprint. It accepts a universal input of 85VAC-270VAC while providing isolated and regulated output voltages of 5V at 5A, 12V at 1.5A and –12V at 0.5A. MTBF is calculated at >100k hours for full load at 25°C ambient. The power supply contains all necessary components including an input EMI filter. All outputs have continuous short-circuit protection. Figure 2 indicates 5V load regulation performance as a function of input line voltage.

Figure 1. LT1105 Fully Isolated, Offline Flyback, 100kHz, 50W Converter with Load Regulation Compensation.

Figure 2. 5V Load Regulation vs Line Voltage.
The LT1105 eliminates optocoupler feedback by regulating the flyback voltage of the bootstrap bias winding. This reduces the number of components crossing the isolation barrier to one: the transformer. The transformer is designed to meet international safety standards and is subject to a set of compromises involving efficiency, maximum power output, size, coupling, leakage inductance, interwinding capacitance and ultimately cost. A unique sampling error amplifier incorporated into the LT1105 allows operation in spite of the resultant transformer limitations. The error amplifier provides a feedback term allowing load regulation performance to be set with one external resistor. Thus, ±1% line and load regulation performance is achievable for single output voltage power supplies operating in either continuous or discontinuous mode2.
LTC has simplified the magnetics design task by creating a series of off-the-shelf transformers for a variety of applications. New transformer design continues as an area of development. Transformers in power levels of 50W and 100W are presently available and meet international safety standards UL1950 and IEC950. Completed transformers are available from Coiltronics at 305-781-8900.
The LT1105’s totem-pole output drives the gate of external high-voltage FET switch Q1. R10 controls switching transition speed. Transition speed is a trade-off between minimizing switch dV/dt common mode current contributions vs minimizing switching losses. FET conduction losses are set by the values of switch “on” resistance and primary current. The FET voltage rating must exceed the sum of the maximum rectified DC input voltage plus the leakage inductance spike. Finally, the external FET is protected from insufficient or excessive gate drive voltage with a drive protection circuit built into the LT1105.
Short-circuit protection is provided by bootstrap operation of the LT1105. Shorting an output results in switch duty cycle “on” time being limited to 500ns. The transformer cannot store sufficient energy to maintain a regulated bias winding voltage. The LT1105 senses this condition and shuts down the power supply. The power supply then returns to start-up mode. Trickle resistor R11 charges input bypass capacitor C8 to the LT1105 start threshold voltage. If the output remains shorted, the LT1105 starts and stops again. This “burp” mode protects the power supply from overload or indicates an incomplete power loop. Sense resistor R22 sets the maximum switch current available. To guarantee “burp” mode operation under fault conditions, C8 must be prevented from peak-detecting the large leakage inductance spike during maximum switch current cycles. Otherwise, the bootstrapped supply voltage would increase under a fault condition thereby leading to catastrophic failure. Resistor R3 along with C8 forms an R-C filter which prevents the diode D2/C8 combination from peak detection. This ensures well defined start cycles.