DN167: LTC1590:双通道12位DAC的多场景应用潜力
引言
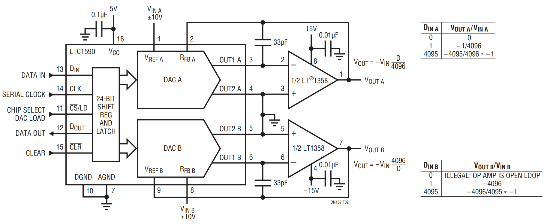
CMOS乘法数模转换器(MDAC)不仅能将数字数据转换为模拟信号,更是用途广泛的电路构建模块。本设计笔记详细介绍了一些可利用LTC®LTC1590双通道串行12位电流输出DAC构建的其他电路。该DAC如图1所示,具有如下特性:
- 2象限和4象限乘法能力
- 出色的INL和DNL:整个温度范围内典型值为0.1LSB,最大值为0.5LSB
- 低电源电流:10μA
- 3线、菊花链SPI串行I/O
- 输入清零可将DAC复位至零电平
- 小尺寸:16引脚窄体SO封装
LTC1590 针对广泛的应用而设计,包括过程控制和工业自动化、自动测试设备、软件控制增益调节、数字控制滤波器和电源,提供16引脚窄体SO和PDIP两种封装。

应用
数控衰减器和PGA
图2所示电路利用LTC1590的DAC A创建数控衰减器,并利用DAC B创建可编程增益放大器(PGA)。衰减器的增益通过下式设置:
其中:
VOUT = 输出电压
VIN = 输入电压
n =DAC 分辨率(单位为位)
D = 施加于DAC的数字码值
衰减器的增益变化范围为0至-4095/4096,共计4096个步进。数字码0表示输入信号被完全衰减。
PGA 的增益通过下式设置:
其中:
VOUT = 输出电压
VIN = 输入电压
n = DAC 分辨率(单位为位)
D =施加于DAC的数字码值
增益可调范围为-4096/4095 至4096,共计 4095 个步进。数字码 0无意义,因为它会导致无限增益,放大器开环运行。无论采用哪种配置,衰减器和PGA的增益都以12位精度设置。
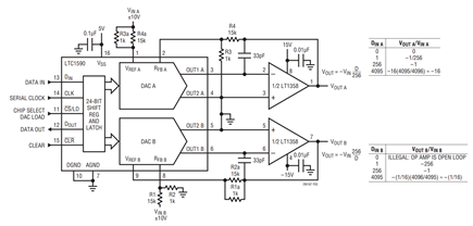
放大衰减器和衰减PGA
图3显示了对基本衰减器和PGA的进一步修改。在此电路中,DAC A的衰减器电路经过修改,为输出放大器提供一个增益,该增益由电阻R3与R4的比率设置。对于这个带输出增益的衰减器,计算公式为:
使用所示的值,衰减器的增益范围为0至约-16。此范围可通过改变R3与R4的比例来轻松修改。将一个衰减器加入到DAC B的输入端,使其配置为PGA。对于这个带输入衰减的PGA,计算公式为:
因此,增益范围设置为约-1/16至-256。同样,数字码0无意义。此范围可通过改变R1与R2的比例来修改。

