Dual-Voltage Supply Powers SIM Card
Abstract
GSM-standard phones have subscriber-identification modules (SIMs)that allow wireless providers to recognize users and their billing information. Although most SIMs are changing to 3V operation, this application note explains how to accommodate 5V during the transition.
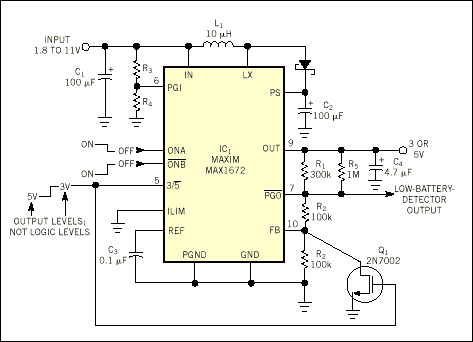
Global-system-for-mobile-communication phones have a subscriber-identification module (SIM) that allows local wireless providers to recognize the user and his or her billing information. Although most SIMs are changing to 3V operation, they also accommodate 5V as well during the transition. IC1 in Figure 1 combines a step-up dc/dc converter with a linear regulator, allowing it to regulate up or down for a range of input voltages. It offers hardware-selectable fixed outputs of 3.3 and 5V; however, 3.3V is out of spec for a 3V SIM card. With properly chosen R1/R2/R3 values, you can switch the regulated output between 3 and 5V (or any other two outputs within the allowed range) by applying digital control to the power-good input (PGI). The power-good output (PGO), the output of an internal comparator, then changes the IC's feedback by grounding the node between R2 and R3. If the power-good comparator is in use, you can implement the digital control using the 3/active-low 5 input and an external MOSFET (Figure 2). (DI #2468)

Figure 1. You can obtain a regulated 3 or 5V output, according to digital control applied to the power-good input (PGI).

Figure 2. This circuit provides the same outputs as the circuit in Figure 1 without tying up the internal power-good comparator.
Reprinted from EDN Magazine January 20, 2000
Copyright Cahners Business Information 2000
A Division of Reed Elsevier Inc.