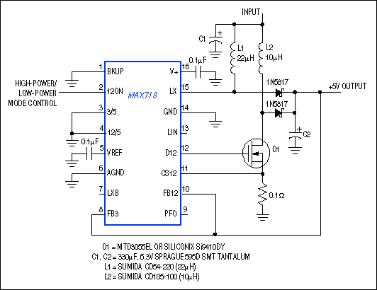
Dual Boost Regulator Handles Heavy Surge Currents
Among 2-cell boost regulators, five watts (5V at 1A) is "high power." But, obtaining even 5W from a 2-cell or 3-cell battery is not a trivial problem. Peak currents exceed 2A, and the small voltage drops they produce in the power devices, battery, capacitors, and pc wiring can lead to poor efficiency and failure. The high internal impedance of alkaline AA batteries, for example, can support 5W loads only for short surges.
Combining the outputs of two simple boost regulators with a diode-OR connection (Figure 1) provides a surge-current capability for small systems that must support intermittent radio transmissions or disk spin-ups. The main regulator (controlled by the LX terminal) contributes high efficiency during normal operation and also guarantees start-up at low voltage (its internal power MOSFET has a gate-threshold voltage of 0.8V).

Figure 1. This IC, designed as a power-supply controller for palmtop computers with flash memory, includes two switching regulators. Combining the outputs with a diode-OR connection and common feedback produces an efficient 5V output with surge-current capability.
The auxiliary surge-current regulator, on the other hand, has an external MOSFET and is not limited to 5W. It can be tailored for heavier loads by substituting larger inductors and larger capacitors.
The chip offers a low-power mode that lowers the peak currents, which raises the light-load efficiency by 10% (Figure 2).

Figure 2. Conversion efficiency in the Figure 1 circuit depends on the operating mode and the input voltage.
In most cases, it's not a good idea to connect unsynchronized switching regulators in parallel: the oscillators can produce unwanted beat frequencies, and the load can monopolize current from one of the outputs. This circuit avoids such problems because the regulators differ greatly in switching frequency and output-current capability.