Boost Converter Switches Between Battery and USB Power

Abstract

This application note presents a circuit that switches seamlessly between battery power and USB power with minimal circuitry. The design uses a step-up converter architecture in which an LDO (the MAX1792) is connected between the USB power line and the output of a step-up converter (the MAX1795/MAX1796/MAX1797).

Introduction

This design idea appeared in the November 1, 2006 issue of EE Times Japan, and was posted on the EE Times US website on November 21, 2006.

Virtually all PCs now include a USB terminal, and many of these terminals supply power and transmit the data necessary for mice, PDAs, MP3 players, and other peripherals. These USB terminals can supply up to 500mA at 5V (2.5W) while acting as a data line; any attempt to draw more than that is limited by the host computer. For applications supplied by a USB port (like PDAs, DSCs, and MP3 players), the limited power available must be delivered with efficiency and with a stable voltage. The system should switch seamlessly between battery power and USB power.

The traditional, simplest way to implement such switching is to connect a diode-OR circuit from the battery and USB port to the load. This arrangement, however, includes a power loss equal to load current times the diode's forward voltage. Especially when drawing current from the battery, the diode imposes a constant power loss that degrades the converter's output-voltage accuracy. Substituting an analog switch for the diode can minimize power loss, but that approach adds the cost of a switch.

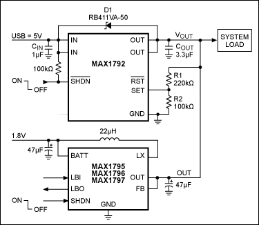
Instead of an analog switch or diode-OR circuitry, a more general step-up converter architecture can accomplish the automatic switchover between USB port and battery with minimal circuitry (Figure 1). A low-dropout linear regulator (the MAX1792 LDO) is connected between the USB power line and the output of a step-up converter (the MAX1795/MAX1796/MAX1797).

Figure 1. This circuit switches automatically between the USB port and battery.

Figure 1. This circuit switches automatically between the USB port and battery.

Selecting the battery voltage causes the step-up converter to supply the load, which also applies voltage to the LDO output. To protect the LDO, include a Schottky diode (D1) or select an LDO with an adequate output-voltage rating. (The MAX1792 LDO does not have a sufficient rating.) The diode allows a maximum LDO output of VIN + 0.3V, which is the rated output voltage for most LDOs. Resistor values in the R1-R2 resistor-divider, which sets the LDO's output voltage, should be as large as possible to minimize load current. The converter's output voltage is 3.3V, so the divider current (approximately 10µA) is negligable in comparison with the load current.

The LDO powers the load when the USB terminal is active, and the LDO's output must be set to exceed the converter's output voltage. Note that most step-up converter architectures have a pulse-skipping capability. When the converter's output voltage exceeds the value set by its internal resistor-divider, the converter ceases to generate pulses and thereby achieves a low quiescent current without shutdown. The nominal output-voltage range for the converter must not overlap that of the LDO—a condition that can cause the step-up converter to switch. Here the MAX1792's output voltage is set at 4V, which eliminates the need for diode-OR circuitry and enables switching between the USB port and battery without use of a microcontroller or GPIO (Figure 2).

Figure 2. The output-voltage ranges of the LDO and step-up converter in Figure 1 must not overlap.

Figure 2. The output-voltage ranges of the LDO and step-up converter in Figure 1 must not overlap.

Figure 3 shows the output transient in Figure 1 when the MAX1792 is disconnected. The load is 10Ω. As shown, the output voltage switches seamlessly even when the USB connection is hot-swapped. A heavier load slows the rise and fall times. You can counteract that effect by increasing the output capacitance.

Figure 3. The output transient with a 10Ω load for the circuit in Figure 1. The top waveform is the MAX1792's input voltage; the bottom waveform is the load voltage.

Figure 3. The output transient with a 10Ω load for the circuit in Figure 1. The top waveform is the MAX1792's input voltage; the bottom waveform is the load voltage.