ASK Transmitter/Receiver Pair Serves as an Automotive Antitheft Alert System
Abstract
After you park your car and go into your house, probably the last thing that you want to think about is someone stealing your vehicle. This design idea presents a simple circuit that consists of a transmitter/receiver pair and functions as an automobile antitheft alert system.
A similar version of this article appeared in the March 8, 2012 issue of EE Times magazine.
This simple circuit consists of a transmitter/receiver pair and functions as an automobile antitheft alert system. The premise for the design is straightforward. You place the transmitter in a vehicle parked outside your home and leave the receiver in your house. When the vehicle leaves the area, this circuit sounds an alarm because the distance between the transmitter and receiver increases and the received power level falls below a predetermined level (threshold). The circuit is, in effect, warning of a potential auto theft. This circuit can also be applied to other applications for security purposes, such as securing USB flash drives or monitoring a child's presence.
Figure 1 shows the ASK transmitter system with a carrier frequency of 315MHz. IC1 is the ICM7555, a 555-based timer that provides a bilevel oscillation signal. IC2, the MAX1472 ASK transmitter, has an adjustable output power level of up to +10dBm. This circuit is placed in the owner's car.

Figure 1. IC1 and IC2 form the 315MHz ASK transmitter.
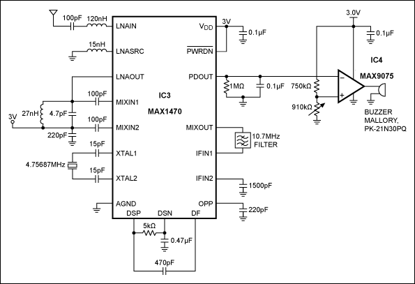
Figure 2 shows the receiver and alarm system that is placed in the home. IC3 is the MAX1470, a 315MHz ASK receiver with -115dBm receive sensitivity. The integrated received signal strength indicator (RSSI) and peak detector are used to determine if the transmitter is located within the specified distance. The RSSI signal is filtered by an internal second-order Sallen-Key filter. The filter’s poles are configurable with two external capacitors at pins OPP and DSP/DF. This filter limits the frequency to the maximum ASK data rate and the filtered data signal is internally connected to a data slicer and peak detector.
The data slicer converts the received RSSI signal to a logic level. It uses the average voltage level to determine if the received signal is logic high or low. The self-adjusting average voltage level is determined by the RC (5kΩ, 0.47µF) filter, which maintains the average RSSI value. Here the RSSI signal is used to determine its average level. Therefore, when a long sequence of 0s or 1s is transmitted, then the average level will shift. This is not an issue in this application, since the data signal is not used and is driven by the oscillation of IC1, a 555 timer with equal occurrences of logic 0 and 1 states. Instead, the focus is on the integrated peak detector.
IC3 contains an integrated peak detector (op amp and diode) with its output at pin PDOUT. The RC circuit (1MΩ, 0.1µF) at pin PDOUT provides an RC tank filter to the RSSI signal. This is needed because of ASK modulation. With a large RC constant, the voltage level will hold its peak value through the 555 timer’s oscillations. When the time constant is compared to human speeds, it will still respond quickly and instantly trigger the alarm after the threshold is reached.
IC2 and IC3, the ASK transmitter and receiver pair, are also available in designs optimized for 433MHz operation for the ISM band in Europe and most of the world. The ISM band allows for unlicensed applications. The 315MHz frequency used in this design is for use in North America.

Figure 2. IC3 and IC4 form the ASK receiver with audible alarm.
When the car's transmitter moves away from the receiver in the house, the received power is reduced with the growing distance. The RSSI level then drops below the threshold voltage defined by an adjustable resistor-divider connected to IC4, a comparator (in this case, the MAX9075). Adjust the threshold voltage to correlate with the ideal distance based upon the complete system and transmitter/receiver location. Note that the threshold should be adjusted based on where the system is located in the dwelling. The distance from a bedroom or common room to the garage or street varies with each house. Also, differences in the density of house construction materials affect signal attenuation. Finally, IC4 triggers the buzzer in the receiver, sounding an audible alarm. At this point, the owner of the vehicle can verify if the car has gone missing.
There is a way to overcome low signal levels: add a low-nose amplifier (LNA) such as the MAX2634. The LNA placed at the receiver increases the receiver’s effective range, and it is lower cost than a full power amplifier. This LNA can be optimized for use in the 315MHz and 433MHz ISM bands. With a higher signal-to-noise (SNR) ratio, moreover, there is more freedom in setting an optimal threshold.
The audio level of the alarm will ramp up as the transmitter's power decreases below the threshold level. This increasingly loud alarm is intended to heighten the alert level. The rising audio level is a result of ASK modulation varying the RSSI above and below the threshold value. The effect is similar to applying a pulse-width modulated (PWM) signal at 50% duty cycle to drive the buzzer. Once the RSSI is completely below the threshold, the buzzer's volume will be at its maximum. To increase the ramp-up volume time, decrease the RC-tank circuit value. Verify that the threshold value is set correctly so that the buzzer is fully enabled when the vehicle is beyond the user’s defined distance away from the receiver.
This antitheft system can also be implemented on USB flash drives containing classified or confidential information. In this application, users have USB drives attached to their keychain and kept in their pockets or purse. When the USB drive is removed from its cover, it can activate a battery-powered receiver integrated in the USB cover. The transmitter is located on the flash drive itself, drawing power directly from the computer. When the user steps away, the alarm on the keychain will trigger. The transmitter and receiver pair offers low-power shutdown or standby modes, which can also be used to implement battery-saving features. By sensing when the USB cover is removed, the shutdown modes can be used to prolong battery life.
There is yet another application for this automotive alert system: remind a parent of a child left in a car. A child left unattended in a vehicle at any time is a cause for alarm. In this case the parent secures the transmitter onto the car seat and keeps the receiver. The devices function exactly as described above. If the adult moves too far from the car, the transmitter and receiver become out of range of each other. The alarm will sound, serving a as reminder that the child is still in the car. For this application adjust the potentiometer to trigger the alarm when the distance is more than a few feet. You can also reverse the location of the transmitter and receiver for the case when the child wanders off. The alarm assists in locating the position of the child, although the effect is lessened in noisy environments. Another positive side effect is that the alarm will draw attention from bystanders to help in reuniting parent and child.