AN-1199: Software Configurable, 16-Bit Dual-Channel, Unipolar/Bipolar Voltage Output Using the AD5752 DAC
Circuit Function and Benefits
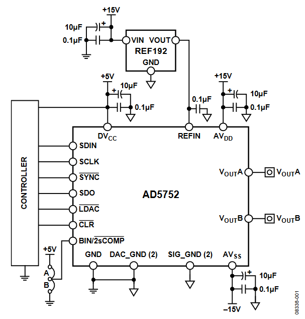
This circuit provides unipolar and bipolar data conversion using the AD5752BREZ, a dual, 16-bit, serial input, unipolar/bipolar voltage output DAC and the REF192ESZ precision 2.5 V voltage reference. The only other external components needed for this 16-bit DAC circuit are decoupling capacitors on the supply pins and reference input, leading to savings in cost and board space. This circuit is well suited for closed-loop servo control applications.
Circuit Description
| Product | Description |
| AD5752 | Complete, dual, 16-bit, unipolar/bipolar voltage output DAC |
| REF192 | Precision 2.5 V voltage reference |
The AD5752 is a digital-to-analog converter (DAC) that offers guaranteed 16-bit monotonicity, integral nonlinearity (INL) of ±16 LSB, 0.1% total unadjusted error (TUE), and 10 µs settling time. The AD5752 also integrates reference buffers and output amplifiers, which leads to further savings in both cost and board space. Performance is guaranteed over the following supply voltage ranges:
- AVDD supply range from +4.5 V to +16.5 V
- AVSS supply range from −4.5 V to −16.5 V. AVSS can be connected to 0 V if only unipolar outputs are required.

Figure 1. Unipolar/Bipolar Configuration for the AD5752 DAC (Simplified Schematic).
The output range can be individually programmed for each channel output with these options: 0 V to +5 V, 0 V to +10 V, 0 V to +10.8 V, −5 V to +5 V, −10 V to +10 V, and −10.8 V to +10.8 V. The input coding is user selectable twos complement or offset binary for a bipolar output (depending on the state of the BIN/2sCOMP pin). Coding is straight binary for a unipolar output. Figure 2 shows that the typical output error of this circuit at 25°C ambient temperature is less than 0.06 %FSR.

Figure 2. Voltage Output Error.
The circuit must be constructed on a multilayer printed circuit board (PCB) with a large area ground plane. Proper layout, grounding, and decoupling techniques must be used to achieve optimum performance (see MT-031 Tutorial, Grounding DataConverters and Solving the Mystery of AGND and DGND and MT-101 Tutorial, Decoupling Techniques).
参考电路
Kester, Walt. 2005. The Data Conversion Handbook. Analog Devices. Chapters 3 and 7.
MT-015 Tutorial, Basic DAC Architectures II: Binary DACs. Analog Devices.
MT-031 Tutorial, Grounding Data Converters and Solving the Mystery of AGND and DGND. Analog Devices.
MT-101 Tutorial, Decoupling Techniques. Analog Devices.
Voltage Reference Wizard Design Tool.