banner background image

无人飞行器(UAV)系统

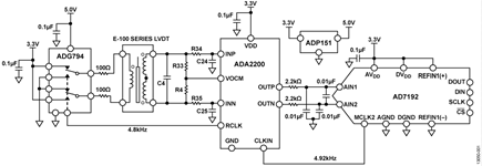
As drone aircraft evolve beyond traditional ISR applications to a combination of ISR and strike capabilities, the potential sub-applications of Unmanned Aerial Vehicles (UAV) continue to expand along with the related need for high-accuracy stabilization, navigation, advanced flight control, and faster data communication. Analog Devices offers complete UAV solutions to meet these challenges.

探索应用领域 无人飞行器(UAV)系统

  • Unmanned Aerial Vehicle (UAV) Systems right arrow
Unmanned Aerial Vehicle (UAV) Systems

Unmanned Aerial Vehicle (UAV) Systems

High-accuracy stabilization, navigation, advanced flight control, and faster data communication.

image
image
Unmanned Aerial Vehicle (UAV) Systems

High-accuracy stabilization, navigation, advanced flight control, and faster data communication.

Advances in Unmanned Systems Technology Electronics Solutions

Our comprehensive portfolios of RF, digitizer, edge processing, inertial MEMs, and power solutions solve the toughest unmanned systems challenges including multi-spectral sensing, telemetry, propulsion, navigation, and AI.

Make an Impact, Shape the Future CN

Summary of how, as an ADI employee, you have unique opportunities to impact the world around you and deliver innovative products and technologies that lead to transformative results. Lorem ipsum dolor sit amet, consectetur adipiscing elit, sed do eiusmod tempor incididunt ut labore et dolore magna aliqua. A diam sollicitudin tempor id eu.

Title
Subtitle
了解更多
添加至 myAnalog

将文章添加到 myAnalog 的资源部分、现有项目或新项目。

创建新项目

ADI 支持

让我们知道您的需求,我们将与您分享 ADI 知识库中的最佳答案。

button icon

得到帮助