An analog transmitter is a field-mounted device that senses a physical parameter such as pressure or temperature and generates a current proportional to the measured variable in the standard range, 4 to 20 mA. Providing the output as a current in a twisted-pair loop has many advantages: the measurement signal is insensitive to noise and is not affected by changes in loop resistance; transmitters meeting the standard are interchangeable; and the power required to energize the transmitter circuits can be derived from a remotely supplied loop voltage. Figure 1 shows a conventional transmitter circuit, consisting of a power supply, a current-manipulating transmitter, and a receiving controller.

Transmitter design has responded to the requirements of users for improved performance and versatility, plus reduced cost and maintenance. A second-generation “smart analog transmitter” has a microprocessor (and data conversion), to provide remote memory and computing power (Figure 2). It can condition the signal remotely before converting it to current and transmitting it back to the controller. For example, it can normalize gain and offsets, linearize sensors having known nonlinearities (such as RTDs and thermocouples) by converting to digital, processing with arithmetic algorithms in the µP, converting back to analog and transmitting on the loop as a standard current. This reduces the control room’s signal processing burden, a big advantage if a large number of signals must be dealt with.

The third generation, “smart-and-intelligent” transmitters, add digital communications, which share the same twisted-pair line with the traditional 4-20-mA “dc” signal (Figure 3). The communication channel allows both analog and digital versions of the measured variable to be transmitted over the twisted pair, as well as control signals and diagnostic data relevant to the transmitter, such as calibration coefficients, device ID, and data relevant to fault diagnosis. Transmitter faults can be diagnosed remotely very useful for transmitters in hazardous locations.
The Hart protocol is the de facto communication standard used by smart transmitters. It employs frequency-shift keying (FSK) modulation, based on the Bell 202 Standard. Data is transmittedat 1200 bits/s, switching between 2.2 kHz (“0”) and 1.2 kHz (“1”).

Component selection for smart analog transmitter designs: Figure 4 shows a circuit that implements the smart transmitter of Figure 2. The following sections discuss smart transmitter design factors and tabulate alternatives. Besides low cost, the all-important constraint is that the entire circuit consume less than 3.5 mA (the “low alarm” setting, 0.5 mA below the 4-mA signal floor), to permit the transmitter to be loop-powered.

A/D converter: Other major criteria for ADC selection are:
- a high level of integration to reduce front-end component count
- high resolution to meet required system resolution & accuracy
- Single-supply operation on either 3-V or 5-V supply
- Calibration features to allow the removal of component or system errors due to drift with time and temperature.
The AD7713, AD7714, and AD7715 meet these criteria and are suitable for use in the front end of any smart transmitter.
The AD7714 is a complete multi-channel (3 differential, 5 single-ended) analog front end targeted for low-frequency applications. It can accept low level signals directly from the transducer (Figure 5), has an on-chip programmable-gain amplifier (PGA), configurable for gains from 1 to 128. Front-end instrumentation amplifiers are unnecessary in most applications using the AD7714.

The reference can be derived from the sensor excitation voltage for ratiometric measurement applications.
Its sigma-delta architecture is capable of up to 24 bits of no-missing-codes performance. Operation is from a single 3- or 5-V supply, consuming 650 µA (< 5 µA in power-down mode). The AD7714 has a differential reference input. Its input signal range is from 0 to +20 mV up to 0 to +2.5 V, unipolar, depending on the PGA gain setting, and ±20 mV to ±2.5 V bipolar. Its serial interface can be configured for easy-to-isolate 3-wire operation by a microcontroller in a smart transmitter circuit.
The µC can do calibrations periodically, removing gain and offset errors and drifts with time and temperature in the device itself or the whole system. The calibration features include self-, background-, & system calibration. On-chip calibration registers allow OEMs to do calibrations at the factory, store coefficients in memory, and rewrite them to the device in the field.
The AD7715 is essentially a 16-bit, 1-channel version of the AD7714, with all of its features, including the PGA and input signal ranges, differential reference, calibration features, 3-V or 5-V single-supply operation, and 3-wire serial interface.
The AD7713 is a 24-bit complete analog front end for low-frequency measurements. Its two low-level differential analog input channels can take signals directly from a transducer. It also accepts a high-level (up to four times the reference) single-ended input. It has a differential reference input, and two on-chip current sources are available; they can be used for excitation in 3-wire and 4-wire resistance temperature detector (RTD) circuits. Gain settings, signal polarity, and RTD current control can be configured in software using the bi-directional serial port. The AD7713 is also capable of self calibration, system calibration and background calibration to remove zero- and full-scale errors.
ADC Selection Table| ADC | Resolution |
Input channels | Supply voltage | Current consumption* | Package options |
| AD7714 | 16/24 | 3 fully differential or 5 single-ended |
3 V/5 V |
500 µA @ 3 V 670 µA @ 5 V |
24-pin DIP, 24-lead SOIC, 28-lead SSOP |
| AD7715 | 16 | 1 fully differential |
3 V/5 V | 450 µA @ 3 V 650 µA @ 5 V |
16-pin DIP, 16-lead SOIC |
| AD7713 | 16/24 | 2 fully differential and 1 single-ended |
5 V | 1.1 mA |
24-pin DIP, 24-lead SOIC |
| *Current consumption values are based on using a 1-MHz master clock. | |||||
Microcontroller: The microcontroller (µC) is the engine of the smart transmitter; it controls the entire transfer of information from sensors to loop current. The µC’s memory and processing capability makes possible periodic calibrations, signal conditioning, error correction, temperature compensation, and linearization, all at a remote location powered by loop voltage. Besides low cost and low power consumption, a µC for a smart transmitter should have these features:
- memory. It should contain enough ROM and RAM for implementing all software functions (boot program plus data processing) without external memory; this reduces component count, board space and power consumption in the system.
- serial communications port to provide an internal interface with the input ADC and the output DAC for control and data transfer. Galvanic isolation is easily implemented with a few optoisolators.
- low clock speed to minimize power consumption, which is generally directly proportional to clock speed in CMOS devices.
The table suggests µCs with sufficient on-chip memory and low-enough power consumption to be powered from the loop and to implement the “smart” functions required by a typical transmitter.
Microcontroller Options
| Micro- controller* | On-chip ROM | On-chip RAM | Power consumption |
| 80L51 | 4K × 8 | 128 bytes × 8 |
1.7 mA (Vcc=3 V, Fclk=3.58 MHz)
50 µA (Vcc=3 V, Fclk=32 kHz)
10 µA typ in power-down mode
|
| MC68HC05 | 6160 bytes | 224 bytes |
0.8 mA (Vcc=5 V, Fclk=100 kHz)
0.7 mA (Vcc=3 V, Fclk=100 kHz)
32 µ A @ 5 V, 20 µA @ 3 V in power-down
|
| PIC LC 54 | 512, bytes EEPROM |
25 bytes | 1.8 mA(Vcc=5 V, Fclk=4 MHz) 14 µA (Vcc=3 V, Fclk=32 kHz 5 µA in power-down mode |
| MC68L11 | 16K | 512 bytes | 2 mA (Vcc=3 V, Fclk=500 kHz) |
| µPD780xx | 8K to 32K | 256 bytes to 1024 bytes |
120 µA(Vcc=5 V, Fclk=32 kHz) 64 µA (Vcc=3 V, Fclk=32 kHz) 1.8 mA (Vcc=3 V, Fclk=5 MHz) |
| *These microcontrollers are not Analog Devices products. | |||
D/A converter: In the smart transmitter, the DAC is the means of driving and controlling the loop current. The examples we will consider here involve 2-wire, remotely powered transmitters.*
The D/A converter and current loop control circuitry should have comparable resolution to the front-end conditioning circuitry and the ADC; and the DAC should be monotonic, since the process variable (PV) may be part of a control loop. These, together with supply current low enough to keep the total remote drain from the loop supply below 3.5 mA, are the minimum requirements. The specified current drain of the DAC circuit must of course include that of a precision reference and the quiescent current of an output amplifier. Operating temperature range must be sufficient to maintain required overall specifications without excessive drift in an industrial environment. Other requirements:
- A highly integrated chip for overall component reduction
- High resolution to meet system resolution and accuracy needs
- Single-supply operation on either 3-V or 5-V supplies.
The AD421 and AD422 monolithic ICs are designed specifically for industrial current-loop control applications. Both devices offer the functions essential to remote transmitter operation.
The AD421* is a loop powered current-control sigma-delta DAC, implemented in BiCMOS, for high resolution and accuracy. It is complete with two precision references and a voltage regulator. The DAC has 16 bit resolution for operation in the 4-to-20-mA (16-mA span) program range, and an extra bit for optionally programming alarm currents in the range 0-32 mA. The DAC output provides the setpoint to a loop-current control circuit within the AD421. This circuit servoes the loop current to track its setpoint by measuring the return current and manipulating the current drawn at its Boost terminal. The 1.25-V and 2.5-V precision references, laser trimmed and temperature compensated for low drift, eliminate any need for stand-alone references. They can be used as reference inputs to the DAC (2.5 V) and an ADC.
*In most industrial applications power and signals (or process variables) share the same wiring to remote locations. The 4-20-mA interface can be used either to transmit measured variables or to send a command signal to a valve or actuator. Actuators may use more power than can be effectively derived from a 4-20 mA loop signal, so they are normally connected as four-wire devices, two for command signal and a separate pair for powering the device.
The AD421 incorporates an adjustable voltage regulator, which powers the whole remote transmitter circuit, including the AD421 itself. The regulator has selectable settings for 3-V, 3.3-V and 5-Voperation, and can be programmed to any voltage from 3 to 5 V with a suitable external resistor. An external depletion-mode pass transistor is required to implement this regulator function; it must be capable of supplying the total current required by the transmitter. The AD421 is available in a small-outline surface-mount package, which fits nicely in crowded explosion-proof housings.
Besides the advantages of integration, another benefit is that the device’s current-loop control performance is specified, avoiding the need to calculate error budgets involving multiple devices.The AD421 features an SPI type three-wire interface that allows easy and efficient interface to most microcontrollers and requires a minimal number of opto-isolators if galvanic isolation of the loop from the transducer is needed for intrinsic safety.
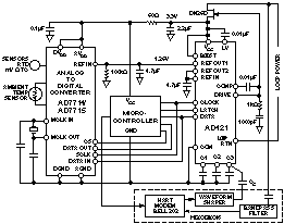
The AD421 was designed for use in both smart and intelligent transmitter applications. Smart transmitters (Figure 4), though digital in operation, simply produce analog loop current proportional to process variable over a 16-mA (4-20-mA) span. Intelligent transmitters add another dimension of functionality (see sidebar). The transmitter can both send a PV signal on the current loop in analog form, and it can transmit and receive digital information by modulating the current in the loop. The digital signals are sent and received using a modem circuit, which translates and transmits digital levels as modulated currents and translates received modulated current into digital ones and zeros. The AD421 can be interfaced with a stand-alone modem; its current control loop section provides a suitable input node for the modulation signal to be coupled from an external HART modem, such as the 20C15 from Symbios Logic. The separate modem is digitally interfaced to the microcontroller or a UART, as shown in Figure 6.

A new device, the AD422, reduces the physical complexity of intelligent transmitters using the HART protocol. It combines the AD421’s functional blocks (voltage regulator, DAC, current control loop and references) with a HART modem and several supervisory circuits (watchdog timer, alarm input and reset generator)—all on a single chip! It is a highly integrated solution specifically targeted to design of intelligent transmitters (Figure 7), with a greatly reduced component count.

Hart Protocol
The de facto standard for communication over 4-to-20-mA current loops in industrial applications is the Highway Addressable Remote Transducer (HART) protocol, originally developed by Rosemount, Inc., but now supported for the general community by the HART Foundation. The protocol is adapted from the Bell 202 frequency-shift keying (FSK) telephony standard: the loop current is transmitted at 1200 bits/second as one of two phase-continuous frequencies, 1.2 kHz “mark” (1) or 2.2 kHz “space” (0). Suitably filtered, the ac signals do not affect the measurement’s dc value. HART implements a master/slave protocol; a remote “slave” device responds only when addressed by the master.
As smart transmitters are remote instruments with no means of communication other than the analog PV signal, they could not be interrogated for status information (but an extra alarm bit is available to output currents less than 4 mA or greater than 20 mA). Intelligent transmitters, however, can communicate with the control room interactively so that detailed status information can be polled at any time. HART circuitry can replace an existing smart or analog transmitter installation without having to run new cabling a major advantage because a large proportion of existing transmitter installations can be upgraded simply by replacing the existing transmitters with HART-compatible transmitters. The intelligent transmitters also allow the performance of process control loops to be improved. For example, the control room can remotely “trim” the transducer output. Transmitters are often capable of measuring two process variables (primary and secondary process variables) instead of the single PV that can be transmitted via a simple 4-to-20-mA interface. Intelligent transmitters can send information on two PVs, plus other relevant information. HART configurations can also feature digital communication alone; the analog current is used solely as a vehicle for the digital information.
The protocol has many layers closely related to the seven-layer OSI model. The AD422 from Analog Devices is a solution at the physical layer; the others are implemented in software.
