説明
はじめに
広範囲にわたる安全テストを行った結果、MAX5943シングルポート/MAX5944デュアルポートFireWireの電流リミッタと低ドロップのOR接続スイッチコントローラは、米国保険業者安全試験所(Underwriters Laboratories, Inc.®)の部品認定プログラムの下でUL認定を取得しています。回路の個々の部品ではなく、回路自体がUL認定を取得していることに留意してください。このアプリケーションノートでは、これらのUL認定済み回路を提供することで設計者を支援するために、各回路の回路図を用意しています。また、この2つの回路の各部品表(BOM)も用意しており、その中でUL認定に必要な部品について詳述しています。基本回路や回路の導電部品(検出抵抗器やMOSFETスイッチ)に変更があると、UL認定を得るために、追加のULテストが必要となります。ただし、電流制限値を下げるために検出抵抗器の抵抗値を上げることは、追加の安全テストは必要でないと考えられます。
これらの回路はいずれも、ULの安全規格を達成するのに直列ヒューズを必要としません。ULの安全規格では、MOSFETまたはBJTの3つの端子のうちの2つの間で単一の素子不良(開放または短絡)が発生した場合に、安全な動作が要求されます。これらの回路では、2つのMOSFETを直列に配置し、この2つのMOSFETのうちの1つが、回路全体の安全性を損なうことなくソースからドレインへの短絡に耐えられるようにすることで、ULの安全要件を満たしています。MOSFETゲートとコントローラICの間に4つの抵抗器と2つのPNPトランジスタのネットワークを配置しており、コントローラICの単一ゲート制御信号(2ポート回路のチャネルごと)によって2つの個々のMOSFETを絶縁して駆動しています。ULテストは、12V電源を用いて実施しました。
回路の説明
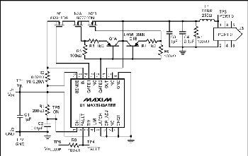
図1は、MAX5943Aを用いたシングルポートのFireWire保護回路です。7.5V~37Vの入力電力を入力VINに印加し、出力の6ピンIEEE 1394コネクタのピン1とピン2の間に負荷が接続されます。検出抵抗器R2を流れる負荷電流によって電流検出電圧が生成され、これがMAX5943AコントローラICのピン16とピン15の間に印加されます。この検出電圧が50mV±5%のスレッショルドレベルに達すると、一定の検出電圧を維持するように出力電流が調整されます。電流の調整が2msを超えて続く場合、コントローラは自動的に負荷を切断しますが、50mVのスレッショルド未満の値であれば電流は永久的に流れ続けることが可能です。
定常状態の条件では、GATE2はVINよりも約5.5V高く駆動され、MOSFET N2を導通します。出力電流が制限値に達すると、GATE2の電圧が降下して設定値の電流を維持します。これは、電流制限タイムアウトが発生するまで、あるいは出力電流が設定値を下回るまで継続されます。負荷が切断されると、GATE2の電圧はゼロに急降下し、フォルト信号がセットされます。コントローラは256msの間待機してから再起動を試みます。過負荷が依然として存在する場合、タイムアウトと自動再起動が永久的に続き、電流制限のデューティサイクルは0.8%未満に設定されます。したがって、回路は、連続した短絡状態の下で安全に動作します。
回路の特長
- 初期接続時または過電流障害状態時に、負荷に対して2.5A (調整可能)の電流制限
- 2ms (調整可能)の電流制限タイムアウト。負荷電流が過剰な場合、このタイムアウト後に負荷を切断
- 障害によるシャットダウン状態の後に自動再起動を試行
- 障害状態が継続する場合に、0.8%未満の電流制限デューティサイクル
- 6.5Vの低電圧シャットダウン保護
- 複数電源のアプリケーションにおける低ドロップOR接続
- 障害通知
MOSFET N1は、複数の電源回路によって出力を供給することのできるOR接続デバイスです。OR接続機能は、周辺機器の電源電圧がシステムの電源電圧を上回ったときに、電源を供給する周辺機器から逆給電されることからシステムの電源を保護するものです。非常に低い負荷電流では、N1はオフになり、負荷電流はそのボディダイオードを経由して一方向に流れます。検出抵抗器R2の両端の検出電圧の低下が5mV (負荷電流 = 0.25A)に達すると、低ドロップOR接続機能を実行するためにN1がターンオンされます。代替の電源回路電圧がVIN - VF (N1BODY DIODE)を上回った場合、VIN から電流は流れません。
ヒューズ付き回路では、Q1、R3、R4、R5、およびR6は不要で、スイッチN2にはMOSFETが1つだけ必要となります。このヒューズなし回路では、MOSFET N2AとN2Bを直列に配置することによって、N2AまたはN2Bのいずれかで単一の素子不良が許容されます。短絡負荷切断による損失はありません。1 Q1と4つの抵抗器によって、2つのMOSFETゲートは(これらがU1の単一GATE2出力から駆動されている場合であっても)互いに絶縁されます。GATE2をハイに駆動してMOSFETをターンオンすると、R5とR6によって、ゲートの絶縁が可能となります。GATE2をローに駆動すると、R3、R4、およびQ1によって、ゲートの絶縁が可能となります。ただし、迅速なターンオフを行うための、MOSFETゲート容量の急速放電も可能です。
オプションとしてU1端子3、4、5、6、および8を接続することで、選択した条件からの動作変更に対応することができます。TIMに接続することで、220µs~175msの電流制限タイムアウト期間を設けることができます。ILIMに接続することで、回路ブレーカのスレッショルドを40、50、または60mVに調整することができます。LATCHに接続することで、ラッチまたは自動再起動の障害管理が可能となります。OR_ADJに接続することで、5、7.5、または10mVのOR接続スイッチのターンオンスレッショルドを設定することができます。また、ONQ1に接続することで、OR接続機能を無効にすることができます。接続の詳細については、MAX5943Aのデータシートを参照してください。VPULLUPは、アクティブローのFAULT信号を読み取るためには、VINまたは別の電源のいずれかに接続する必要があります。
重要度の低い回路の詳細を以下に示します。
- コンデンサC1は、永久的な動作回路では必要ありませんが、入力電圧リンギングを低減するために、テストボードに搭載されています。このリンギングは、テストボードの構成に含まれる可能性のある誘導性の電源のリードが原因で、急速に負荷を切断するときに生じるものです。複数の電源がある場合、または電源の接続リードが長い場合、前述のテストボードの外部に大きな入力コンデンサを実装する必要があります。
- コンデンサC4を出力端に実装することで、コントローラU1によってN2がターンオフされたときの負荷切断によって生じる出力電圧のリンギングを低減し、U1を保護します。
- 抵抗器R7は、N2が何らかの理由でターンオフされたときに、C3とC4を放電するために実装されています。
- インダクタL1とコンデンサC4は、出力ラインの高周波ノイズから保護回路を絶縁するために実装されています。L2のインピーダンスの測定値は、100MHzで250Ωです。
- R2-C2は、VINとU1のON端子の間にRCフィルタを構成します。この端子はローで駆動されてコントローラをターンオフすることができます。抵抗器をC2の両端に配置することで、低電圧ロックアウト(UVLO)をデフォルト値の約6.5Vより高く設定することができます。ピン1のONスレッショルドは、1.24Vです。
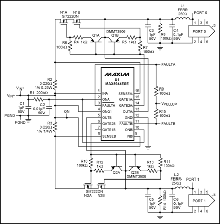
図2は、デュアルポートのFireWire保護回路です。その動作は、図1の回路とほぼ同じですが、OR接続MOSFETは含まれていません。OR接続機能を実現するには、N1とN2の前にOR接続MOSFETを追加し、GATE1AとGATE1BをそれぞれのOR接続MOSFETゲートに接続し、さらに、ピン4 (ONQ1)を接地します(VINには接続しない)。単一素子障害に対する保護機能は、各チャネルにおいて、シングルポートの保護回路の保護機能と同じです。
MAX5943AとMAX5944は、FireWireの仕様に合わせて7.5V~37Vの入力電圧で動作します。UVLO電圧は約6.5Vです。VINが6.5V未満でVONが1.24V未満である限り、外部MOSFETはオフのままです。VINでの過渡信号を除去するには、R1/C2のRC時間遅延部を経由してVONをVINに接続します。UVLOが6.5Vを上回ることが要求される場合は、抵抗器をC2の両端に配置することで、所望のターンオン電圧を生成することができます。VONのスレッショルドは1.24Vです。
UL認定
UL認定は、MAX5943AまたはMAX5944のいずれか、特定の製造元/モデルのN1とN2、特定の製造元/モデルの0.02Ω、0.25Wの検出抵抗器、パスMOSFET用の等価銅パッドのヒートシンク領域、およびTIMをVINに接続して2msに設定されたデフォルトの電流制限タイミングを備えた上記の回路に拡大適用されます。50mVの電流制限検出電圧と0.02Ωの検出抵抗値の場合、電流制限の設定値は2.5Aです。これより低い電流制限値は、UL認定基準の範囲に入りますが、これより高い電流制限値は範囲に入りません。検出抵抗やMOSFETの等価特性は、UL慣行の下で許容される可能性がありますが、UL認定を維持しようとする場合には、回路や部品を変更してもよいという保証は得られません。ULテストは、12Vの入力電源電圧で実施しました。
電流制限タイムアウトは、デフォルト(VINにTIMを接続)で2msに設定されています。これは、UL認定を取得したときの条件です。起動時、C3の大きなコンデンサは、電流制限と等価の充電電流を生じる可能性があります。大きなC3の場合、充電時間が2msの電流制限タイムアウトを上回るおそれがあり、MAX5943A/MAX5944のシャットダウンを引き起こします。電流制限タイムアウトをデフォルトの2msよりも増やすことによって、大きなC3に対応することができます。ただし、このシステムのUL認定は、パスMOSFETの電力消費の安全制限によって決まるため、電流制限タイムアウトが長くなると、短絡状態でMOSFETのピークジャンクション温度が高くなるおそれがあります。このため、電流制限タイムアウトをデフォルト値の2msより長く設定している場合、UL認定に悪影響を及ぼす可能性があります。
デュアルポートシステムは、「低電圧ソリッドステート過電流プロテクタ、タイプMAX5944—システムのFireWire保護回路用、バージョン1」としてULで明確に指定されています。
シングルポートシステムは、「低電圧ソリッドステート過電流プロテクタ、タイプMAX5943A —システムのFireWire保護回路用、バージョン2」としてULで明確に指定されています。
PCBレイアウト
シングルポートのFireWire保護回路のPCBレイアウトは、図3、図4、および図5に詳しく示しています。デュアルポートのFireWire保護回路のPCBレイアウトは、図6、図7、および図8に詳しく示しています。どちらの場合も、大きな銅ヒートシンク領域が、検出抵抗器と各パワーMOSFETに付随していることに留意してください。レイアウトの細部は、UL認定には含まれませんが、最大負荷または短絡状態でMOSFETのピークジャンクション温度を安全制限に抑えるため、これらの回路を改造する場合には、必要に応じて、十分なMOSFET銅ヒートシンク領域を設ける必要があります。熱計算については、各MOSFETの過渡熱特性を参照してください。
まとめ
このアプリケーションノートでは、シングルポートシステム(MAX5943A)とデュアルポートシステム(MAX5944)のUL認定済みFireWire保護回路について説明しています。このアプリケーションノートでは、これらの回路を提供することで設計者を支援するために、各回路の回路図、操作方法、部品仕様、およびPCBレイアウトについて詳しく述べています。UL認定に対するシステムの制限事項についても説明および考察しています。UL認定は、回路の個々の部品ではなく、回路自体で取得していることに留意してください。したがって、基本回路や回路の導電部品に変更があれば、UL認定を得るためには、追加のULテストが必要となります。
部品表
| Designation | Quantity | Description | Manufacturer and Part No. |
| C1, C3 | 2 | Ceramic capacitor 1µF 20% 50V X7R 1206 | TDK C3216X7R1H105K |
| C2 | 1 | Ceramic capacitor 10nF 10% 50V X7R 0603 | TDK C1608X7R1H103K |
| C4 | 1 | Ceramic capacitor 100nF 10% 50V X7R 0603 | TDK C1608X7R1H104K |
| J3 | 1 | Connector female IEEE 1394 PC-mount right-angle | Assmann Electronic Components A-IE-S-DIP-R, Astron Technology Corp. 21-0103-6-1T, Cypress Industries 85-32007-101 |
| L1 | 1 | Inductor SMT 250Ω at 1MHz, 2.8A, 50mΩ 0805 | Ceratech HH-1T2012-251, World Products WPBH-T2012-251T |
| N1 | 1 | MOSFET N-channel 58mΩ, 3.9A, 40V SOT23 | Vishay Si2318DS |
| Q1 | 1 | Transistor bipolar pnp dual SOT23-6 | DMMT3906W |
| R1 | 1 | Resistor SMT 200kΩ 0402 | |
| R2 | 1 | Resistor SMT 0.02Ω 1% 0.25W 0805 | Cyntec RL1220T-R020-FN |
| R3, R4 | 2 | Resistor SMT 1kΩ 0402 | |
| R5, R6, R7, R8 | 4 | Resistor SMT 100kΩ 0402 | |
| U1 | 1 | IC controller hot-swap ORing QSOP-16 | Maxim MAX5943AEEE |
部品表
| Designation | Quantity | Description | Manufacturer and Part No. |
| C1, C3, C5 | 3 | Ceramic capacitor 1µF 20% 50V X7R 1206 | TDK C3216X7R1H105K |
| C2 | 1 | Ceramic capacitor 10nF 10% 50V X7R 0603 | TDK C1608X7R1H103K |
| C4, C6 | 2 | Ceramic capacitor 100nF 10% 50V X7R 0603 | TDK C1608X7R1H104K |
| J1, J2 | 2 | Connector female banana uninsulated | |
| J3, J4 | 2 | Connector female IEEE 1394 PC-mount right-angle | Assmann Electronic Components A-IE-S-DIP-R, Astron Technology Corp 21-0103-6-1T, Cypress Industries 85-32007-101 |
| L1, L2 | 2 | Inductor SMT 250Ω at 1MHz, 2.8A, 50mΩ 0805 | Ceratech HH-1T2012-251, World Products WPBH-T2012-251T |
| N1, N2 | 2 | MOSFET N-channel dual 47mΩ, 6A, 40V 1212-8 Pwr Pkg | Vishay Si7222DN |
| Q1, Q2 | 2 | Transistor bipolar pnp dual SOT23-6 | DMMT3906W |
| R1 | 1 | Resistor SMT 200kΩ 0402 | |
| R4, R5, R12, R13 | 5 | Resistor SMT 1kΩ 0402 | |
| R6, R7, R8, R9, R10, R11, R14, R15 | 8 | Resistor SMT 100kΩ 0402 | |
| U1 | 1 | IC controller hot-swap ORing dual SO-16 | Maxim MAX5944ESE |
付録
N2A、N2B、Q1A、およびQ1Bでの単一の素子不良の影響分析(図1を参照)
図1の回路を評価して単一の素子不良の影響を確認し、最終的に、出力短絡から保護するための安全素子であるヒューズの除去が正当であることを証明しました。
この回路は、出力短絡が発生しても深刻な過電流状態を引き起こすことなく、Q1A、Q1B、N2A、またはN2Bで単一の素子不良に対応可能であることが必要です。対象となる障害モードは、N2A、N2B、Q1A、またはQ1Bの3つの端子のうちのいずれか2つの間の短絡です。
この付録で用意した基準波形一式は、N2A、N2B、Q1A、またはQ1Bに疑似短絡を適用せずに出力短絡を適用した場合のCH1 = VOUT、CH2 = N2BGATE、CH3 = N2AGATE、およびCH4 = IOUT (5A/div)を示しています。
今後のすべての波形に、ここでラベル付けしたトレースと同じ4つのトレースが含まれます。出力短絡テストは1msの間継続されます。入力電圧は12Vです。テスト短絡以外に、100Ω = 120mAの負荷があります。
最初に、高速コンパレータが過電流状態を検出し、両方のゲートをシャットダウンします。
約0.5msの後、両方のゲートが上昇し、プログラムされた2.5Aの制限電流に対応するVGSで安定します。
短絡が1msで解除されると、すべての波形は通常のレベルに戻ります。
短絡が1msを超えて続く場合、プログラムされた2msの過電流タイムアウト期間の後、デバイスはシャットダウンします。次に、256ms後に遅延再起動が行われます。これは、短絡が解除されるまで継続されます。

- Q1AまたはQ1Bのベース-エミッタ間短絡は、100kΩの直列ゲート抵抗器と1kΩの抵抗器を単にバイパスするだけで、障害は発生しません。
Q1AまたはQ1Bのコレクタ-エミッタ間短絡は、対応するゲートと出力間に1kΩの抵抗器を配置します。負荷電流は入力から出力に流れません。したがって、回路は安全です。ただし動作不能になります。負荷がないとき、出力は最終的に上昇しますが(約0.5µs)、適度な負荷抵抗が接続されていれば、出力は上昇しません。また、出力が無負荷で上昇した場合、負荷が接続されると出力は完全にドロップアウトします。対応するゲート駆動は約0Vですが、100kΩ + 1kΩの抵抗器(負荷抵抗器を経由してGATE2からGNDに直列接続)を流れる約40µAのプルアップ電流のため、GATE2端子と代替ゲートはGNDより約4Vまで上昇します。
- Q1AまたはQ1Bのベース-コレクタ間短絡によって、GATE2と出力間の短絡が生じます。したがって、どちらのFETもターンオンしません。回路があらかじめオンにされていた場合、回路は安全にシャットダウンします。
- N2AまたはN2Bのゲート-ソース間短絡によって、対応するFETがターンオフされ、回路は安全にシャットダウンします。この動作は、上記の2で説明したQ1AまたはQ1Bのコレクタ-エミッタ間短絡の動作とほぼ同じです。ただし、ゲートが入力電圧から約4Vまで上昇するため、代替FETはオンになります。
- N2AまたはN2Bのゲート-ドレイン間短絡によって、短絡したデバイスはVGS ≈ VGS(TH)で動作するようになり、デバイスの過熱や、最終的には、デバイスのドレイン-ソース-ゲート間の短絡を引き起こします(出力短絡が長期にわたって存在する場合)。
N2-GD間を短絡したとき、N2ゲート電圧は入力電圧になります。これによって、N2ソース電圧はゲート電圧を下回るVGS (TH)の値になります。N2のドレイン-ソース間の抵抗は、約10Ωです。
最終的にN2がすべてのピン間で短絡を生ずることになるゲートドレイン間短絡を引き起こした場合、回路は、以下に示すように動作します。 (計算は、VIN = 12Vの場合です。)
When N2-GD is shorted, N2 gate voltage = the input voltage. This causes the N2 source voltage to be the value of VGS(TH) below the gate voltage. The N2 drain-source resistance is approximately 10Ω.
If N2 sustains a gate-drain short that eventually causes N2 to short between all pins, the circuit operates as follows. (Calculations are for VIN = 12V.)
- 状態1:GATE2は、45µA (typ)のゲートプルアップ電流によってハイになります。想定されるハイは、VIN + 5.5Vになりますが、45µA全体が、100kΩの直列ゲート抵抗器で消費されることになるため、実際のVGS (ON)は45µA x 100kΩ = 4.5Vに低下します。
- 状態2:出力の短絡によって、GATE2は高速プルダウンモードになります。想定されるプルダウン電流は125mA以上です(1Aの可能性があります)。状態は、次のようになります。
- VOUT ≈ 0V
- GATE2 (ピン12)はQ1AとQ1BのベースからGNDへ最大125mAの電流をシンク
- Q1AとQ1Bのベース ≈ 0V
- Q1Aエミッタ ≈ 0.6V、11.4mA (N2AゲートとQ1Aエミッタを接続する1kΩ抵抗器を流れる)
- Q1Bエミッタ <0.6V、Q1Bを経由してVOUT ≈ 0VまでN2Bゲートを高速プルダウン
- N2Bが急速にターンオフ
その他の情報
VIN = 14V、CH1 = VOUT、CH2 = VGN2B、CH3 = VGN2A、CH4 = IOUT (指定がない限り5A/div)














