要約
このアプリケーションノートは日本マーケット向けセルラCDMAバンド用のパワーアンプを紹介しています。ダイオードスイッチは低出力時の性能向上のために使われます。PINダイオードがスイッチした場合、+16dBm時でPAEが向上し、ACPRが-50dBc以下となります。データは、+27dBm、+16dBm、および+13dBm時において、887MHz、906MHz、および925MHzを取得しました。
追加情報
海外向けのCDMAアプリケーションについては、「PINダイオードスイッチを備えたCDMAセルラバンド用のMAX2266パワーアンプ」を参照してください。
はじめに
MAX2269パワーアンプは、日本のセルラ周波数帯域で動作するIS-98ベースのCDMAセルラ電話用に最適化されたものです。中間出力電力の効率を最適化したことにより、中間電力での効率が向上し、結果として、標準的な都市部における平均消費電流が低減され、通話時間が長くなります。
MAX2269の標準評価ボードでは、SPDTスイッチを使用しています。このボードは、+27dBmの出力電力で29%のPAE、+17dBmの出力電力で17%のPAEが得られています。ただし、今回のアプリケーションでは、SPDTスイッチの代わりにPINダイオードスイッチを使用しています。PINダイオードスイッチに変更することにより、最大出力電力で得られる電力付加効率(PAE)が向上します。MAX2269でPINダイオードスイッチを使用することにより、中間及び低出力電力レベルでもPAEが確保されます。
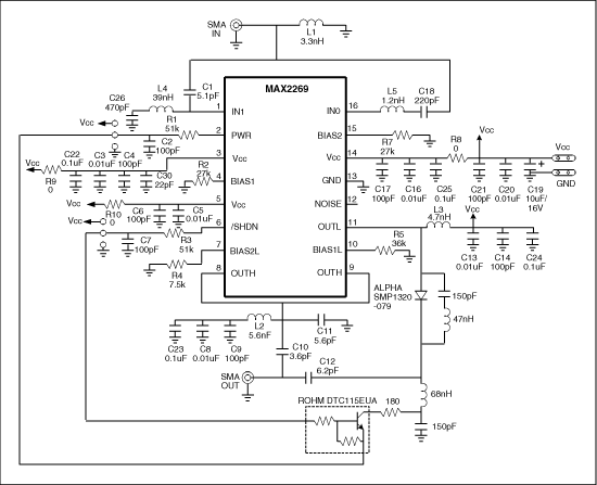
PINダイオードスイッチ
このアプリケーションで選択したPINダイオードは、Alpha IndustriesのSMP1321-079です。図1に、PINダイオードスイッチの回路図を示します。MAX2269が高電力モードのとき、/SHDN = ハイレベル、PWR = ハイレベルで、PINダイオードスイッチはオフに切り替わります。この状態で、POUTはハイインピーダンスになります。次に、MAX2269が低電力モードのとき、/SHDN = ハイレベル、PWR = ローレベルで、PINダイオードスイッチはオンに切り替わります。L1とL3はチョークコイルで、L2は、PINダイオードの内部容量との並列共振に必要となります。PINダイオードの順電流は、R1により決定されます。

図1。
図2は、出力マッチングの一部を示しています。低電力経路が高電力経路に接続されていない場合、MAX2269の性能は、MAX2268の性能とほとんど同じになります。MAX2268は、35%を超えるPAEを達成します。低電力経路のアイソレーションが不良の場合、PAEとACPRは低下します。高電力モードで、高性能を得るためには、低電力経路からの良好なアイソレーションが必要になります。

図2。
性能
表1に、性能の結果を示します。3種類のデータ、すなわち最大出力電力(+27dBm)、切り替えポイント(+16dBm)、及び中間出力電力(+13dBm)があります。PINダイオードスイッチを使用しているときには、2つの出力間のアイソレーションが大きいため、最大出力電力におけるPAEは向上します。最大出力電力では、ACPRは-47dBcを超え、PAEは33~35%です。中間出力電力では、ACPRは-49dBcを超え、PAEは16dBmで18%、13dBmで11%になります。アイドル電流は36mAです。
| Frequency (MHz) | Gain (dB) | ACPR (885kHz) (dBc) | ACPR (1.98MHz) (dBc) | PAE (%) | Idle Current (mA) |
| High-Power Mode @ POUT = +27dBm | |||||
| 887 | 26.88 | -47.70 | -59.67 | 33.37 | |
| 906 | 26.68 | -47.86 | -60.71 | 34.20 | 103 |
| 925 | 25.82 | -47.11 | -60.43 | 35.09 | |
| Low-Power Mode @ POUT = +16dBm | |||||
| 887 | 28.12 | -49.15 | -59.26 | 18.95 | |
| 906 | 27.72 | -50.94 | -60.98 | 18.34 | 36 |
| 925 | 27.06 | -53.09 | -62.23 | 17.49 | |
| Low-Power Mode @ POUT = 13dBm | |||||
| 887 | 28.22 | -60.66 | -64.92 | 11.40 | |
| 906 | 27.76 | -60.88 | -65.15 | 11.17 | 36 |
| 925 | 27.06 | -59.42 | -65.34 | 10.75 | |
高電力モードから低電力モードへの切り替えポイントが+16dBmの場合に測定した性能を図3及び図4に示します。CDMAシステムの場合、通常の動作状態で通話時間を長くするためには、中間出力電力でのPAEが極めて重要となります。MAX2269のモードを+16dBmで切り替えた場合、中間電力でのPAEが向上し、ACPRは-50dBcを超えます。

図 3 および図 4。

図5. テストのセットアップ。

図6. 回路図。