低照度で高い効率を維持する太陽電池チャージャ
太陽電池パネルの重要な特性は、照度レベルに関係なく、比較的一定の動作電圧(VMP)でピーク電力を出力することです(図1参照)。2Aバッテリ・チャージャのLT3652は、入力電圧レギュレーション機能を実装 することにより、この特性を利用して太陽電池パネルの動作効率をピー クに維持します(特許出願中)。供給可能な太陽光発電量が不十分でLT3652バッテリ・チャージャの電力要件を満たすことができない場合、入力電圧レギュレーション機能により、バッテリの充電電流が減少します。これにより、太陽電池パネルの負荷が減少してパネルの電圧がVMPに維持されるので、パネルの出力電力は最大になります。パネルのピーク効率を実現するこの方法は、最大電力点制御(MPPC)と呼ばれます。

図1.太陽電池パネルは、照度レベルとは比較的無関係な特 定の出力電圧(VMP)で最大電力を発生します。2Aバッテリ・ チャージャLT3652は、太陽電池パネルの入力電圧をVMPに安定化することにより、パネルの出力電力を最大限に高めます。
MPPCは低照度期間中の太陽電池パネルの効率を最適化しますが、電力レベルが低いとバッ テリ・チャージャの電力変換効率が悪化し、パネルからバッテリまでに至る全体的な電力伝送効率が低下します。この記事では、電力レベルが低いときにバッテリ・チャージャがエネルギーを一気に放出するよう強制するシンプルなPWM充電技法を適用することにより、バッテリ・チャージャの効率を改善する方法を示します。
電流モニタ状態ピンを使用した低電力状態の通知
LT3652のCHRG電流モニタ状態ピンは、バッテリ充電電流の状態を示し、PWM機能を制御するためにここで使用されます。このピンは、チャージャ出力電流がC/10(つまり設定最大電流の1/10)より大きくなると“L”になり、出力電流がC/10より小さいと高インピーダンスになります。
低照度期間中、入力レギュレーション・ループはチャージャの出力電流をC/10より低い値に低減して、CHRGピンを高インピーダンスにすることができます。この状態ピンの状態の変化を使用してICをディスエーブルするには、入力レギュレーション電圧(VIN(REG))より高い太陽電池パネル電圧での立ち下がりしきい値で入力低電圧ロックアウト(UVLO)を作動させます。太陽電池パネルの電圧は、チャージャがディスエーブル状態であるのに対応して、UVLOの立ち上がりしきい値に達するまでUVLOのヒステリシス範囲を上昇します。チャージャはその後、入力電圧レギュレーション機能によって再びディスエーブルされるまで充電電流を供給します。このサイクルが繰り返され、一連の大電流バーストであるチャージャ出力が発生します。これにより、あらゆる照度レベルで、チャージャの効率だけでなく太陽電池チャージャ・システム全体の効率も最大になります。
高効率リチウムイオン・チャージャ
低電力PWM機能を備え、太陽電池パネルを電源とする3セルのリチウムイオン・チャージャを図2に示します。このチャージャは17Vの入力レギュレーション電圧(「12Vシステム」パネルで一般的なVMP)を採用しています。この電圧は抵抗分割器R4およびR5をVIN_REGピンに使用することで設定されます。標準的な12Vシステムの太陽電池パネルの動作電圧を17V定格のVMP電圧付近に保持すると、図3に示すように、100%に近いパネル効率が得られます。低電力PWM機能は、M1、R6、R7、R8を使用して実装されます。PWM回路を追加すると、バッテリ充電電流が200mAより少ない場合の効率が大幅に向上することを図4に示します。

図2.VMPが17Vの太陽電池パネルを電源とする3セル・リチウムイオン電池(12.6V)2Aチャージャ

図3.標準的な「12Vシステム」(VMP = 17V)太陽電池パネルの効率

図4.図2の回路の効率
必要な充電電流が設定最大充電電流2Aの1/10、つまり200mAを超えると、LT3652の CHRGピンは“L” になります。入力レギュレーション・ループによって充電電流が200mAレベルより少なくなると、CHRGピンは高インピーダンスになるので、M1のゲート電圧がVBATまで上昇してFET(M1)をイネーブルすることができます。このFETはR7のFET側をグランド電位まで低下させ、SHDNピンと、R6およびR7で構成される抵抗分割器を使用して入力電圧UVLO機能を作動させます。UVLO機能は、この抵抗分割器の立ち下がりしきい値を18Vに、立ち上がりしきい値を20Vにすることで設定さ れます。立ち下がりしきい値は重要な設計値であり、LT3652のシャットダウンしきい値ヒステリシスによって規定されているように、入力レギュレーション電圧より高く、立ち上がりしきい値より10%低い値に設定する必要があります。
低照度状態の間、太陽電池パネルの電力が不十分でLT3652が必要な充電電流を供給できない場合は、パネルから供給される電力とチャージャの入力電力が等しくなるまで、LT3652の入力電圧レギュレーション回路によって出力充 電電流は減少します。入力レギュレーションが動作状態のとき、 VINピンでのパネル電圧はピーク電力の設定電圧である17Vに保持されるので、パネルで発電される電力が最大限まで高まります。パネルの照度が下がり、パネルが供給可能な電力が200mAの充電電流を満たせなくなると、CHRGピンは高インピーダンスになり、 UVLO機能がM1、R6およびR7を介してイネー ブルされます。
VINの電圧は17Vで、UVLOの立ち下がりしきい値より低いので、LT3652はシャットダウンし、すべてのバッテリ充電機能をディスエーブルします。バッテリ・チャージャがディスエーブルされた状態では、実質的にすべてのパネル出力電流が入力コンデンサ(C1)を充電するので、VINの電圧はUVLO立ち上がりしきい値の20Vに達するまで上昇し、LT3652を再イネーブルします。バッテリ・チャージャは入力レギュレーショ ンしきい値の17Vより大幅に高いVINにより再イネーブルされるので、最大限の充電電流がバッテリに流れ込みます。CHRG状態ピンは高いバッテリ充電電流レベルに対応して“L” になるので、UVLO機能はディスエーブルされます。バッテリ・チャージャによって要求される電力が太陽電池パネルから供給可能な電力より小さいままである限り、17Vを維持する入力レギュレーションによってバッテリ充電電流が減少すると、パネルの電圧は急激に低下し、VINが17Vに減少するまで低下し続けます。充電電流がもう一度200mAまで減少すると、CHRGピンは高インピーダンスになり、UVLO回路が再作動してディスエーブル/イネーブル・サイクルが繰り返され、一連の充電電流「バースト」が生じる結果となります。この電流バーストは、平均すると太陽電池パネルから供給可能な電力に相当するバッテリ充電電流になります。
図2の回路のPWM動作を図5に示します。 LT3652がディスエーブル状態の間、VINの電圧は入力レギュレーションしきい値の17Vからシャットダウンしきい値の20Vまで上昇します。LT3652のCHRGピンの電圧は、チャージャがイネーブル状態のときは“L”であり、チャージャがディスエーブル状態のときは“H”です。チャージャがディスエーブル状態のとき、パネルのエネルギーは入力コンデンサに蓄積されるので、パネルからの出力電力は途切れません。太陽電池パネルの効率は、PWM動作時はパネルの平均電圧(約18.5V)に相当します。

図5.図2の回路でのPWM動作時のVINの波形
高効率鉛蓄電池チャージャ
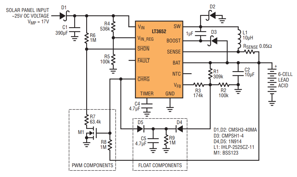
低電流PWM機能を備えた6セル鉛蓄電池チャージャを図6に示します。このバッテリ・チャージャは、図2のチャージャに対して使用された太陽電池パネルと同様な特性を持つ太陽電池パネル向けに設計されています。

図6.VMPが17Vの太陽電池パネルを電源とする6セル2Aの鉛蓄電池チャージャ

図7.図6の回路の効率曲線
この鉛蓄電池チャージャは3段階の鉛蓄電池充電プロファイルを実行し、2Aのバルク・モー ド充電、14.4Vまでの吸収モード充電、および 13.5Vでのフロート充電メンテナンスを採用しています。このバッテリ・チャージャは、太陽電池パネルから十分な入力電力が供給されるという前提で、吸収モードのレギュレーション電圧である14.4VまでCC/CV特性で充電しながら、最大2Aを供給します。バッテリの電圧がレギュレーション電圧の14.4Vに近づくにつれて充電 電流は減少し、充電電流が200mA、つまり最大充電電流の1/10まで減少すると吸収モード充 電が完了します(C/10)。
吸収モード充電が完了すると、C/10充電電流しきい値への到達に応じてCHRGピンは高インピーダンスになり、フロート・モードのメンテナンス充電が始まります。レギュレーション電圧はフロート・モード時に14.4Vから13.5Vに低下しますが、これはVFB加算ノードからR9を実質 的に除去することによって実現します。R9の実質的な除去は、CHRGピンの電圧が(逆バイア スされたD4を介して)R8によって“H”になると、 ダイオードOR回路(D4およびD5)によって実現されます。
太陽電池パネルの照度レベルが低いことが原因でLT3652チャージャの入力電力が不十分になった場合は、フロート・モードの充電レギュレーション動作が実行されます。入力レギュレー ションによって充電電流が200mAより少なくな り、PWM動作が始まると、CHRGピンの電圧はパルス波形になります。D5およびC5は、D4での連続逆バイアスを維持するピーク検出フィルタを実現し、PWM動作時にチャージャをフロート・モード(VCHARGE = 13.5V)に保持します。PWM回路を追加すると、バッテリ充電電流が200mAより少ない場合の効率が大幅に向上することを図7に示します。
PWM動作時には、図2のバッテリ・チャージャについて前述したように、ICがディスエーブル状態の期間中、入力電圧は入力レギュレーションしきい値の17Vからシャットダウンしきい値の20Vまで上昇します。太陽電池パネルの出力電力は、パネルの平均電圧(約18.5V)に対応します。図3は、出力電流が高い場合にはこの電圧が最適な動作範囲内に入っているが、200mAより低い電流では最適な動作範囲より上の領域であることをことを示しています。長時間の低照度動作アプリケーションで太陽電池パネルの出力効率とバッテリ・チャージャの効率を両方とも最大にするには、バースト期間中 VIN(REG)とUVLOの電圧を低くする必要があります。この実行方法を以下に説明します。
VMPに低電流で追従する高効率鉛蓄電池チャージャ
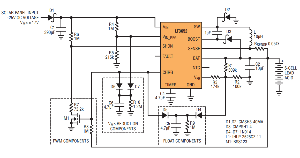
図8のLT3652鉛蓄電池チャージャは、図6の バッテリ・チャージャに似ていますが、充電電流が200mAより少ないときに入力レギュレーション電圧(VIN(REG))を下げます。これにより、低電流領域でのパネル固有のVMPの低下に追従することで、パネルの効率が向上します。

図8.VMPが17Vの太陽電池パネルを電源とし、低電流でVMPをトラッキングする6セル2A鉛蓄電池チャージャ
低電流時のVMPトラッキング機能は、入力レギュレーション回路の抵抗分割器であるR4およびR5にR10を追加することによって実装します。 R10はダイオードOR回路(D6およびD7)を介して入力レギュレーション回路の加算ノードに接続します。CHRGピンの電圧が“H”になると、 R10は逆バイアスされたD7を介して加算ノー ドから実質的に除去されるので、VIN(REG)は 17Vから15Vに低下します。
照度レベルが低いことが原因でチャージャの入力電力が不十分になると、入力レギュレーション・ループによって充電電流が減少し、VMPを 太陽電池パネルの電圧の17Vに維持します。充電電流が200mAより少なくなると、前述した鉛蓄電池チャージャ回路の場合と同様に、チャージャがPWM動作を開始し、レギュレーションしきい値が低下してフロート充電が可能になります。さらに、このチャージャはVIN(REG)を15Vに低減して、太陽電池パネルのVMPが低電流で下がることに追従します。
D6およびC6は、前述したD5およびC5と同様にピーク検出フィルタを実現します。このフィルタはD7での連続逆バイアスを維持し、PWM動作時にチャージャの入力レギュレーション電圧を15Vの低照度レベルに保持します。PWM制御の部品(M1およびR6~R8)により、UVLOしきい値の16V(立ち下がり)および 17.5V(立ち上がり)が実装されます。PWM動作時に、VINピンのパネル電圧は入力レギュレーション電圧の15VからUVLO立ち上がりしきい値の17.5Vまで上昇し、平均パネル電圧は約16.25Vになります。このチャージャは、低照度期間中にPWM動作を実現しながらパネルの動作電圧を低下させることにより、チャージャの変換効率と太陽電池パネルの出力電力効率の両方を最大化します。
まとめ
LT3652バッテリ・チャージャICは、特許出願中の入力電圧レギュレーション回路を特長としています。この回路を使用することにより、太陽電池パネルの電圧をその最大電力点電圧(VMP)に維持します。太陽電池パネルの出力電力効率はこの技法を使用して最適化されるのに対して、バッテリ・チャージャの効率は低出力電流時に低下します。太陽電池式バッテリ・チャージャLT3652の効率は、低照度状態の間、わずか数個の外付け部品を使用して実装されるシンプルなPWM技法によって著しく向上し、チャージャと太陽電池パネルの動作効率を両方とも最大にすることができます。