要約
ここで紹介する回路は、低電圧アプリケーションでの保護を目的に設計された、シンプルな高速応答の過電流障害検出器です。低電圧によって開始される長いスタートアップディレイを強制する専用のホットスワップコントローラとは違い、この回路は入力電源が2.7Vを超えた後の150µs間だけ保護を提供します。さらに、外部のpチャネルスイッチにかかる限られたゲート電圧によって、通電時の突入電流を制限する手段が提供されます。
概要
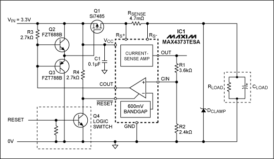
図1は、ラッチ付き過電流障害検出器の全回路を示しています。通電後、コンパレータ出力COUTは0Vに近い値になります。Q2とQ3で形成される非反転バッファによって、Q1 (極めて低いオン抵抗、低いスレッショルドのpチャネルパワーMOSFET)のゲートの十分なエンハンスが保証されます。その結果負荷に流れる電流をハイサイドの電流検出アンプが測定し、電流検出抵抗RSENSEに生じる小さな電位差を、スケーリングされたグランド基準の出力電圧に変換してOUT端子に出力します。負荷電流に比例するその電圧がさらにスケーリングされて、ラッチ付き非反転コンパレータの入力に印加されます。
負荷電流がR1とR2の接合部におけるスレッショルド電圧を上回ると、コンパレータの状態が変化して、出力電圧がR3によってハイに引き上げられます。ゲート-ソース間電圧がゲートスレッショルド以下に低下するため、pチャネルMOSFETがシャットダウンします。非反転バッファQ2-Q3によって、Q1ゲートへの充電電流およびQ1ゲートからの放電電流が十分に確保されているため、高速なスイッチングが行われます。

図1. 集積化された電流検出アンプ、ラッチ付きコンパレータ、およびリファレンスが、高速応答で低電圧の過電流保護回路を形成しています。
部品の選択
コントローラ
MAX4373は、電源+3.3Vから動作可能な、高速応答、電流ラッチ付きの電流リミット検出回路用に選択されたコントローラです。MAX4373には、高コモンモード差動電圧検出器、リファレンス、アクティブローのリセットを備えたラッチ付きコンパレータなど、そうした回路を作るために必要なすべての要素が集積化されています。起動時の遅延はVCC印加後500µs (typ)、コンパレータ通過の伝搬遅延は4µs (typ)です。
電流検出抵抗
最高の利得精度(標準的には1%~1.5%)を確保するように検出抵抗の値を選ぶ際には、+20V/Vと+50V/Vの利得範囲(MAX4373のTおよびFバージョン)について、定格電流での電圧降下が75mV~100mVの範囲になるようにする必要があります。以下の式で、検出抵抗の値およびそれにかかる電力を計算することができます。


出力のダイナミックレンジも重要な検討事項です。公称出力電圧(動作/検出電流に相当)を電源電圧の半分に合わせてください。最大VOUTはVCCの電源電圧より250mV低い値です。したがって、VCC = +3.3Vの場合、公称VOUTは約1.4Vになります。この例では、利得+20V/V (Tバージョン)のMAX4373が70mVの検出電圧での使用に適しています。
このアプリケーションの検出電流15Aに対して、RSENSE = 4.6mΩでVSENSEが70mVになるため、最も近い値である4.7mΩを選択します。Tyco-Meggitt RL73Hの許容誤差は±1% (Fサフィックス版)です。
スレッショルド電流
電流検出アンプの設定後は、コンパレータのセットアップを行って、直列パワースイッチのディセーブルに適したスイッチング出力電圧を提供します。抵抗分圧器で電流アンプの出力をコンパレータの正の入力に接続します。スイッチングが起きるには、内部的に設定された公称600mV (580mV~618mV)のスレッショルドを、コンパレータの正の入力が上回る必要があります。R1およびR2の値の計算には、次に示す電圧スレッショルドの式を使用します。

R1とR2を流れる電流は、電流検出アンプの公称出力電圧において、150nAより大きく、500µA未満でなければなりません。コンパレータの出力はシンク1mA、飽和電圧は600mV (max)です。ゲートプルアップ抵抗R3は、次式で計算します。

パワースイッチ
外付けpチャネルMOSFETを選択する上で最も重要な仕様は、ピーク電流、オン抵抗、およびゲート電圧であり、僅差でパッケージがそれらに続きます。オン抵抗は、定格電流での電圧降下が電流検出電圧とほぼ同じになるように選択する必要があります。その値によって、検出抵抗とMOSFETで同レベルの損失が生じることになります。
Si7485DP MOSFET (Siliconix製)は、VGS = -2.5V時に最大オン抵抗9mΩです。この20Vのpチャネルデバイスは、低入力電圧での動作で選択したものです。ワーストケースの定常損失は、次式で計算します。

負荷電流15A、オン抵抗9mΩにおいて、Si7485DPは周囲温度より40℃~50℃高い温度で動作するため、最終的アプリケーション次第で追加のヒートシンクが必要になります。
この例では、パワースイッチのゲートチャージ仕様が約60nCとなっています。高速な応答が要求される場合、これはR3と低出力コンパレータによる駆動能力を上回る値です。したがってゲート駆動バッファが必須です。前述のように、Q2とQ3が相補型エミッタフォロワドライバを形成して、Q1のゲートに大きなバイポーラ電流利得を提供します。各トランジスタは、500mA~1Aという中程度のコレクタ電流で良好なDCベータを示すものを選択します。適切な選択肢としては、SOT223パッケージに封止されたZetex FZT688B (npn)およびFZT788B (pnp)があります。ゲート応答時間の計算には、次式を使用します。

動作
許容誤差の積上げ
実際に検出される電流の精度は、以下による許容誤差の積算に依存します。
| 検出抵抗 | ±1% (TL3A) |
| 検出電圧リミット | ±0.1 |
| 利得の許容誤差 | ±5.5% (最大、利得およびオフセット誤差を含む) |
| コンパレータ抵抗の許容誤差 | ±1% (R1およびR2) |
| コンパレータ閾値の許容誤差 | ±3.3% |
検出電圧の許容誤差を無視すると、全体的な電流検出の許容誤差は±10.8%に近い値になります。詳しい限界値は、次式を使って計算することができます。

R1およびR2に許容誤差±0.1%の抵抗を使用することによって、誤差の上限が多少(約±1%)低下しますが、エンドアプリケーションがそのための追加コストを負担することができるとは限りません。
ターンオフ過渡
障害およびそれに続く電流断に対して高速に反応することは、重要な要件です。しかし、電源リードに分布するインダクタンスに残ったエネルギーによって、有害な電圧スパイクが発生する可能性があります。そのエネルギーの一部は負荷電源内の分散静電容量によって吸収されますが、28V以上の過渡からMAX4373を保護するために高速応答の過電圧クランプが必要になることも考えられます。
結果
電流プローブで、入力端子における負荷電流をモニタします(図1のVIN)。負荷電流が増大し、スレッショルドに達したところで回路がトリガされます。応答時間は約2µsです(図2)。

図2. 図1の回路のテスト結果から、応答時間が約2µsであることが分かります。
同様の記事が、Power Electronics Technology誌の2005年10月号に掲載されています。