高性能ASIC・マイクロプロセッサの電源供給

2009年08月12日

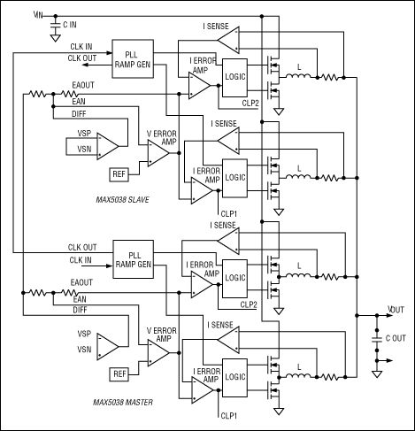
Figure 1

   

要約

現在、高性能ASIC・マイクロプロセッサの中には、消費電力が150Wを超えるものもあります。その消費電流は、電源電圧1V~1.5Vで、100Aをゆうに超えてしまいます。このようなデバイスに対する電源供給を容易にするのが、マルチフェーズDC-DCコンバータです。

現在、DC-DCコンバータの仕様に合わせてフェーズ数を選択できるスケーラブルな電源コントローラがあります。このようにスケーラブルな電源コントローラであれば、複数のコントローラを同期させて並列使用することができます。コントローラ同士は、オンボードのPLLクロック発生器で同期します。

Multiphase Topologies

While no hard-and-fast power limit exists for a single phase buck regulator, the advantages of designing with multiphase converters become apparent as load currents rise above 20A to 30A. These advantages include: reduced input-ripple current, substantially decreasing the number of input capacitors; reduced output-ripple voltage due to an effective multiplication of the ripple frequency; reduced component temperature achieved by distributing the losses over more components; and reduced-height external components.

Multiphase converters are essentially multiple buck regulators operated in parallel with their switching frequencies synchronized and phase shifted by 360/n degrees, where n identifies each phase. Paralleling converters makes output regulation slightly more complex. This problem is easily solved with a current-mode control IC that regulates each inductor current in addition to the output voltage.

Input-Ripple Current

The key issue designers face when selecting input capacitors is input-ripple-current handling. Input-ripple current is substantially reduced by using a multiphase topology—the input capacitor of each phase conducts a lower amplitude input-current pulse. Also, phase shifting increases the effective duty cycle of the current waveform, which results in a lower RMS ripple current. The ripple-current levels shown in Table 1 demonstrate the ripple-current reduction and the input-capacitor savings.

High-k dielectric ceramic capacitors provide the best ripple-current handling and the smallest PCB footprint. Ceramic devices housed in an 1812 form factor exhibit ripple-current ratings of 2A to 3A per capacitor. Electrolytic capacitors are a good choice for cost-sensitive designs.

Output-Ripple-Voltage Reduction

Accuracy requirements of <2% are commonly required for core voltage supplies. For a 1.2V supply, this translates to a ±25mV output-voltage window. A technique for using the output-voltage window more effectively is called active voltage positioning. At light loads, the converter regulates the output voltage above the midpoint of the outputvoltage window and, at heavy loads, regulates the output voltage below the midpoint of the output-voltage window. In the case of a ±25mV window, regulating at the high end (low end) of the range during light loads (heavy loads) allows the entire output-voltage window to be used for a step-load increase (decrease).

Large load-current steps require both extremely low-ESR capacitors to minimize transients and large enough capacitance to absorb the stored energy of the main inductor during a step-load decrease. Organic polymer chemistries have improved low-ESR tantalum capacitors. Polymer capacitors provide the most capacitance with the lowest ESR. Ceramic capacitors have excellent high-frequency characteristics, but the total capacitance per device is onehalf to one-quarter that of tantalum and polymer capacitors. Typically, ceramic capacitors are, therefore, not the best choice as output capacitors.

Low-Side MOSFETs

A 12V to 1.2V converter requires 90% on-time from a low-side MOSFET; conduction losses dominate switching losses in this case. For this reason, two or three MOSFETs are often paralleled. Operating several MOSFETs in parallel effectively reduces RDS(ON) and thus lowers conduction losses. When the MOSFET is turned off, inductor current continues to flow through the MOSFET's body diode. Under this condition, the MOSFET drain voltage is essentially zero, reducing switching losses substantially. Table 1 shows the losses for several multiphase configurations. Note that the low-side MOSFET's total losses decrease as the number of phases increases, thus reducing the MOSFET's temperature rise.

High-Side MOSFETs

With a duty cycle of 10 percent, high-side MOSFETswitching losses dominate conduction losses. Because the high-side MOSFET conducts for a small percentage of time, conduction losses are less significant. Thus, low onresistance is not as important as low switching losses. During the switching intervals (both tON and tOFF), the MOSFET has to withstand voltage and conduct current. The product of this voltage and current determines the MOSFET peak-power dissipation; therefore, the shorter the switching interval, the lower the power dissipation. When selecting a high-side MOSFET, choose a MOSFET with low gate charge and gate-drain capacitance, both of which are more important than low on-resistance. Table 1 illustrates how the total MOSFET losses decrease as the number of phases increases.

Inductor Selection

The inductor value determines the peak-to-peak ripple current. Allowable ripple current is typically calculated as a percentage of maximum DC-output current. In most applications, an optional ripple current is 20% to 40% of the maximum DC-output current.

At low core voltages, the inductor current cannot decrease as quickly as it can increase. During a load decrease, the output capacitor can be overcharged, causing an overvoltage condition. By using an inductor of smaller value (allowing higher ripple current—closer to 40%), a lower amount of stored energy is transferred to the output capacitor, which minimizes voltage surge.

Thermal Design

Table 1 provides estimates of heat-sinking requirements for the number of phases used. In a forced-convection cooling system that can provide 100LFM to 200LFM, a single-phase design would require a fairly large heatsink to achieve a 0.6°C/W thermal resistance. In the four-phase design, the thermal resistance can increase to 2°C/W. This thermal resistance is easily achieved without a heatsink and 100LFM to 200LFM airflow.

Table 1. Comparison of critical parameters and the number of phases used for the design of synchronous buck regulators. Example is a 12V to 1.2V, 100A buck regulator.

Number of Phases
  1 2 4 8
Current per phase 100A 50A 25A 12.5A
Input capacitor, 3A rated
Ripple current 31.6A 22A 15.8A 11.2A
Number required 11 8 6 4
H/S MOSFET
RMS ripple current 31.6A 15.8A 7.9A 3.9A
Package size DPAK DPAK SO-8 SO-8
Number required 2 2 (1/ph) 8 (2/ph) 8 (1/ph)
Power dissipation (each) 22W 1.8W  0.32W 0.22W
Total power dissipation 4.4W 3.6W 2.5W 1.76W
L/S MOSFET
RMS ripple current (each) 94.8A 47.4A 23.7A 11.9A
Package size DPAK DPAK SO-8 SO-8
Number required 2 (1/ph) 8 (2/ph) 8 (1/ph)
Power dissipation (each) 6W 12W  1.4W  1W
Total power dissipation     18W 24W 11.2W  8W
COUT 470µF, 10mΩ
Number required 7 7 7 7
VSS ripple     22mV 11mV 5mV 1mV
Heatsink capacity      0.6°C/W 1°C/W 2°C/W 4°C/W
Estimated efficiency 69 77  85  89 

Design Example

Figure 1 illustrates the MAX5038 configured as a fourphase DC-DC converter. The MAX5038 master remotevoltage- sense input (VSP to VSN pins) provides a signal (DIFF) to both the master and the slave EAN inputs, enabling parallel operation. The MAX5038 master also provides a clock (CLKOUT) to the MAX5038 slave controller. By floating the PHASE pin, the slave locks on to the CLKIN signal with a 90° phase shift. The error amplifier also performs the active voltage-positioning function by setting the gain of the voltage-error amplifier. Using precision gain-setting resistors ensures accurate load sharing. The output of the voltage-error amplifier (EAOUT) programs the load current of each phase. Compensation (not shown) is provided for each current loop at the CLP1 and CLP2 pins, providing a very stable output for most line and load conditions.

Figure 1. A four-phase example using two MAX5038s. The master performs the remote voltage-sense function and the clock-generation function, which the slave controller uses to increase output current and synchronize the operating frequency.

Figure 1. A four-phase example using two MAX5038s. The master performs the remote voltage-sense function and the clock-generation function, which the slave controller uses to increase output current and synchronize the operating frequency.

Conclusion

Multiphase synchronous DC-DC converters effectively power ASICs and processors that require 1V to 1.5V at 100A or more. They solve basic problems involving capacitor ripple current, MOSFET power dissipation, transient response, and allowable output-ripple voltage.



myAnalogに追加

myAnalog のリソース セクション、既存のプロジェクト、または新しいプロジェクトに記事を追加します。

新規プロジェクトを作成

この記事に関して

製品カテゴリ
最新メディア 21
Title
Subtitle
さらに詳しく
myAnalogに追加

myAnalog のリソース セクション、既存のプロジェクト、または新しいプロジェクトに記事を追加します。

新規プロジェクトを作成