要約
今日の自動車はLEDとCCFLの光源を使用しており、これらの技術はともに電源を必要とします。このアプリケーションノートでは、内装/外装の車載アプリケーション用に最適化されたLEDとCCFL光源に対する電源ソリューションについて説明します。
はじめに
自動車の歴史を通して、光源は常に重要な役割を果たしてきました。当初、自動車に搭載されていた光源は、暗闇の中で道を見つけるためのフロントライトのみでした。しばらくして、安全を確保し、増加する交通量を整理するより良い手段として、テールランプやインジケータなどの光源が追加されました。また、警告灯やフォグランプによって、極限状態に対処する機能が向上しました。さらに、クラスタ照明、ドームライト、マップライト、または車内灯などの内装光源によって、運転者や同乗者にとっての利便性が向上しました。初期モデルを除いて、これらの光源はすべて電気をもとにつくられ、白熱電球が使用されました。
近年、自動車における光源として発光ダイオード(LED)と冷陰極蛍光ランプ(CCFL)が有用であることが証明されました。これらの新しい光源の主な長所は、長い耐用年数と優れた効率です。白熱電球の標準耐用年数が仕様で10,000時間と定められているのに対して、蛍光電球は50,000時間、LEDは最大100,000時間にも達します。こうした長い耐用年数によって、信頼性と必要な保守という点が明確に改善され、最終的にはサービスコストの低減につながります。LEDのその他の長所としては、低電圧動作、低電磁波放射、機械的応力への耐性、広範囲の動作温度、および広範囲の調光などがあります。LED技術の向上が進む中、最終的にこの技術は他の照明の選択肢に取って代わるものと思われます。それでもなお、CCFLは現在、広いエリアのバックライトや、高電力の非集束光が必要な特定のアプリケーションにおいて明確な長所を発揮しています。
白熱、CCLF、およびLED光源はすべて電源を必要とし、それぞれの技術に特殊な要件が存在します。また、電源がアプリケーションに特有の追加機能を遂行する必要も生じます。この記事では、LEDとCCFL光源のための電源ソリューションを提示します。また、さまざまな車載用の内装/外装アプリケーションを対象とした設計手法についても説明しています。
アプリケーション
内装照明
内装照明アプリケーションとしては、クラスタ/計測バックライト、ドームライト、マップライト、ドア/トランク用の車内灯、およびディスプレイバックライトなどがあります。ディスプレイバックライトには特殊な要件があるため、後ほど個別に説明します。
これらの内装照明アプリケーションはすべて、光源としてLEDを使用することができます。マップライトとドームライトは、ほとんどの場合、1つのLEDで実現可能ですが、クラスタ照明と車内灯は通常、複数のLEDを直列に接続することが必要となります。この直列接続は、異なるLED間の電流、つまりの色のミスマッチを回避する目的で好まれる手法です。すべてのアプリケーションに、調光機能を内蔵した安定化定電流源が必要です。図1と図2は、これらの内装照明アプリケーション用に最適化された各種機能を備えた電源ICを示しています。

図1. MAX16800電流レギュレータは6.5V~40Vの入力電圧範囲で動作し、1列以上の高輝度LED列に合計で最大350mAを供給します。
MAX16800は、高入力電圧範囲(最大40V)であるため、自動車のバッテリに直接接続することが可能となり、バッテリネットワーク上の負荷ダンプによって生じる電圧サージの防止を強化する必要はありません。このデバイスはLEDに定電流を供給します。この定電流は、LEDに直列に取り付けた検出抵抗(RSENSE)によって設定することができます。電流精度の改善と外部ノイズ耐性の向上のため、MAX16800は差動電流検出入力を使用しています。
LEDの色はLEDを流れる電流によって異なります。したがって、LED輝度の調光にあたっては、実際に電流の大きさを変更するよりも、定電流をパルス幅変調(PWM)する方が有効です。MAX16800は、イネーブル入力にPWM信号を加えることによってLED輝度を調光しています。LEDを流れる電流は、PWM信号によって設定されたレートでオン/オフされます。
電磁障害(EMI)耐性は、車載アプリケーションにとって重要です。また、EMIの生成を防止することも同様に重要です。しかし、LEDを流れる電流のオン/オフを切り替えることは、一般的にEMI放射を招く原因となります。このためMAX16800は、PWM調光中のEMI放射を抑えるため、波形整形回路を使用して切り替わりエッジを平滑化しています。

図2. MAX16805/MAX16806 LEDドライバを使用すると、車載用内装ドームライト、マップライト、および車内灯アプリケーションのためのマイクロコントローラやスイッチモードコンバータが不要となります。
照明アプリケーションの多くは、PWM調光信号を生成するためのマイクロコントローラを搭載していません。MAX16805/MAX16806 LEDドライバは、このような状況に利用可能です。MAX16805/MAX16806ドライバはともに、DIM入力に印加された外部電圧によって変調を行い、内部でPWM信号を生成することができます。MAX16806は、アナログ調光設定値を置き換えるスイッチ入力(SW)も備えています。このスイッチ入力は、スイッチの状態を監視するだけでなくデバウンス機能も搭載し、スイッチに濡れ電流を供給します。
照明アプリケーションによっては、LED温度を注意深く監視しなければならないものもあります。これは特に、熱放散が悪くスペースに制約のある場所において当てはまります。LEDの過熱はLEDの耐用年数を縮めるため、この光源の主な長所の1つが無効となってしまいます。幸い、大部分のアプリケーションにおいて、この過熱は瞬間的にLED輝度を下げることによって回避することができます。MAX16806は、外部温度センサ用の入力を備えています。このデバイスは、温度過昇を検出すると温度が許容値に戻るまで調光を続けます。温度と調光のスレッショルドは、シリアルインタフェースを用いてプログラム可能で、EEPROMメモリに保存することができます。この温度検知機能によって、コストのかかる大型ヒートシンクが不要となります。
MAX16805/MAX16806の内部リファレンスはLED電流を監視するためにフィードバックループ内で使用され、シリアルインタフェースを用いて調整可能です。この機能によって、すべてのLEDビンに対して1つの固定検出抵抗を使用することが可能となり、この結果、生産の簡素化とコスト削減が実現します。
ディスプレイのバックライト
今日、ますます多くの液晶ディスプレイ(LCD)が、計器クラスタ、自動車コンピュータ、ラジオ/ナビゲーションシステム、および娯楽システムにおける情報の表示に使用されています。先に述べた他の内装照明の例と違って、ディスプレイバックライトは収束光線を生成するのではなく、広範囲にわたって光を拡散します。

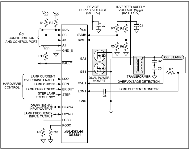
図3. DS3881CCFLコントローラはEMI抑制機能を備えています。DS3881CCFLコントローラは、寒冷気象条件において即座にランプを加熱するためのランプ電流オーバドライブモードを搭載しています。
従来、LCDディスプレイはバックライト光源としてCCFLランプを使用していました。これは、この技術が高効率、低温度、および高電力照明であるからです。CCFLコントローラは車載以外のアプリケーション(LCD TVやコンピュータモニタなど)において明らかな成功を収めてきましたが、車載環境では技術的に特殊な課題と要件が生じます。
基本的なCCFL回路トポロジには、外付けのトランジスタ、トランス、およびランプ自体が含まれるため、CCFL技術は本質的にEMI源になります。図3は、車載環境での動作用に最適化されたDS3881 CCFLコントローラを使用した、CCFLランプ用の電源アプリケーション回路を示しています。DS3881は、スペクトラム拡散と周波数偏移技術を使用してEMI放射を低減し、残存ノイズを許容範囲内の周波数帯域に抑えることによって、このEMI課題を克服しています。
また別の独特の車載要件として低温動作があります。DS3881は特別なランプ電流オーバドライブモードを備えており、これによって低温でランプを即座に過熱することが可能となり、ほぼ瞬時に動作が可能となります。また、DS3881は、ランプ障害、ランプオープン、過電流、点灯の失敗、および過電圧状態に対する広範囲にわたる故障監視も実現しています。
DS3881は高集積化デバイスであるため、外付け部品は最小限に抑えられています。DS3881は部品表(BOM)コストを低減し、生産を簡素化します。複数のDS3881コントローラをカスケード接続して、2つ以上のランプを必要とする大型ディスプレイのサポートが可能です。すべての機能が有線またはシリアルインタフェースを用いてプログラム可能で、設定は不揮発性の内蔵メモリに保存することができます。
より小型のディスプレイでは、CCFLバックライトの代替案として、LEDマトリックスを使用します。複数のLED列には独自の設計課題が存在しますが、とりわけ、すべての領域にわたって一様な照明と色を実現するという問題があります。図4は、LEDベースのLCDバックライトの標準回路を示しています。

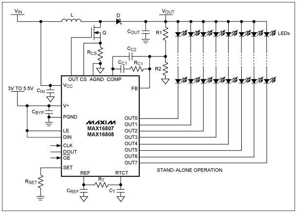
図4. MAX16807/MAX16808 LEDドライバには、36Vの連続動作用に定格化された、8つのオープンドレインの定電流シンクLEDドライバ出力が含まれます。LED電流制御回路は、列間で±3%の電流マッチングを実現し、また55mAを上回るLED列電流を得るため出力の並列接続を可能にしています。
MAX16807/MAX16808は、入力電圧範囲、および出力列ごとの直列LED数に応じて、バック、ブースト、またはSEPICモードで使用可能です。外付けの抵抗とツェナーダイオードを追加することで、デバイスに負荷ダンプ耐性がもたらされます。すべての列を通過する電流は1つの抵抗によってのみ設定されますが、各列の電流は個別に安定化されます。このアーキテクチャは、外付け部品を追加する必要なく、個々の列間で3%未満の電流マッチングを実現します。各列を個別に調光してビニングのミスマッチが調整可能であると同時に、イネーブルピンを通してすべての列を同時に調光することができます。50Hz~30kHzの調光周波数範囲で、5000:1の調光比が実現します。この高比率は、暗闇でも直射日光の下でも視認可能であることが要求される車載用ディスプレイには必須となります。20kHz~1MHzの間で調整可能なスイッチング周波数範囲のおかげで、無線レシーバなど他のシステムと干渉しない周波数を選択することができます。MAX16808には、開回路LED用の故障監視機能が追加されています。製品をカスケード接続して、より大きなLEDマトリックスを構築することができます。
外装照明
外装照明アプリケーションでは、セキュリティと安全性に対する課題、およびさらに高電力の照明が要求されるという課題が新たに生まれています。テールライト、インジケータ、または緊急警告灯(および頻度は減るがフォグランプ)などの外装照明は、深刻なセキュリティ問題を回避するために常に利用可能であることが必要とされます。
テールライトは離れた場所からでも視認することができる必要がありますが、広範囲を照らしてはなりません。内装照明の場合と同じ電流仕様のLEDが、これらの外装アプリケーションにも有効です。MAX16800/MAX16807/MAX16808電源は、このアプリケーションにも適しています。通常、テールライトのLED数は内装アプリケーションの場合よりも多いため、これらの電源が2つ以上必要です。複数の電源によって、回路の1つが故障しても動作を保証する冗長性も得られます。これと同じ冗長性は、インジケータやその他の信号通知アプリケーションにも使用可能です。
投光照明やフォグランプなど、高照明電力を必要とするアプリケーションでは、高輝度LED (HB LED)の使用が不可欠です。HB LEDは非常に大きな電流を必要とし、これは上述の製品からは経済的に供給不可能です。必要な電流を出力するにはあまりにも多くのデバイスが必要となってしまいます。これらのHB LEDアプリケーション向けのソリューションがMAX16818 (図5)であり、このデバイスは最大30Aの電流を供給することが可能です。

図5. MAX16818 LEDドライバは、最適な電荷特性とオン抵抗特性を備えたMOSFETを最大限に活用することのできる、平均電流モード制御を利用しています。これによって、最大30AのLED電流を供給しているときでも、外部ヒートシンクの必要性が最小限に抑えられます。
MAX16818は、バック、ブースト、およびSEPICモードで動作可能です。このデバイスは最大1.5MHzという広スイッチング周波数範囲を備えているため、小型の外付け部品を使用することができます。通常、外装照明アプリケーションでは、すばやくオンにしたり、瞬時に輝度を切り替えたりする必要があります。これを実現するため、MAX16818は、最大20A/µsの高速LED過渡電流用のマキシムの平均電流モード制御技術を使用する第1 LEDドライバとなります。より大きな電流または冗長性が必要なアプリケーションでは、MAX16818は第2 LEDドライバを制御する180°の遅延クロック出力を実現します。
まとめ
マキシムは、スイッチングレギュレータとリニアレギュレータのポートフォリオを拡張して、今日実装されるすべての車載用照明アプリケーションを網羅してきました。ますます増加するこの電源ソリューションによって、車載用照明の設計者やメーカーのニーズに適合した製品の品揃えを長期にわたって保証します。
ここで説明したソリューションはすべて、短絡保護、サーマルシャットダウン、および-40℃~+125℃での動作という一般的な車載要件を満たしています。これらの製品は放熱特性を高めた小型のQFNまたはTSSOPパッケージで提供され、スペースが限られた、今日の車載用照明アプリケーションの電子モジュールに容易に組み立て可能です。
同様の記事が「Automotive Hanser」誌(ドイツ)の2007年6月号に掲載されています。