LTC3810 - 高効率スイッチング・サージ・ストッパ
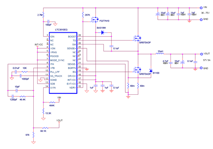
LTC3810高効率入力リミッタはその負荷を過度の入力電圧から保護します。通常の入力電圧(<60V)では、非常に高いデューティサイクル(>95%)で開ループ動作を行い、入力を最大5Aで出力へ通過させ、電圧降下はわずかです。入力が望ましくないポイントまで上昇すると(最大75V)、ループが閉じ、降圧レギュレータが出力を57Vに維持します。通常の入力電圧での効率は標準98.7%です。

図1. LTC3810 スイッチング・サージ・ストッパ

図2. LTC3810入力サージに対しVOUTが57Vに、IOUTが0Aにクランプされている

図3. LTC3810入力サージに対しVOUTが57Vに、IOUTが5Aにクランプされている
LTC3810は、最大100Vの入力電圧を直接降圧できる同期整流式降圧スイッチング・レギュレータ・コントローラで、テレコムおよび車載アプリケーションに最適です。LTC3810はオン時間が一定の谷電流制御アーキテクチャを採用し、センス抵抗を使用することなくサイクルごとの高精度の電流制限によって、非常に低いデューティ・サイクルを実現します。
高精度の内部リファレンスは0.5%のDC精度を達成します。広帯域幅(25MHz)エラーアンプは非常に高速の入力および負荷過渡応答を実現します。大型の1Ωゲートドライバにより、複数のMOSFETをドライブ可能なので、高電流アプリケーションに対応できます。動作周波数は外付け抵抗で選択され、VINの変動に対して補償されており、スイッチング・ノイズに敏感なアプリケーション向けに外部クロックに同期することも可能です。シャットダウン・ピンによってLTC3810をオフすることができ、消費電流を240μAに低減します。
Iバイアス制御機能により、SOT23パッケージの小さい外付けMOSFETを追加することによって、起動時や出力短絡発生時に入力電源からゲートドライブ電力を生成します。安定化されているときには、出力から電力を得ることができるので、効率を向上させることができます。