Generating Low Cost, Low Noise, Dual-Voltage Supplies
Some sensitive electronic applications, such as telecommunication and data acquisition, require both 5V and –5V low noise supplies, which may have to be generated from a single high voltage positive supply. The circuit in Figure 1 shows a cost-effective way to generate 5V and –5V from a single 10V–28V supply by using the low noise LT1777 and a few off-the-shelf components.

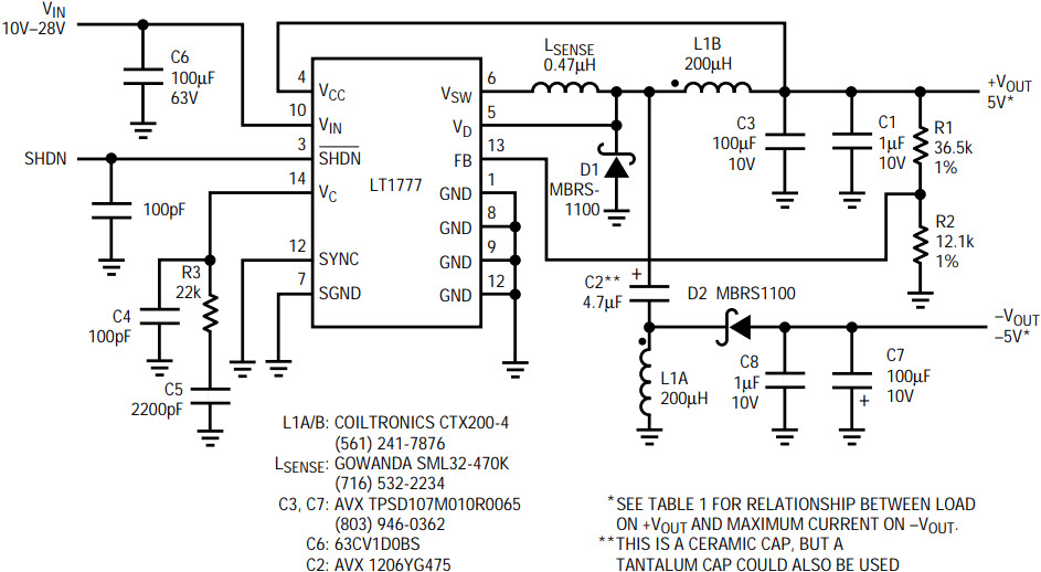
Figure 1. This cost-effective supply generates ±5V from a 10V–28V input.
The LT1777 is a step-down regulator specially designed for low noise applications. In order to achieve low noise, the LT1777 is equipped with dI/dt limiting circuitry, which is programmed via a small external inductor in the power path. It also contains internal circuitry to limit the dV/dt turn-on and turn-off ramp rates. Figure 2 shows the VSW node voltage and the VSW node current for the low noise LT1777. Figure 3 shows the VSW node voltage and VSW node current for the high voltage LT1676 buck regulator under the same test conditions. It can be seen from Figures 2 and 3 that the switch node voltage and current waveforms for the LT1777 are more controlled and rise and fall more slowly than those of the LT1676 regulator. By slowing down the sharp edges during turn-on and turn-off for the power switch, conducted and radiated EMI are reduced.

Figure 2. VSW node voltage and node current for the LT1777.

Figure 3. VSW node voltage and node current for the LT1676.
The circuit in Figure 1 shows three inductors: L1A, L1B and LSENSE. L1A and L1B are two windings on a single core to generate ±5V. C2 has been added to minimize coupling mismatches between the two windings (L1A and L1B); this forces the winding potentials to be equal and improves cross-regulation. This creates the dual SEPIC (single-ended primary inductance converter) topology. LSENSE is a user-selectable sense inductor to program the dI/dt ramp rate (see the LT1777 Data Sheet for more information). Table 1 summarizes the allowable load current on the –5V supply as a function of input supply voltage and the load current on the 5V supply. Note that 5V and –5V supplies are allowed to droop by 0.25V, which corresponds to 5% load regulation.
| 5V ILOAD (mA) | Maximum allowed current on the –5V supply (mA) |
| VIN = 10V |
|
| 50 | 40 |
| 100 | 70 |
| 200 | 110 |
| 300 | 130 |
| 350 | 140 |
| VIN = 18V |
|
| 50 | 90 |
| 100 | 150 |
| 200 | 200 |
| 300 | 230 |
| 350 | 200 |
| VIN = 28V |
|
| 50 | 130 |
| 100 | 180 |
| 200 | 260 |
| 300 | 270 |
| 350 | 230 |