Fiber Optic Communication Systems Benefit from Tiny, Low Noise Avalanche Photodiode Bias Supply
Fiber Optic Communication Systems Benefit from Tiny, Low Noise Avalanche Photodiode Bias Supply
2001年12月01日
Avalanche photodiodes (APDs) are the photo detector of choice for long-haul fiber optic communication systems because of their high sensitivity and high internal gain. An important characteristic of APDs is that their internal gain is optimal when there is a high voltage reverse bias (30V to 90V) across the APD. Nevertheless, the high gain is all for naught if the sensitivity of the APD is compromised by a noisy bias supply.
Traditionally, such low noise bias supplies required custom circuits that brought with them another problem: large space requirements. Analog Devices' LT1930A 2.2MHz step-up DC/DC converter in a 5-lead SOT-23 package solves these APD bias voltage problems and does so in a compact package suitable for most fiber optic applications.
The LT1930A, a capacitor-diode tripler and an external DAC provide a bias voltage of up to 90V, allowing easy temperature compensation (via the DAC) to optimize internal gain. By running the IC at a switching frequency of 2.2MHz, one can use tiny, low cost capacitors and inductors to keep the circuit footprint under 0.5in2. The LT1930A’s constant frequency PWM operation keeps output noise low and easy to filter.
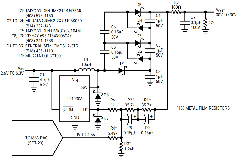
Figure 1 shows a high voltage, low noise APD bias supply that works from an input range of 2.6V to 6.3V. The DAC, driven from a processor, adjusts the output from 30V to 90V to compensate for temperature dependent APD gain fluctuations. The LT1930A includes a 35V switch making it capable of producing 105V output through a capacitor-diode tripler.

Figure 1. LT1930A-based boost regulator produces 30V to 90V for avalanche photodiode bias supplies with only 200µVP-P noise.
To eliminate noise from the internal reference and error amplifier, two 0.15µF tantalum feedback capacitors are used in series. A series connection ensures a sufficient voltage rating of the feedback capacitance. Ceramic feedback capacitors have a piezoelectric response to temperature and low frequency vibrations under 1kHz, which is amplified by the LT1930A internal error amplifier. These should not be used unless noise in that bandwidth is acceptable. To protect the switch pin from negative voltage swings, a clamping diode is tied to ground. An identical diode is placed at the feedback (FB) pin, along with a 1k resistor to protect the part from a sudden short in the load, which would force the feedback capacitor’s negative side to the negative value of the output voltage. All other capacitors can be ceramic, which are small and capable of handling the high voltages of the regulator.
Figure 2 shows the AC coupled noise of a 50V output with a 5V input. The switching noise is less than 200µVP-P, allowing greater sensitivity and dynamic range than most APD bias solutions. Oscilloscope measurement bandwidth is 100Hz to 10MHz, all probe cables are coaxial and special attention is given to grounding.1

Figure 2. 50V Avalanche photodiode bias shows 200µVP-P ripple and noise, improving fiber optic receiver sensitivity.
Conclusion
The LT1930A exceeds all of the stringent demands of an APD reverse-bias voltage, eliminating the need for custom APD bias supplies. The LT1930A solution not only provides the cleanest output in the industry for APDs, but also achieves this in a fraction of the space required by other solutions.
1. Discussion of low noise measurement issues is available in “A Monolithic Switching Regulator with 100µV Output Noise,” Linear Technology Corporation, Application Note 70 by Jim Williams.