Circuit Enables Single NiMH Cell to Simulate a Lithium Battery

2023年02月28日

Figure 1

   

Introduction

Lithium-based (Li+) batteries are becoming common in portable equipment. They have desirable characteristics, but they are often in short supply. Lead times can be long unless you have a preferred-customer status with the battery manufacturer. A backup alternative to Li+ is therefore desirable, especially for smaller companies. This note describes a circuit that allows a nickel-metal hydride (NiMH) cell to be used in a circuit designed for a Li+ battery. It provides the same performance, size, and cost as a Li+ battery.

Nickel-metal hydride (NiMH) batteries are still widely used. They are much more economical than Li+ batteries and come in very small sizes (AAAA is now available).

Design Considerations for a NiMH Interface

A circuit that interfaces a NiMH battery with a lithium-optimized circuit should mimic the battery's terminal voltage, which declines as the battery discharges. The nominal terminal voltage for Li+ batteries (3.6V) is about three times that of NiMH batteries (1.2V). As a simple approach, therefore, you can force the output of an efficent step-up converter to equal battery voltage times 3: 6V/1.2V = 3.

Allowing the circuit to run constantly during shutdown, however, consumes unnecessary power. The NiMH circuit's equivalent leakage (its quiescent current) can be as a high as 200µA during shutdown, which is unacceptable. In fact, only a power-control capability is needed during shutdown.

Instead of maintaining 3x the NiMH voltage while in shutdown, you can run the proposed circuit in burst mode, which activates the step-up converter only when the circuit output drops below a defined threshold. When the output reaches the upper threshold, the step-up shuts down, allowing the output capacitor to discharge through the output load plus the NiMH circuit. Thus, the output voltage forms a sawtooth wave. If battery voltage falls below a lower limit, however, the circuit remains deactivated to protect the battery from depletion.

The Proposed Interface Circuit

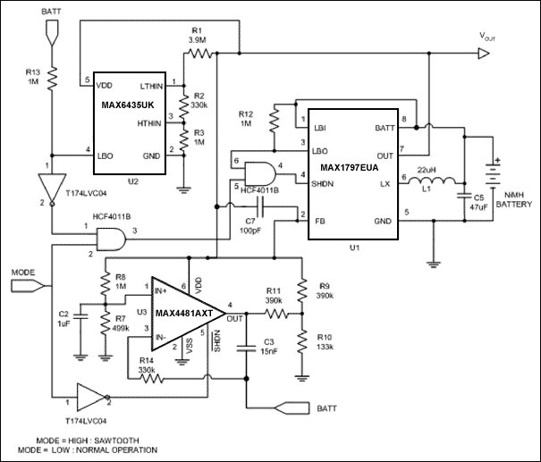
The circuit of Figure 1 implements the above ideas by providing an interface between a NiMH battery and a lithium-optimized power-management circuit. The MODE input controls the circuit; HIGH gives the sawtooth, and LOW gives 3*VBATT.

Figure 1. Powered by a single NiMH cell, this circuit output simulates the discharge characteristic of a Li+ battery

Figure 1. Powered by a single NiMH cell, this circuit output simulates the discharge characteristic of a Li+ battery

The integrator-connected op amp multiplies the battery voltage by driving U1's feedback node to produce an output three times that voltage (Figure 2). A large integrator time constant is necessary both to avoid interaction with U1's internal error comparator, and to provide noise filtering. In low-power mode, a microprocessor-supervisor IC (U2) monitors the output voltage and controls U1. The resistor string associated with U2 sets approximate 2.4V and 4V thresholds for that device.

Figure 2. For normal operation of the circuit in Figure 1, i.e., VIN ≥ 0.9V, VOUT = 3VIN

Figure 2. For normal operation of the circuit in Figure 1, i.e., VIN ≥ 0.9V, VOUT = 3VIN

Finally, the step-up converter must always be shut down when battery voltage drops below a threshold, which is usually 0.9V. That shutdown is accomplished by the converter's own internal comparator; the Tiny Logic network selects the correct operating mode according to the state of the MODE control input, the ramp threshold detector (U2), and U1's internal battery comparator. To ensure startup from 1.0V when the output is 0V, the logic network must be supplied directly from the battery. The logic family shown (ULP) functions down to 0.9V; below 0.9V, the battery is nearing depletion.

Using the components as shown, the sawtooth duty cycle of this circuit is 10% (Figure 3). Note that the circuit has a potential lockup state. When running in sawtooth mode, U2's upper threshold must always be less than U1's maximum output. Otherwise, U2 does not shut down U1. U1's maximum output is set by the R9-R10 resistor string at its FB node. (Because the op-amp output is at high impedance in low-power mode, it does not pull current from the node).

Figure 3. In sawtooth mode, the circuit in Figure 1 exhibits a 10% duty cycle

Figure 3. In sawtooth mode, the circuit in Figure 1 exhibits a 10% duty cycle

This proposed circuit does not include an interface for Li+ battery charging. That function can be implemented with a p-channel MOSFET in series with the charger and the battery, plus the addition of an op amp to servo the charger side of the MOSFET to 3*VBATT.

myAnalogに追加

myAnalog のリソース セクション、既存のプロジェクト、または新しいプロジェクトに記事を追加します。

新規プロジェクトを作成

この記事に関して

製品

最新メディア 21
Title
Subtitle
さらに詳しく
myAnalogに追加

myAnalog のリソース セクション、既存のプロジェクト、または新しいプロジェクトに記事を追加します。

新規プロジェクトを作成