バイポーラ双方向DC-DC電源が5V~24V入力の電流をソース/シンク
はじめに
ほとんどの電子機器は正または負どちらかの電源レールに依存していますが、一部のアプリケーションでは、個々のレールが正と負の両方になり得ることが求められます。このような状況では、同じ端子で正または負のどちらかの電力が供給されます。つまり、電源電圧出力が全電圧範囲で調整可能で、スムーズな極性変更ができなければなりません。例えば、オートモーティブやオーディオのアプリケーションでは、従来型の電圧源に加えて、負荷として機能し、出力端子から電流をシンクできる電源が必要な場合があります。車載システムの回生ブレーキがその一例です。単一端子のバイポーラ電源について述べた文献はありますが、双方向機能を保持しながら、コールド・クランク状態のような入力電圧低下時でも動作可能なソリューションについて述べたものはありません。本稿では、入力電圧の変化に影響されずに、電力を生成し、電流方向を反転可能、つまり出力から入力への変更が可能なソリューションについて解説します。
バイポーラ双方向電源回路
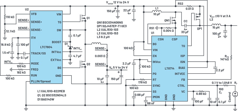
4象限コントローラ(第2段)U1を中心とする2段構成の電源を図1に示します。この4象限コンバータは中間バス・コンバータVINTER(第1段)を入力として、最小最大値で12V~24V、公称値で12V~16Vの範囲の出力電圧を供給します。これは、車載バッテリ・レールの公称電圧範囲に一致しています。2段構成コンバータ全体としての出力は±10Vで、負荷に3Aの電流を供給します。出力電圧は、コントローラU1のCTRLピンの電圧源CONTROL信号によって制御されます。

図1 バイポーラ双方向2端子電源の回路図:VIN = 5V~24V、VOUT = ±10V(3A)
ローパス・フィルタCF、RFは、制御電圧の急激な変化を緩和します。パワー・トレインには、2個のMOSFET、NチャンネルQN1、PチャンネルQP1、2個のディスクリート・インダクタL1とL2、および出力フィルタが含まれます。1個の結合インダクタではなく、2個のディスクリート・インダクタを使用することによって適用可能な磁気範囲が広がり、過去に承認されたテスト済みのチョークを使用することができます。出力フィルタは、セラミック・コンデンサだけで構成します。これは、出力が正負両方の極性を取るためです。
2段構成コンバータ全体での入力電圧範囲は5V~24Vで、車載用の電子部品におけるコールド・クランキング時の電圧低下や、産業用アプリケーションにおけるブラウンアウトに対応することができます。昇圧コンバータ(第1段)はコントローラU2に基づくもので、コンバータがイネーブルされている間は常に中間バスの電圧を12V以上に維持します。昇圧コンバータのパワー・トレインには、インダクタL3と、MOSFET Q1およびQ2が含まれます。2段構成とすることで、あらゆる動作条件下において、ダウンストリーム側の4象限コンバータから±10Vの電圧を負荷に供給することが可能になります。
バイポーラ電源が電流をソースする場合の動作
図2のオシログラムは、図1に示す回路の動作を示したものです。VINに入力電圧を加えると、入力が12Vを下回った場合、昇圧コンバータがその出力VINTERを12Vに維持します。公称値12Vのオートモーティブ・レールでVINが代表値12Vを超えると、昇圧コンバータはPass-Thru™モード(ワイヤ・モード)になります。このモードでは、動作中は常に上部MOSFET Q1のデューティ・サイクルが100%に上げられるので、スイッチングは行われません。4象限コンバータに加えられるVINTERは、比較的安定した状態でVINと等しいレベルに保たれます。

図2 VINが14Vから5Vに低下することを示す波形。VIN = 5V/div、VOUT = 5V/div、昇圧SW = 10V/div、時間スケールは200μs/div。
この手法は、標準的な2段構成デバイス(すなわち昇圧コンバータの後段で降圧/反転を行うもの)よりもシステムの効率が著しく向上します。これは、システムがその動作中ほとんどPass-Thruモードの状態にあり、このモードでは効率が100%に近く、電源システムは実質的に1段構成のコンバータと同じになるためです。例えば、コールド・クランキング時に入力電圧が12V未満に低下すると、昇圧コンバータがスイッチングを再開し、VINTERを12Vに維持します。このアプローチでは、入力電圧が急激に低下した場合でも4象限コンバータによって±10Vを供給できます。
制御電圧がその最大値(この場合1.048V)にある状態でのコンバータ出力は+10V、制御電圧が最小値(100mV)にある状態でのコンバータ出力は−10Vです。制御電圧と出力電圧の関係を図3に示します。この図で制御電圧は60Hzのサイン波信号周波数、ピークtoピーク振幅は0.9048Vです。これによって得られるコンバータ出力も同様に60Hzのサイン波であり、ピークtoピーク振幅は20Vです。出力は−10Vから+10Vへスムーズに変化します。

図3 サイン波制御信号とサイン波出力波形の関係。VCTRL= 0.5V/div、VOUT = 5V/div、時間スケールは5ms/div。
この動作モードでは、4象限コンバータが出力電圧をレギュレーションします。出力電圧は、FBピンに接続された抵抗RFBを通じてU1により検出されます。このピンの電圧が制御電圧と比較され、更にこの比較結果からコンバータのデューティ・サイクル(つまりQN1のゲート信号)が調整され、出力電圧のレギュレーションが保たれます。VINTER、CONTROLまたはVOUTが変化すると、デューティ・サイクルが調節され、それに応じて出力のレギュレーションが行われます。MOSFET QP1は同期整流のためにQN1と同期してスイッチングを行い、図4に示すように更に効率を向上させます。

図4 効率と負荷電流の関係
バイポーラ電源が負荷となった場合の動作:電流をシンク
この2段構成レギュレータは、電流ソースまたは電流シンクとして動作が可能です。電流シンク・モードでは、電流と電力がVOUTからVINへと逆方向に流れます。これは、車載電子部品や一部のオーディオ・システムにとって重要な点です。簡単に言うと、このモードではVOUTが入力、VINが出力になります。更に、この記事では、VINTERバス電圧が最小値の12V以上であるアプリケーションのみを考えます。
電流方向が逆の場合、4象限コンバータはVOUTからVINへ流れる出力電流をレギュレーションします。コンバータは、このモードでは電圧のレギュレーションは行いません。4象限コントローラは、図1の検出抵抗RS2による電圧の低下として出力電流を検出し、そのデューティ・サイクルを調整してこの電圧低下を設定値(このソリューションの場合50mV)に保ちます。.
4象限コンバータが定められた最小値を超えるVINTER電圧を生成すると、昇圧コンバータがPass-Thruモードになり、上部MOSFET Q1が常時オンになり、予め設定された値の出力電流をできるだけ小さい損失でVIN(負荷)端子に供給します。
この動作モードは試験台上で検証され、テスト済みですす。これを行うために、図1に示す回路のVOUTを12.5Vに設定された実験室電源に接続し、VINを電子的負荷に接続して、コンバータに流れる電流を4.5Aにセットしました。4象限コンバータの熱画像を図5に示します。

図5 負荷(逆電流)モードにおける4象限コンバータ・パワー・トレインの熱画像。VOUTを12.5V電流源として、VOUT端子からVINへ4.5Aの電流が流れています。
コンバータ本体の写真を図6に示します。これは、アナログ・デバイセズの2つのデモ回路(既成のDC2846A昇圧コンバータ・デモ回路とDC2240A 4象限コンバータ・デモ回路)をハンダ付けして構成したものです。

図6 アナログ・デバイセズの2枚の既成デモ・ボードをハンダ付けして作成した試験装置の写真。左側がLTC7804(DC2846A)、右側がLT8714(DC2240A)。
部品選定とパワー・トレインの計算
このアプリケーション用に選択した2個のコントローラは、比較的特殊な機能を持ちながら、高い性能と効率を備えた使い易いものです。Power by Linear™ LT8714は使い易い4象限コントローラで、高効率の同期整流機能が特徴です。また、LTC7804同期整流式昇圧コンバータはチャージ・ポンプを内蔵し、効率的でスイッチングのない、Pass-Thruと名付けられた100%デューティ・サイクルの動作モードを備えています。
続いて行うのは、パワー・トレイン部品にかかるストレスの定型的な分析と、補助部品の選択です。これらのデバイスの機能を詳しく知り、より深く理解するには、LTspice®モデルを参照してください。
| パワー・トレイン計算 | |
![]() |
最小VINTER値を設定 |
![]() |
4象限デューティ・サイクル |
![]() |
平均L1電流、ŋ = 効率 |
![]() |
L1のピーク電流 |
![]() |
L2のピーク電流 |
![]() |
QN1とQP1の電圧ストレス |
| 制御回路計算 | |
![]() |
VOUTの最小負電圧に対応する制御電圧 |
![]() |
帰還抵抗RFBの設定:最も近い標準値のRFBを選択 |
![]() |
VOUTの最大正電圧に対応する制御電圧 |
![]() |
昇圧デューティ・サイクル(VIN < VINTER) |
* Q1、Q2の電圧ストレスは、VINTERまたはVINの最大値によって決まります。
数値の例
3A、スイッチング周波数200kHz、効率90%で±10Vを生成するコンバータに上に挙げた式を適用し、求めた数値の例を以下に示します。
VINTER = 12 V
D4Q = 0.647 V
LT8714データシートの最大電流制限値とデューティ・サイクルの関係を示したグラフに基づき、
与えられたD4Qに対するVCSP = 57mV。
RS1 = 0.63 × VCSP/IOUT × (1 – D4Q) = 0.004 Ω
RS2 = (50 mV/1.5) × IOUT = 0.01 Ω
L1は10μH、L2は15μHのものを選択
IL1 = 6.1 A、IL2 = 4.3 A
VQ = 58V(最大VIN = 24Vでの値)
VCTRN = 0.1 V
VCTRP = 1.048 V
RFB = 147kΩ
Q1、Q2の電圧ストレスは24V
まとめ
この記事で示したコンバータは、バイポーラ双方向電源用の高性能ソリューションです。いくつかの特定の機能が、ソリューション全体の性能に寄与しています。同期整流機能は高い効率を実現し、シンプルな専用制御方式は、あらゆるタイプのホストプロセッサや外付け制御回路と容易にインターフェースを取ることを可能にします。このソリューションは、高速トランジェントを含む不安定な入力電圧に関わる問題を解決し、あらゆる動作条件下で安定した出力電圧を確保します。このソリューション用に選択したデバイスは、設計の効率と使い易さを最大限まで高めます。例えばLT8714は、バイポーラ双方向電源の設計を容易にします。また、LTC7804は、オートモーティブ環境および産業環境における中間電源として、ほぼ100%の効率を実現します。
著者について
この記事に関して
製品
シームレスな4象限動作を備えるバイポーラ出力同期整流式コントローラ
低IQ同期型ブースト・コントローラ
双方向PolyPhase®同期整流式降圧/昇圧コントローラ









