60V, 4A Synchronous Monolithic Step-Down Regulator Has Rail-to Rail Operation
Design Note 550: Introduction
The LTC3649 is a high efficiency synchronous monolithic step-down regulator, which integrates top and bottom N-channel MOSFETs on the die. This regulator features a wide input voltage range, 3.1V to 60V, and a wide output voltage range from 0V to (VIN − 0.5V). This extremely wide range of operating voltages makes the LTC3649 especially attractive for industrial, medical and transportation applications, where the rail voltage can be less than 5V or above 40V during voltage transient events. The input voltage range of the LTC3649 also covers mass produced and widely accepted 12V and 24V solar panels, where it is used as a downstream converter in alternative energy systems.
In contrast to the majority of DC/DC controllers and regulators, the output voltage of LTC3649 can be programmed by either a single resistor or the reference of its internal error amplifier. It also features a current monitoring output, IMON. The LTC3649’s unique combination of features opens up interesting applications in power adapters and portable computer systems.
Circuit Description and Functionality
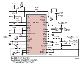
A 5V output power supply is shown in Figure 1. This circuit is centered on the extremely small footprint high voltage step-down DC/DC LTC3649. The input voltage extends up to 60V and the output is set to 5V at 4A. Only a few additional components are required for the complete solution, including inductor L1 and a few passive components.

Figure 1. LTC3649 Step-Down Converter Delivers 5V at 4A from Inputs Up to 60V.
The feedback loop can be closed by external components off the ITH pin or by internal compensation. The ITH pin should be connected to INTVCC through optional resistor RITH if its internal loop compensation is used. The output voltage is set by resistor RST. Despite the small size of the converter and integrated switching MOSFETs, efficiency reaches 95%, as shown in Figure 2.

Figure 2. Efficiency vs Load and Input Voltage for Circuit in Figure 1.
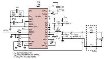
Figure 3 shows the LTC3649 in an application with cable drop due to a remote load. This approach can be used in systems which do not have additional remote sense wires in long power cables. The circuit takes advantage of the current monitoring terminal IMON and the ability set the output voltage with an external resistor.

Figure 3. The LTC3649 Can Provide Cable Drop Compensation for Long PCB Traces.
In this example, two 0.1Ω resistors simulate the impedance of the power wires in a long cable. Resistors RC1 and RC2 set the voltage reference and are fed by two current sources: from pin ISET, a constant 50μA, and from pin IMON, a current proportional to the output current. Increases in the load current proportionally change the voltage on the V_TERM output, but the load voltage at the end of the cable remains unchanged, as shown in Figure 4. A similar approach can be used for remote sensing. See the LTC3649 data sheet for details.

Figure 4. Cable Drop Operation Load Curves.
Conclusion
LTC3649 is a highly integrated, high performance step-down regulator, with the input and output ranges that enable it to satisfy the requirements of industrial test and measurement, and transportation applications, as well as regulating solar panels and portable devices.