最大32Vの入力が可能な4Aリチウムイオン・バッテリ・チャージャ
リチウムイオン・バッテリ技術の進歩によって容量とエネルギー密度の高いバッテリが生産されています。充放電速度も向上しており、Cの複数倍の速度になることもあります(Cはバッテリ容量を表す記号で単位はAh(アンペア・時間)です)。これらの技術は、民生、自動車、医療、産業の各市場で使われ始めています。ほとんどの場合、チャージャはこれらのバッテリを幅広い入力電圧から充電できる必要があります。
大容量/ 大電流のバッテリには、大電流を安全に効率よく、低コストで充電できるチャージャが必要です。現在まで、安全な大電流バッテリ・チャージャを構築するには複数のICと多くの外付け部品を使用することが必要であり、高価でスペースをとっていました。LT3651一体型バッテリ・チャージャは、最大4Aの充電電流をサポートし、32Vの入力電圧で動作できることにより、この問題を解決します。
バッテリ・チャージャの特長
バッテリの容量が増えるにつれて、チャージャの安全性は重要なポイントになってきます。LT3651は、必要なすべての充電終了機能および保護機能を内蔵しています。充電終了方式には、C/10方式または安全タイマ方式があります。その他の保護機能には、バッテリ温度のモニタ、温度が高すぎるか低すぎるバッテリの充電停止、過放電バッテリのプリコンディショニング、タイマ・モード時での故障バッテリの検出があります。
LT3651 は、さらに全入力電源電流に応じてバッテリ充電電流を制限するPowerPath™機能を備えています。この機能を使用することにより、入力電源の他の負荷の電流が増加して全入力電源電流が設定限度を超えると、バッテリ・チャージャの電流を制限します。これにより、設計者は入力電源の必要条件を緩和して電力をより効率的に管理することができます。この機能を使用して最大入力電力を制限することにより、安全な熱設計をすることもできます。
LT3651は、1本の外付け抵抗により、スイッチング周波数、バッテリ・チャージャの平均電流、および入力電流制限値を設定できます(バッテリの充電電流を制御して入力電流を一定に維持しようとするものです)。外付けコンデンサは、タイマ制御終了方式のタイムアウト時間を設定します。
LT3651は高周波で動作するので、インダクタやフィルタ部品のサイズが小さくなります。周波数はユーザが調整可能なので、高い電圧での電力損失を抑えたり、高調波ノイズを削減することができます。
充電サイクル
リチウムイオン・バッテリの充電では、通常、定電流/ 定電圧(CC/CV)充電アルゴリズムを使用します。リチウムイオン・バッテリは、一般的に0.5C~1Cの範囲の定電流で最初は充電されますが、最近のバッテリにはより大きな電流で充電できるものが出てきました。バッテリの電圧が満充電フロート電圧に近づくと、チャージャは充電電流を減少させて定電圧動作に移行します。LT3651はバッテリの過充電を防止し、バッテリが損傷しないよう保護します。LT3651には、4.1V、4.2V、8.2Vおよび8.4Vのフロート電圧をサポートする4種類の製品があります。
LT3651は、同期整流式降圧スイッチング・レギュレータとバッテリ・チャージャを組み合わせて、大きな充電電流を効率的に発生させます。このデバイスはCC/CV充電特性を備えており、バッテリの電圧に基づいて充電電流を制御します。定電流動作時は、バッテリに供給される最大充電電流を、センス抵抗を使用して最大4Aに設定可能であり、この値はRNG/SSピンを使用して調整できます。バッテリの電圧が満充電フロート電圧に近づくと、充電電流は減少し、チャージャは定電圧充電モードに移行します。
充電サイクルは、充電電流レベルまたは時間によって停止します。停止すると、チャージャは低消費電力状態になります。この状態では、入力電源から約85µAが流れ、バッテリから流れる電流は1µA未満です。両方の停止モードを使用した場合は、バッテリの電圧がフロート電圧の97.5%(再充電電圧)まで低下すると充電が再開されます。
2つのピンが充電状態を示します。充電中、CHRGピンは電流を引き込むので、電源とこのピンの間にLEDを接続すると、充電中に発光させることができます。充電サイクルが完了すると、このピンは高インピーダンスに移ります。FAULTピンは、バッテリの温度範囲外フォルトや故障バッテリ・フォルトなど、充電の停止に関する補足情報を示します。
入力短絡保護機能を備えた4Aチャージャ
6.5V~32Vの入力で動作する基本的な4Aシングル・セル・リチウムイオン・バッテリ・チャージャを図1に示します。入力電源電圧が32Vを超えると充電は一時停止しますが、ICは40Vの高い入力電圧に対しても耐えることができます。したがって、このアプリケーションは6.5V~32Vの範囲内にあるさまざまな入力からの充電に使用することができます。

図1.基本的なシングル・セル4Aチャージャ
4Aの最大充電電流は、24mΩの外付け検出抵抗の両端に発生する電圧95mVに対応します。この基本的な回路例では、状態ピン、バッテリ温度モニタ機能、安全タイマ機能を利用していません。バッテリ充電サイクルは、バッテリの電圧が4.2Vに近づき、充電電流が約400mAまで低下すると終了します。バッテリの電圧が4.1Vまで低下すると、新しいサイクルが自動的に開始されます。
入力が短絡した場合の逆電流を遮断するために、低損失のダイオードとしてMOSFETが使用されています。これにより、チャージャを介してバッテリが放電されることはありません。
入力電圧範囲の広い2セル・チャージャ
9V~32Vの2セル充電アプリケーションを図2に示します。この回路は、入力が広い入力電圧範囲に耐える必要がある自動車用アプリケーションとして使うことができます。このアプリケーションでは、2つのリチウムイオン電池を4Aで充電するために–8.2または–8.4のオプションのいずれかを使用します。このアプリケーションは、入力電流レギュレーション機能も使用しています。RILは、充電電流とシステム負荷電流の両方を供給する電源からの電流をモニタします。この抵抗値は、入力電流の合計が6.3Aを超えた場合に充電電流を減少させて入力電流が増えないように設定します。多くの場合、入力電源電圧は比較的一定です。これが当てはまるアプリケーションでは、図2の回路は合計の入力電力を制限します。たとえば、入力電源電圧が12Vの場合、入力電力は約75Wに制限されます。

図2.入力電流制限機能と3時間の充電タイムアウト機能を備えた9V~32Vの2セル・リチウムイオン・バッテリ・チャージャ
このアプリケーションでは、充電を終了するのに安全タイマを使用し、温度フォルトの発生時はタイマが一時停止するので、バッテリの温度が許容温度範囲外になり充電サイクルが中断されても、復帰後は設定された充電サイクルを全て完了します。TIMERピンにコンデンサを接続することにより、充電時間を設定できます。この場合は3時間なので、充電はC/10のポイントを過ぎても継続されます。タイムアウトになると、デバイスはスタンバイ状態になり、バッテリの放電電流は1µA未満に減少します。
タイマには故障バッテリを判定する機能もあります。LT3651 には自動プリコンディショニング・モードがあります。このモードでは、過放電されたバッテリの充電サイクルを安全に開始することができます。バッテリの電圧がプリコンディションしきい値であるフロート電圧の70%(LT3651-8.4 の場合は5.8V)より低い場合、最大充電電流は設定最大値の15%(0.15C)に引き下げられ、バッテリの電圧が上昇してプリコンディションしきい値を過ぎるまでこの状態が続きます。この電流はバッテリ・パック内の安全回路を作動させるのに十分であり、充電電流も少しながら供給します。プリコンディション電流を流しているにもかかわらず、バッテリの電圧が充電サイクルの1/8(このアプリケーションでは22.5分)を過ぎてもプリコンディションしきい値を超えない場合は、全電流での充電が開始されず、バッテリ・フォルトが出力されます。
このアプリケーションでは、バッテリ・パック内に外付けのNTC抵抗を使用して、バッテリの温度もモニタします。低温保護および過熱保護は、デバイスのNTCピンとグランドの間に10kのNTCサーミスタを接続することでイネーブルされます。この機能により、サーミスタの温度が40°Cより高いか0°Cより低いと充電サイクルは一時停止します。
2つの状態ピンCHRGおよびFAULTは、通信によってチャージャの状態をマイコンに伝えるために使用されます。LT3651は動作するのにマイコンを必要としませんが、マイコンを使用して機能を追加することができます。状態ピンが示す内容は、スタンバイ/シャットダウン、CC/CV充電(>C/10)、故障バッテリ検出、および温度フォルトです。もちろん、他のアプリケーションではこれらのピンにLEDを接続して点灯表示することが可能です。
LT3651のその他の機能としては、40Vまでの入力電圧に耐えられる能力があり、これは自動車用の設計に役立ちます。
入力電圧が32Vを超えると、出力スイッチはディスエーブルされますが、過電圧状態を乗り切ることはできます。
入力が短絡した場合にリチウムイオン・バッテリが放電しないように、入力ダイオードを使用します。前の例の場合と同様に、このダイオードはMOSFETで置き換えて効率を改善することができます。
その他のオプション
充電電流と入力電流制限の制御ピンを使用して、チャージャ・アプリケーションで他の機能を実現することもできます。DCINが高くなると充電電流が減少するアプリケーションを図3に示します。これは入力電源の電力損失を制御するのに有益な機能です。

図3.高電圧の電流フォールドバック機能を備えた4A、1セル・バッテリ・チャージャ
逆の機能を備えたアプリケーションを図4に示します。このアプリケーションでは入力電圧が低いと充電電流が減少するので、電源電圧が低下した場合は、流れる負荷電流が少なくなります。

図4.低電圧の電流フォールドバック機能を備えた4A、2セル・バッテリ・チャージャ
一般に、ILIMピンとRNG/SSピンはどちらも充電電流を制御するので、外からドライブすることにより機能を追加できることに注意してください。
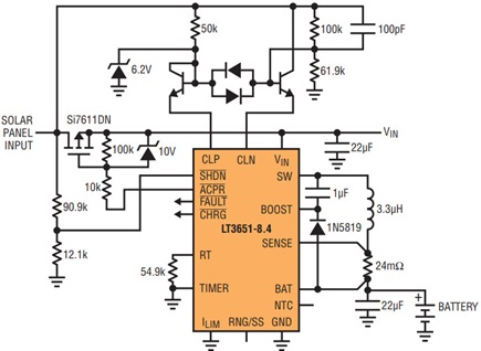
入力電圧を一定の電圧に安定化する最大電力点制御(MPPC)機能を実現するアプリケーションを図5に示します。これは太陽電池パネル・アプリケーションに役立ちます。このアプリケーションは入力電流制限アンプを使用して、入力電圧レギュレーション用に使用します。CLP-CLN間の差動電圧を使用して出力電流を安定化します。リファレンスはツェナー・ダイオードで設定していますが、他にもいろいろな方法があります。NPNトランジスタはCLNの入力バイアス電流をバッファするために使用します。ILIMピンを短絡することによりCLPピンとCLNピンの間のオフセット電圧の誤差の影響を取り除いています。この場合、入力レギュレーションは17Vに設定されていますが、100k/61.9kの抵抗分割器を使用して変更することができます。

図5.最大電力点制御機能を備えた4A、2セル・バッテリ・チャージャ
まとめ
LT3651は、最大32V(故障耐圧は40V)の入力電源から最大4Aの電流でリチウムイオン・バッテリを充電するための、多用途で小型の使いやすいソリューションです。高い効率、内蔵の安全制御機能、および小型サイズにより、このデバイスは幅広いアプリケーションで最適です。
データシート、デモ基板、その他のアプリケーション情報については、www.analog.com/LT3651をご覧ください。