2-Phase Dual Synchronous DC/DC Controller with Tracking Provides High Efficiency in a Compact Footprint
2-Phase Dual Synchronous DC/DC Controller with Tracking Provides High Efficiency in a Compact Footprint
2004年08月01日
Introduction
The LTC3736 is a 2-phase dual synchronous step-down DC/DC controller that requires few external components. Its No RSENSE, constant frequency, current mode architecture eliminates the need for current sense resistors and improves efficiency, without requiring a Schottky diode. The two controllers are operated 180 degrees out of phase, reducing the required input capacitance and power loss and noise due to its ESR. A tracking input allows the second output to track the first output (or another supply) during startup, allowing the LTC3736 to satisfy the power-up requirements of many microprocessors, FPGAs, DSPs and other digital logic circuits. The LTC3736 is available in a tiny 4mm × 4mm leadless QFN package and 24-lead narrow SSOP package.
LTC3736 Features
- 2-Phase, dual output synchronous controller
- No RSENSE current mode architecture
- No Schottky diodes required
- Internal/external soft-start or tracking input ramps VOUT
- Wide VIN range: 2.75V to 9.8V
- 0.6V ±1.5% over temperature reference
- Selectable frequency, current limit, and light load operation
- Power Good (PGOOD) indicator
- Available in 4mm × 4mm leadless QFN package or 24-lead narrow SSOP package
Circuit Description
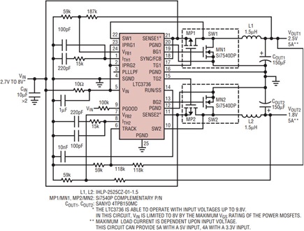
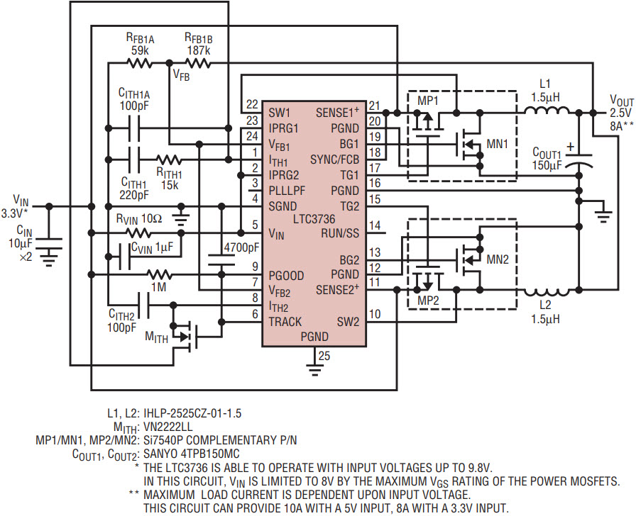
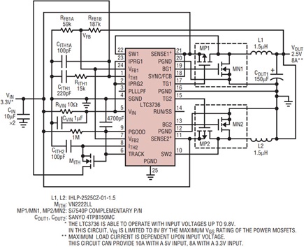
Figure 1 shows a typical application for the LTC3736. This circuit provides two regulated outputs of 2.5V and 1.8V from a typical input voltage of 5V, but it can also be powered from any input voltage between 2.75V and 9.8V (depending on the voltage rating of the power MOSFETs). This wide input range makes the LTC3736 suitable for a variety of input supplies, including 1- and 2-cell Li-Ion and 9V batteries, as well as 3.3V and 5V supply rails.

Figure 1. 5V input, 2.5V and 1.8V dual output step-down converter.
The LTC3736 uses the drain to source voltage (VDS) of the power P-channel MOSFET to sense the inductor current. The maximum load current that the converter can provide is determined by the RDS(ON) of the PFET, which is a function of the input supply voltage (which provides the gate drive). The maximum load current can also be changed independently for each channel using the three-state current limit programming pins IPRG1 and IPRG2. In this circuit, each output can provide up to 5A from a 5V input supply. Efficiency for this circuit is as high as 95%, as shown in Figure 2. In drop-out, the LTC3736 can operate at 100% duty cycle, providing maximum operating life in battery powered systems.

Figure 2. Measured efficiencies for Figure 1’s circuit for various input voltages, output voltages, and modes of operation.
At light loads, the LTC3736 offers several modes depending on the needs of the application: Burst Mode® operation, forced continuous operation, or pulse skipping mode (when synchronized to an external clock). The mode is selected at the SYNC/FCB pin as seen in Figure 2c. Burst Mode operation provides the highest efficiency, but at the expense of increased output voltage ripple at light loads. In forced continuous operation, the power MOSFETs continue to switch every cycle (constant frequency) and inductor current is allowed to reverse, providing small output ripple at the expense of light load efficiency. In pulse skipping mode, inductor current is not allowed to reverse and cycles are skipped only as needed to maintain regulation, providing smaller output ripple but lower efficiency than Burst Mode operation. The inductor current waveforms for these three modes are shown in Figure 3.

Figure 3. Inductor current at light load.
Switching frequency may be selected from 300kHz, 550kHz, or 750kHz using the PLLLPF pin, or the LTC3736 can be synchronized to an external clock signal between 250kHz and 850kHz using the LTC3736’s phase-locked loop (PLL). High frequency operation permits the use of smaller inductors and capacitors, further reducing the total solution size. The 2-phase switching behavior of the LTC3736 is depicted by the SW node waveforms in Figure 4.

Figure 4. SW node waveforms depicting out-of-phase (2-phase) operation.
Tracking
The LTC3736 features an internal soft-start that ramps VOUT1 smoothly from 0V to its final value in 1ms. This soft-start time can be increased externally by connecting a capacitor on the RUN/SS pin to ground. The startup of VOUT2 can be programmed externally (with two resistors) to track VOUT1 (or any other supply or reference) using the LTC3736’s TRACK pin input. Use of the TRACK pin permits ratiometric or tracking startup of VOUT2. The open-drain PGOOD output indicates when both outputs are within ±10% of their regulated values. Figure 5 shows the startup waveforms for the outputs of the Figure 1 circuit using the internal soft-start and an optional external soft-start capacitor, with VOUT2 programmed to track VOUT1 in a 1:1 ratio.

Figure 5. Startup waveforms showing soft-start and tracking (internal 1ms soft-start on the left and external 150ms soft-start on the right).
Stable with All Types of Output Capacitors
The compensation components on the ITH pins can be easily adjusted to make LTC3736-based power supplies stable for a wide variety of output capacitors, including tantalum, aluminum electrolytic, and ceramic capacitors. Figure 6 shows the transient response to a load step for the circuit in Figure 1.

Figure 6. Transient response to a 300mA to 3A load step (left to right, Burst Mode operation, forced continuous, and pulse skipping mode).
3.3V to 2.5V at 8A 2-Phase, Single Output Regulator
Figure 7 shows the LTC3736 configured in a 2-phase, single output converter. This regulator can provide 8A of load current to a 2.5V output from a 3.3V input supply. The two output stages of the LTC3736 continue to operate out of phase, but supply power to a single output. This 2-phase, single output operation reduces not only the required input capacitance by up to 50%, but also the required output capacitance.

Figure 7. 3.3V to 1.8V at 8A 2-phase step-down converter.
Conclusion
LTC3736-based power supplies can deliver high efficiency for input voltages up to 9.8V and output load currents as high as 5A. The tracking input allows the two outputs to smoothly track during startup. Its 2-phase, high frequency, No RSENSE, synchronous current mode architecture results in a small solution size with no Schottky diodes and no current sense resistors.