No RSENSE Controller Delivers 12V and 100W at 97% Efficiency
Heat removal presents a thorny problem in many of today’s compact systems. This is especially the case when power converters deliver high output voltages with several amperes of current and are processing tens to hundreds of watts. In this regime, a converter with only moderate efficiency will have a significant amount of waste heat and may require heat sinks and additional air flow. A very high efficiency converter can reduce the wasted power, which saves space and lowers costs.
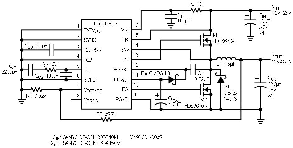
The circuit shown in Figure 1 is a power converter that produces a 12V output at up to 8.5A from an input that can range between 12V and 28V. The 100W of output power is converted at 97% efficiency with only 3W dissipated on the board. No special heat sinks were used other than a widened VIN trace connected to the drain of M1. This point reached a maximum temperature of 75°C in a 25°C environment. L1 is a custom-wound inductor using fourteen turns of 15 gauge wire on a Magnetics, Inc. Kool Mµ® 77206-A7 core. The entire converter takes up a volume of only 0.65in3 and processes an impressive 150W per cubic inch.

Figure 1. 100W, 12V, 8.5A supply.
The circuit uses the LTC1625 No RSENSE™ controller to deliver the high output voltage with excellent efficiency. This controller provides true current mode control without using a sense resistor by monitoring the voltage drop across the power MOSFET switches. Eliminating the sense resistor saves board space and improves efficiency. In this application, a 0.01Ω sense resistor would dissipate about 0.7W at full load.
Many current mode controllers use a sense resistor in series with the inductor. Unfortunately, they must restrict the maximum output voltage due to limits on the input range of the current comparator. However, the LTC1625 has no such constraint. The circuit in Figure 1 uses the LTC1625 in its adjustable mode, with the VPROG pin left open. The internal error amplifier compares the voltage at the VOSENSE pin to a 1.19V reference and an external resistive divider sets the output voltage.
Figure 2 shows that 97% efficiency is achieved over a wide range of load current. The application uses the FCB pin to disable Burst Mode operation and force continuous, synchronous operation down to no load. Enabling Burst Mode would keep the efficiency above 90% down to a load of only 50mA. The current mode control of the LTC1625 incorporates foldback current limiting that reduces the output current to 6A when the output is shorted.

Figure 2. Efficiency vs load current for Figure 1’s circuit.
Kool Mµ is a registered trademark of Magnetics, Inc