製品概要
製品概要
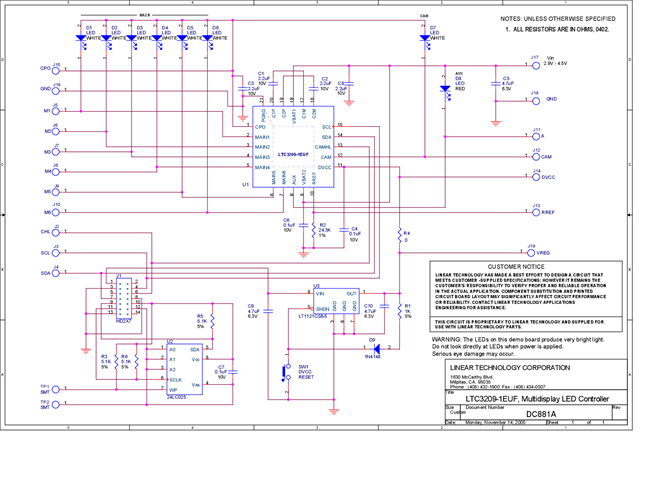
DC881A: Demo Board for the LTC3209 600mA Main/Camera LED Controller.
対象となる製品
関連資料
-
DC881A - Schematic2009/09/24PDF68K
-
DC881A - Demo Manual2009/09/24PDF893K
-
DC881A - Design File2009/09/24ZIP866K
