製品概要
製品概要
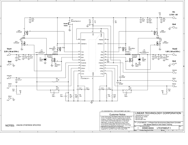
Demonstration circuit 803 is a 2-phase dual synchronous high efficiency step-down DC/DC converter featuring the LTC3736EUF-1 controller.The "-1" version features pulse-skipping (in place of Burst Mode operation) at light loads and optional spread spectrum frequency modulation, and has a tighter voltage reference accuracy over temperature when compared with the LTC3736 "plain" version. The demo board operates with a 2.75V to 8V input voltage range and provides outputs of 2.5V @ 5A and 1.8V @ 5A.
対象となる製品
関連資料
-
DC803A - Schematic2009/09/24PDF32K
-
DC803A - Demo Manual2009/09/24PDF423K
-
DC803A - Design File2009/09/24ZIP624K
