製品概要
製品概要
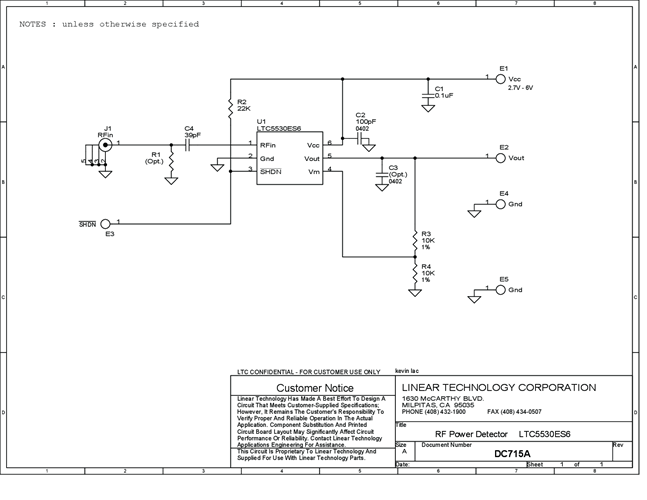
DC715A: Demo Board for the LTC5530 Precision 300MHz to 7GHz RF Detector with Shutdown and Gain Adjustment.
対象となる製品
関連資料
-
DC715A - Schematic2009/09/24PDF59K
-
DC715A - Demo Manual2009/09/24PDF344K
-
DC715A - Design File2009/09/24ZIP425K
