製品概要
製品概要
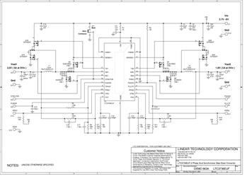
Demonstration circuit 663 is a 2-phase dual synchronous high efficiency step-down DC/DC converter featuring the LTC3736EUF controller. The LTC3736 features Burst Mode operation at light loads. The demo board operates with a 2.7V to 8V input voltage range and provides outputs of 2.5V@5A and 1.8V@5A.
対象となる製品
関連資料
-
DC663A - Schematic2009/09/24PDF31K
-
DC663A - Demo Manual2009/09/24PDF191K
-
DC663A - Design File2009/09/24ZIP640K
