製品概要
製品概要
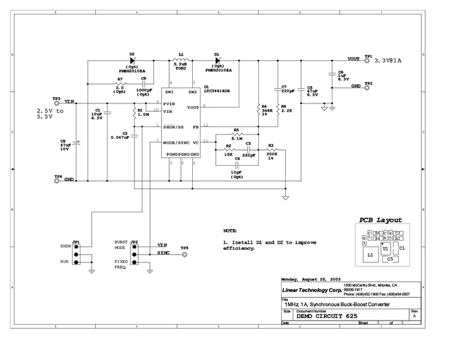
Demonstration Circuit 625 is a constant-frequency synchronous Buck-Boost converter using the LTC3441. The input range is from 2.4V to 5.5V, making it ideal for single-cell lithium-ion or three-cell NiCd/NiMH battery applications. This converter provides up to 95% efficiency, much higher than traditional Buck-Boost converters. For 2.5V minimum input voltage, this converter can provide up to 1A load current. The output voltage is set at 3.3V. A different output voltage in the range of 2.4V to 5.25V can be obtained by changing one of the feedback resistors. The switching frequency is set at 1MHz, which is a good trade-off between efficiency and size.
対象となる製品
関連資料
-
DC625A - Schematic2009/09/24PDF62K
-
DC625A - Demo Manual2009/09/24PDF208K
-
DC625A - Design File2009/09/24ZIP584K
