製品概要
製品概要
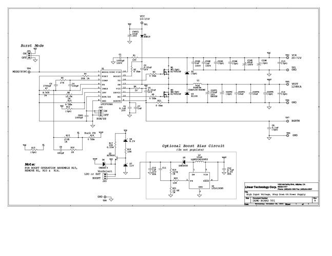
Demonstration circuit 501 is high power, high voltage, and high efficiency DC/DC buck converter featuring the LTC3703. This is a general-purpose high voltage DC to DC with an input voltage range of 20V to 72V. The board is optimized for positive 48V input operation with high voltage surges up to 72VDC allowed. The limiting factor is the LTC3703 GN16 package that will not meet UL/CSA/IEC60950 clearance and creepage distance requirements above the SELV 60VDC maximum due to pin spacing. If the user wishes to support higher continuous input voltages or compliance to 60950, the LTC3703 is offered in a G-28 pin package. See Data Sheet. However, for the purposes of evaluation, the board will work reliably up to 72V. The maximum continuous current in free air is 4A. 6A is permissible with some forced air cooling. The output voltage is programmed with a voltage divider and configured for 12V.
対象となる製品
関連資料
-
DC501A - Schematic2009/09/24PDF101K
-
DC501A - Demo Manual2009/09/24PDF310K
-
DC501A - Design File2009/09/24ZIP813K




