製品概要
製品概要
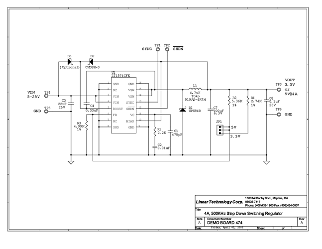
DC474A: Demo Board for LT1374 4.5A, 500kHz Step-Down Switching Regulator.
対象となる製品
関連資料
- 
                                                                
                                                                    
                                                                                                                                            DC474A - Schematic2009/09/24PDF60K
- 
                                                                
                                                                    
                                                                                                                                            DC474A - Demo Manual2009/09/24PDF132K
- 
                                                                
                                                                    
                                                                                                                                            DC474A - Design File2009/09/24ZIP829K
 
                             
                         
                         
                                                