製品概要
製品概要
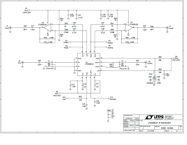
DC468A: Demo Board for LT5506 40MHz to 500MHz Quadrature Demodulator with VGA.
対象となる製品
関連資料
-
DC468A - Schematic2009/09/24PDF44K
-
DC468A - Demo Manual2009/09/24PDF162K
-
DC468A - Design File2009/09/24ZIP1M
