製品概要
製品概要
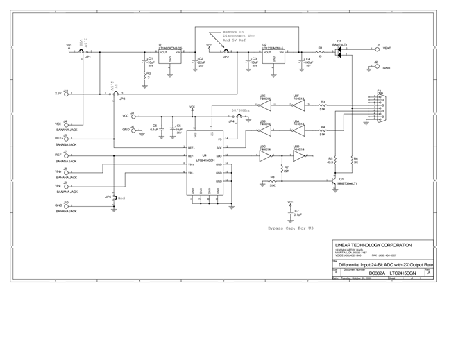
DC382A: Demo Board for LTC2415 24-Bit No Latency Delta Sigma ADC with Differential Input and Differential Reference.
関連資料
-
DC382A - Schematic2009/09/24PDF18K
-
DC382A - Demo Manual2009/09/24PDF143K
-
DC382A - Design File2009/09/24ZIP699K
