製品概要
製品概要
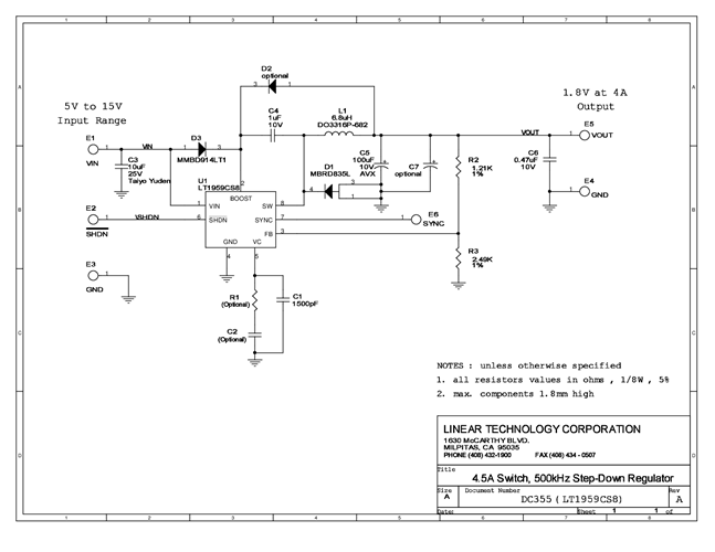
DC355A: Demo Board for the LT1959 4.5A, 500kHz Step-Down Switching Regulator.
対象となる製品
関連資料
-
DC355A - Schematic2009/09/24PDF105K
-
DC355A - Demo Manual2009/09/24PDF329K
-
DC355A - Design File2009/09/24ZIP857K
