関連資料
-
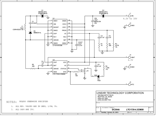
DC294A - Schematic2009/09/24PDF68K
-
DC294A - Demo Manual2009/09/24PDF115K
-
DC294A - Design File2009/09/24ZIP429K
