製品概要
製品概要
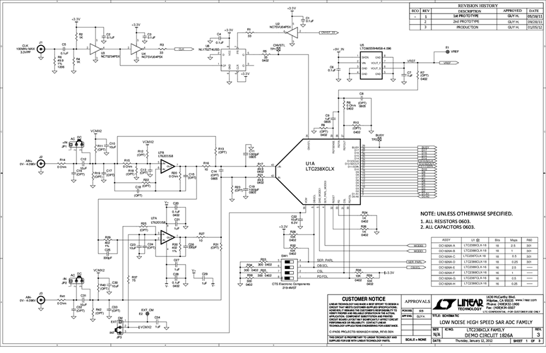
DC1826A-A Demo Board for:
LTC2389-18 18-Bit, 2.5Msps SAR ADC with Pin-Configurable Analog Input Range and 99.8dB SNR
LTC6655 0.25ppm Noise, Low Drift Precision References
LT6201 Dual 165MHz, Rail-to-Rail Input and Output, 0.95nV/√Hz Low Noise, Op Amp Family
対象となる製品
関連資料
-
DC1826A - Schematic2012/05/18PDF150K
-
DC1826A - Demo Manual2012/04/24PDF939K
-
DC1826A- Design Files2012/05/18ZIP3M
-
LTC2389-18 Video Product Brief2024/12/12
