製品概要
製品概要
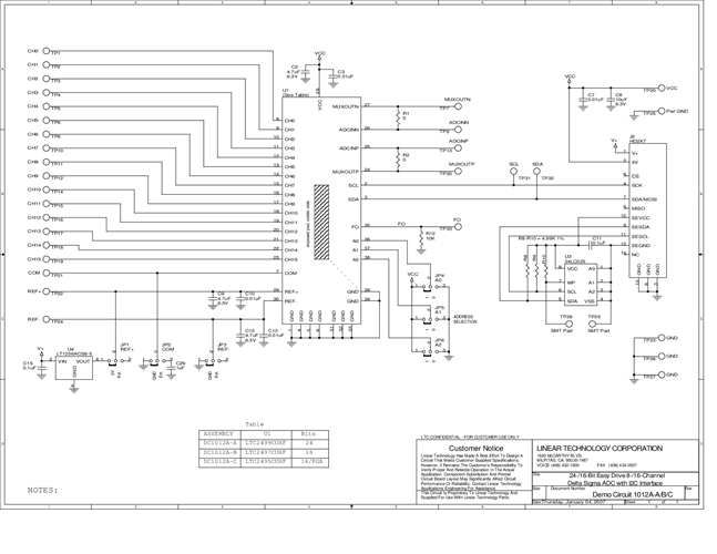
DC1012A-A: Demo Board for the LTC2499 24-Bit 8-/16-Channel ΔΣ ADC with Easy Drive Input Current Cancellation and I2C Interface
関連資料
-
DC1012A - Schematic2009/09/24PDF29K
-
DC1012A - Demo Manual2013/05/30PDF1M
-
DC1012A - Design File2009/09/24ZIP642K





