過熱保護機能を持つ白色LEDドライバ
要約
この回路は、高出力白色LED (WLED)を駆動し、過熱、および断線や短絡によるサーミスタ障害時には、LEDへの電流供給を停止します。
High-output LEDs are used in an ever-widening range of applications because of their advantages over conventional lighting sources. Among those LED advantages are higher efficiency, longer lifetime, and improved reliability. However, these high-output LEDs produce more heat than traditional LEDs.
The lifetime of any IC is reduced when it operates above its maximum operating temperature range. Irreparable damage occurs when the junction temperature exceeds a certain point. Philips Lumileds LUXEON® high-output LED modules reduce some of this heat because they are fabricated on a thermally-enhanced substrate. This material improves thermal performance and allows continuous operation at the high-current levels necessary for high-brightness lighting. However, in applications such as camera flashes, additional thermal protection is required to prevent damage from power dissipation during continuous operation.
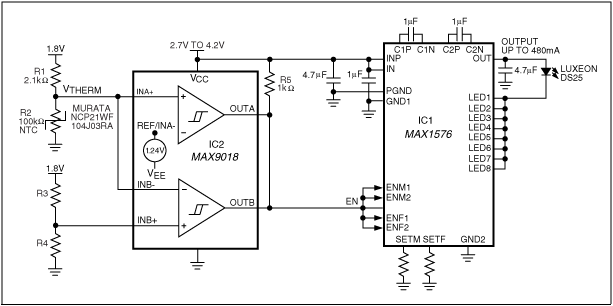
The Figure 1 circuit details a charge-pump regulator (IC1) designed to supply regulated current for up to eight white LEDs (WLEDs) in a camera-flash application. By paralleling all eight drivers, you can supply up to 480mA for a single 1W, LUXEON Star high-output WLED module. IC1 enters shutdown mode when the open-drain input, EN, is pulled to ground.

Figure 1. This circuit drives a high-output WLED. It shuts off the LED current in response to excessive temperature and open- or short-circuit thermistor faults.
A compact, cost-effective thermal shutdown circuit can be implemented with a thermistor and a dual open-drain comparator with internal reference (IC2). Comparator A is configured to pull EN to ground when VTHERM falls below the internal 1.2V reference voltage. This occurs when the thermistor (R2) is hot. Comparator B is configured as an open-wire fail-safe that drives EN low when the thermistor connection is broken. In that latter case, VTHERM is pulled high by R1, causing comparator B to pull EN to ground. Resistive divider R3-R4 sets the open-wire threshold voltage, and resistor R1 with thermistor R2 sets the thermal-shutdown threshold.
A similar design idea appeared in February 2006 on the EE Times website.
