Design Note 142: Ultralow Quiescent Current DC/DC Converters for Light Load Applications
In lightly loaded battery applications that require regulated power supplies, the quiescent current drawn by the DC/DC converter can represent a substantial portion of the average battery current drain. In such applications, minimizing the quiescent current of the DC/DC converter becomes a primary objective because this results in longer battery life and/or an increased power budget for the rest of the circuitry. The following two circuits provide regulated step-up and step-down DC/DC conversion and consume extremely low quiescent current.
2-Cell to 5V Conversion with IQ = 12μA
The circuit in Figure 1 produces a regulated 5V output from a 2V to 5V input and consumes only 12μA (typical) of supply current. The LTC1516 is a charge pump DC/DC converter that uses Burst Mode® operation to provide a regulated 5V output.
Figure 1. Regulated 5V Output from a 2V to 5V Input.
This circuit achieves ultralow quiescent current by disabling the internal charge pump when the output is in regulation. The charge pump is enabled only when the output load forces the voltage on COUT to droop by approximately 80mV. External capacitors C1 and C2 are then used to transfer charge from VIN to VOUT until the output climbs back into regulation. This regulation method results in approximately 100mV of voltage ripple at the output.
The circuit is capable of providing up to 50mA of output current (for VIN ≥ 3V). As shown in Figure 2, typical efficiency exceeds 70% with load currents as low as 50μA.

Figure 2. Efficiency vs Output Current.
The low quiescent current of the LTC1516 may render shutdown of the 5V supply unnecessary because the 12μA quiescent current is lower than the self-discharge rate of many batteries. However, the part is also equipped with a 1μA shutdown mode for additional power savings.
Ultralow Quiescent Current (IQ < 5μA) Regulated Supply
The LTC1516 contains an internal resistor divider that draws only 1.5μA (typ) from VOUT. During no-load conditions, the internal load causes a droop rate of only 150mV per second on VOUT with COUT = 10μF. Applying a 5Hz to 100Hz, 95% to 98% duty cycle signal to the SHDN pin ensures that the circuit of Figure 1 comes out of shutdown frequently enough to maintain regulation during no-load or low-load conditions. Since the part spends nearly all of its time in shutdown, the no-load quiescent current (see Figure 4) is approximately equal to (VOUT)(1.5μA)/(VIN)(Efficiency).

Figure 3. SHDN Pin Waveforms for Ultralow Quiescent Current Supply.
The LTC1516 must be out of shutdown for a minimum duration of 200μs to allow enough time to sense the output and keep it in regulation. As the VOUT load current increases, the frequency with which the part is taken out of shutdown must also be increased to prevent VOUT from drooping below 4.8V during the OFF phase. A 100Hz 98% duty cycle signal on the SHDN pin ensures proper regulation with load currents as high as 100μA. When load current greater than 100μA is needed, the SHDN pin must be forced low, as in normal operation. The typical no-load supply current for this circuit with VIN = 3V is only 3.2μA.
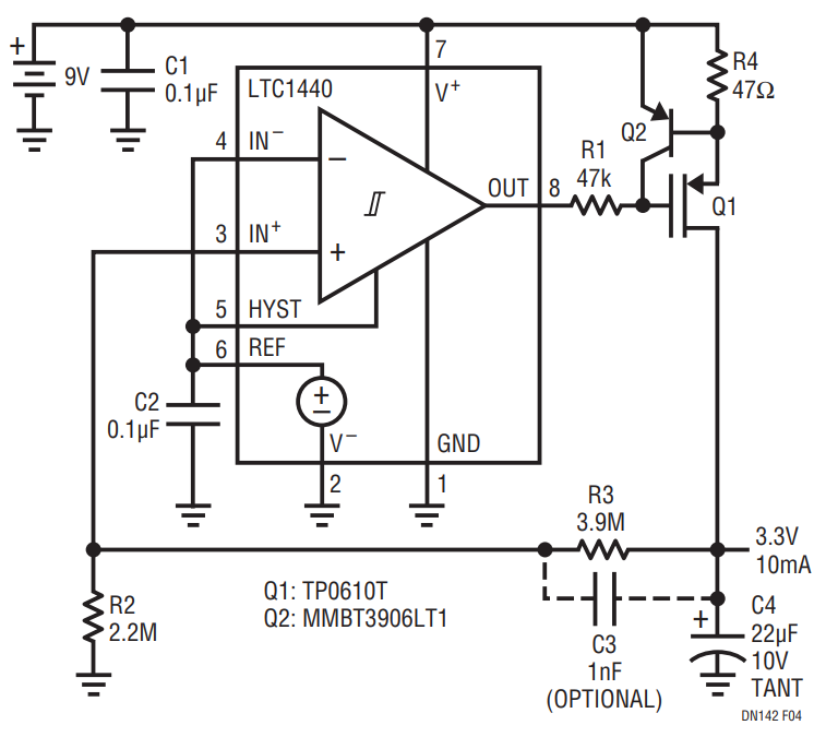
Micropower LDO Regulator Consumes <5μA
The micropower linear regulator shown in Figure 5 delivers a regulated 3.3V output using less than 5μA quiescent current. With such low operating current, a standard 9V alkaline battery can power this regulator for 10 years.
Figure 5. Micropower LDO Regulator.
Circuit operation is very straightforward. The LTC1440’s internal reference connects to one input of the feedback comparator. A feedback voltage divider formed by R2 and R3 establishes the output voltage. The output of the comparator enables the current source formed by Q1, Q2, R1 and R4. When LTC1440’s output is low, Q1 is turned on, allowing current to charge output capacitor C4. Local feedback formed by R4, Q1 and Q2 creates a constant current source from VIN to C4.
Peak charging current is set by R4 and the VBE of Q2, which also provides current limiting in case of an output short to ground. With the values shown in Figure 5, the regulator is guaranteed to deliver at least 10mA output current with inputs as low as 4.8V (that is, from a fully discharged 9V battery).
Because the regulator implements a hysteretic feedback loop in place of the traditional linear feedback loop, no compensation is needed for loop stability. Furthermore, the extremely high gain of the comparator provides excellent load regulation and transient response. However, as with the LTC1516, the comparator hysteresis necessarily produces a small amount of output ripple. Output ripple can be reduced to 10mV–20mV peak-to-peak with feedforward capacitor C3 (see Figure 6), but no-load quiescent current increases by approximately 1.5μA. Without C3 the quiescent current is about 4.5μA, but output ripple is 50mV to 100mV peak-to-peak.
Figure 6. Typical Output Ripple Using 1nF Feedforward Capacitor.
