Design Note 1029: Tighten Supply Regulation for 2A USB Devices by Dynamically Compensating for Voltage Drops in Wiring and Connectors
Introduction
These days, the Universal Serial Bus (USB) is commonly used to power tablet computers and high rate cell phone battery chargers—applications never envisioned at the inception of the USB standard in the mid-1990s. The USB standard has changed significantly over this time. For instance, USB 3.0 requires up to 900mA (six, 150mA unit loads) during high bandwidth communication. A dedicated charging port can supply as much as 1.8A.
Such high, and highly variable, load currents can produce significant and unpredictable voltage drops in wiring and connectors, lowering the performance of the device. Virtual remote sensing senses losses in the line in real time, automatically adapting to changes in load current, line resistance, connector aging and temperature variation. The result is improved voltage regulation and increased device reliability.
Virtual Remote Sensing (VRS) Power Supply
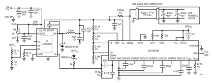
Figure 1 shows a 2A USB power supply for automotive applications using a buck switching regulator and the LT4180 virtual remote sense controller. The power supply produces a 5V, 2A output from a nominal input voltage of 12V. To simplify the schematic, the protection circuitry for load dump, reverse battery, 2-battery jump, spikes and noise are not shown (consult Linear Technology’s “Automotive Electronics Solutions” brochure for further information.) The nominal switching frequency is set above 455kHz to avoid interference in the IF of various RF devices. It can be raised to 2MHzto avoid interfering with AM and Travelers Information Station broadcasts, but at the expense of some power supply efficiency.
This design corrects for total wiring and connector resistances of 0.1Ω to 0.4Ω and load currents from zero to 2A. Thirty randomly selected LT4180 virtual remote sense devices were tested in this design with wiring and connector resistances of 0.1Ω, 0.2Ω, and 0.4Ω, and zero to 2A load currents. With 0.1Ω USB cable and connector resistance, none of the thirty devices exhibited more than ±3% variation from nominal output voltage. For total resistances of 0.2Ω and 0.4Ω, the worst-case variation in output voltage for all load current and devices never exceeded ±3.4% and ±4.6%, respectively.;

Figure 1. A 2A USB Automotive Power Supply Using Virtual Remote Sensing.

Figure 2. Worst-Case Load Regulation with RWIRE = 0.1Ω.

Figure 3. Worst-Case Load Regulation with RWIRE = 0.2Ω.
Virtual remote sensing requires an AC short at the regulation point for best results, which may not be feasible in some existing designs. For example, in Figure 4, a typical USB device is connected directly to the power supply shown in Figure 1. In this case, regulation is maintained up to the USB A receptacle, but the supply cannot correct for additional voltage drops beyond this point.

Figure 4. Incomplete Wiring Drop Correction.

Figure 5. Correcting for Downstream Wiring Voltage Drops.

Figure 6. Typical Load Regulation at the USB Powered Device Depicted in Figure 5.
One final note: adding RCOMP reduces the filtering effectiveness of CLOAD, resulting in increased power supply ripple.
Conclusions
Virtual remote sensing significantly improves load regulation in USB products where unknown wiring resistances would otherwise degrade regulation at the device. By dynamically adapting to changes in load current, line resistance, connector aging and temperature variation, voltage tolerances are improved, ensuring consistent and reliable operation.