Design Note 76: PC Card Power Management Techniques
Most portable computers have sockets built in to accept small PC cards for use as extended memories, data/fax modems, network interfaces, wireless communicators, etc. The Personal Computer Memory Card International Association (PCMCIA) has released specifications, 1.0 and 2.0, which outline the general voltage and power requirements for these cards.
Power is provided by the host computer to the PC card through the card socket via the main VCC supply pin(s) and the VPP programming supply pins. Both supplies can be switched to different voltages to accommodate a wide range of card types and applications.
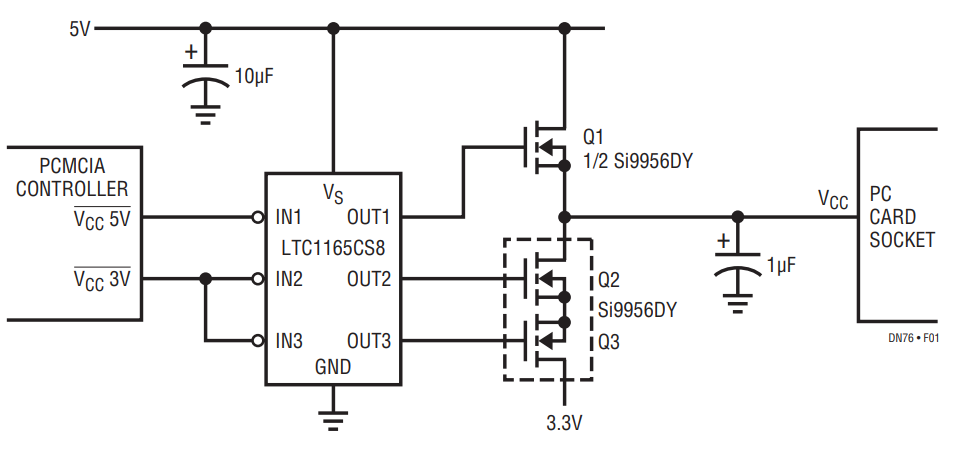
The VCC supply can be switched from 5V to 3.3V and must be capable of supplying upwards of 1A for short periods of time and hundreds of milliamps continuously. Three low resistance MOSFET switches are typically used to select the card VCC power as shown in Figure 1. The LTC1165 inverting triple MOSFET driver accepts active-low logic commands directly from a common PCMCIA controller and generates gate drive voltages above the positive rail to fully enhance low RDS(ON) N-channel MOSFET switches. Two back-to-back MOSFET switches, Q2 and Q3, isolate the parasitic body diode in Q2.

Figure 1. Card VCC 5V, 3.3V Switch.
The LTC1165 drives the three MOSFET gates at roughly the same rate producing a smooth transition between supply voltages. Further, the LTC1165 provides a natural break-before-make action due to the asymmetry between the turn-on times and the turn-off times; i.e., no external delays are required. A noninverting version, the LTC1163, is also available. Both devices are available in 8-lead surface mount packaging.
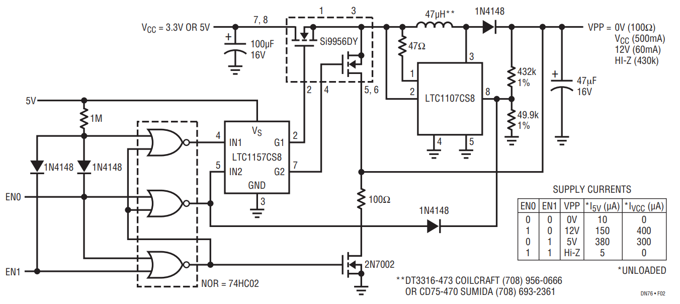
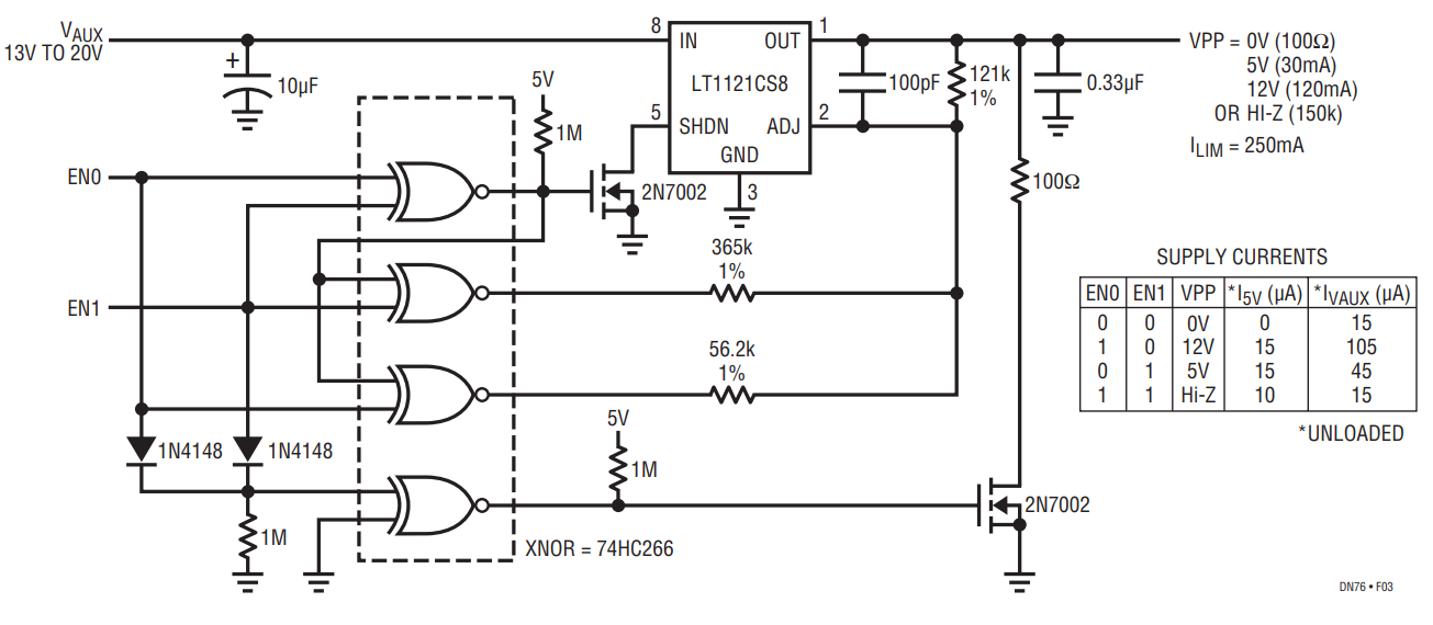
The second path for card power is via the two VPP programming pins on each card socket which are typically tied together. These two pins were originally intended for programming flash memories but are sometimes used as an alternate power source for the card. The VPP supply voltage is therefore capable of being switched between four operating states: 12V, VCC, 0V and Hi-Z.
Figures 2 and 3 are two different approaches to solving the four state output problem. Figure 2 shows a circuit that produces 12V “locally” by converting the incoming VCC supply through a step-up converter for programming flash memories, etc. This circuit has the unique capability of supplying up to 500mA when the VPP pin is programmed to VCC. Figure 3 is a switched output voltage linear regulator which is powered from a auxiliary 13V to 20V unregulated supply. This circuit supplies 120mA at 12V and protects the card slot from overcurrent damage. The supply currents are listed in the truth table to the right of each schematic. All components shown, including the integrated circuits, are available in surface mount packaging.

Figure 2. Step-Up Regulator VPP Power Management.

Figure 3. Current-Limited Linear Regulator VPP Power Management.