先進的な電源の設計を容易にするLTC7803
はじめに
LTC7803は、高性能電源の設計を容易にするためにアナログ・デバイセズが開発した、同期整流式降圧コントローラです。このコントローラの主な特徴は、NチャンネルMOSFETのスイッチングが可能でコンバータのトータル・コスト削減と効率向上を実現する内蔵型の低インピーダンス・ゲート・ドライバ、極めて低い動作時静止電流(5μA)、40Vの広い入出力電圧範囲、100kHzから3MHzまでの非常に広い範囲でプログラム可能なスイッチング周波数、効率を更に向上させる検出抵抗またはDCR検出、そして100%のデューティ・サイクルです。更にもう1つの特徴は、Spread Spectrum®(スペクトラム拡散)動作です。LTC7803は±15%の範囲でスイッチング周波数を変調しますが、これは電磁両立性の実現を容易にして、EMIフィルタのコストを削減します。
回路図と機能
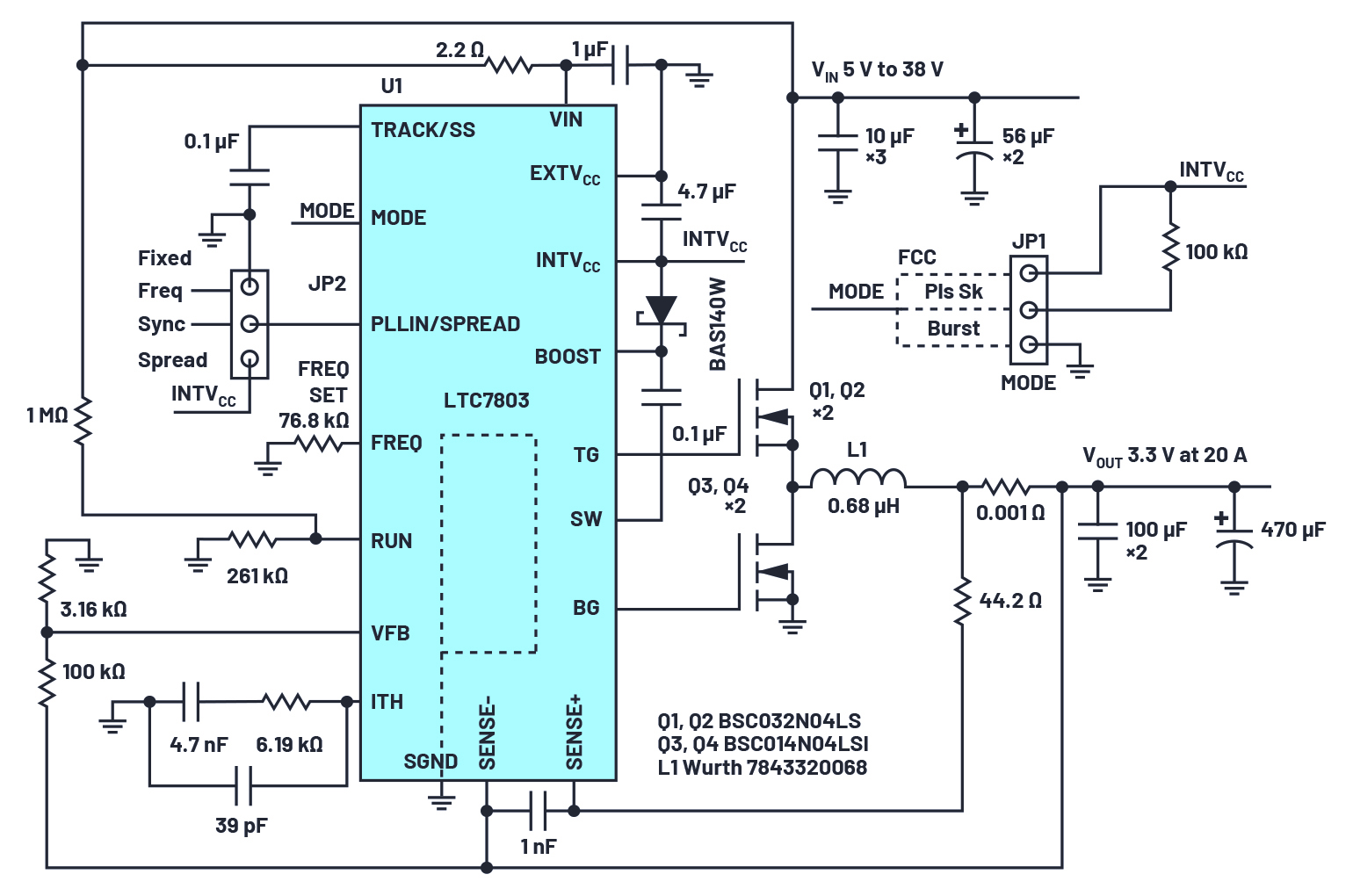
降圧コンバータの回路図を図1に示します。このコンバータは、範囲5V~38Vの入力レールから3.3V 20Aの出力を生成します。パワー・トレインには、MOSFET Q1~Q4、インダクタL1、および入出力フィルタ・コンデンサが含まれています。MODEピンとジャンパJP1は、強制連続導通動作(FCM)、パルス・スキップ動作、またはBurst Mode®(バースト・モード)動作のどれを選択するかを決定します。これらの動作モードには、それぞれ長所と短所があります。FCMでは、全出力電流範囲にわたって出力リップルが小さくなりますが、軽負荷時の効率が低下します。バースト・モードは軽負荷時や無負荷時でも極めて高い効率を実現しますが、軽負荷時の出力リップルが大きくなります。

図1 LTC7803ベースのコンバータ(VIN 5V~38V、VOUT 3.3V 20A)
LTC7803のもう1つの利点は、ホスト・システム内の異なる周波数の相互作用によって生じる干渉の問題を避けるために、外部クロックに同期できることです。ジャンパJP2とFREQ SETを使用すれば、固定周波数、外部クロックへの同期、またはスペクトラム拡散周波数動作のいずれかを選択できます。なお、バースト・モードを選択(MODEピンをGNDに接続)して同期を有効にすると(PLLIN/SPREADピンにクロック・パルス)、コントローラはFCMで動作します。実用性の観点からは、このような状況ではパルス・スキップ・モードの使用が推奨されます。パルス・スキップ・モード(100kΩの抵抗を介してMODEピンをINTVCCに接続)では、FCMと比較して軽負荷時の効率がはるかに向上します。
効率とスペクトラム拡散動作
様々な入力電圧に対するバースト・モードでのコンバータの効率を図2に示します。

図2 パルス・スキップおよびバースト・モード動作時のコンバータの効率
LTC7803の評価には、図3に示すDC2834Aデモ・ボードを使用しました。全負荷時のDC2834の熱画像を図4に示します。

図3 DC2834Aデモ・ボード

図4 コンバータの熱画像(VIN 12V、VOUT 3.3V 20A、空気流なしの自然対流冷却)
スペクトラム拡散動作はLTC7803の非常に重要な利点です。この機能はコンバータの放射ノイズと伝導ノイズを劇的に減少させ、システム全体をEMI標準に適合させる作業を非常に容易にします。CISPR 25クラス5の制限値に対し、スペクトラム拡散動作を使った場合と使わなかった場合の2つのEMIスイープの比較を図5に示します。

図5 CISPR 25クラス5の制限値に対し、スペクトラム拡散動作を有効にした場合と無効にした場合(固定周波数)の伝導EMIスイープ
まとめ
低IQの同期整流式降圧コントローラLTC7803は、高効率パワー・コンバータの設計を非常に容易にします。このデバイスは幅広い入出力電圧範囲で機能し、非常に優れた過渡応答特性を備えています。LTC7803は、バースト・モード動作やスペクトラム拡散動作などの非常に優れた特徴を備えており、効率と、EMI標準への適合性を大幅に改善します。