Design Note 152: The LT1328: A Low Cost 4Mbps IrDA Receiver in MS8 and SO-8 Package
Introduction
The need for ever increasing data rates required by a vast array of devices, such as notebook computers, printers, mobile phones, pagers and modems, has been satisfied by the technology of infrared data transmission. The Infrared Data Association (IrDA) standard, which covers data rates from 2400bps to 4Mbps, is the overwhelming choice for infrared data transmission. The LT1328 is a photodiode receiver that supports IrDA data rates up to 4Mbps, as well as other modulation methods, such as Sharp ASK and TV remote control.
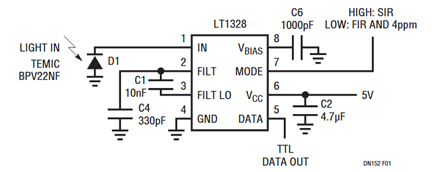
The LT1328, in the MS8 and SO-8 packages, contains all the necessary circuitry to convert current pulses from an external photodiode to a digital TTL output while rejecting unwanted lower frequency interference. The LT1328 plus five external components is all that is required to make the IrDA-compatible receiver shown in Figure 1. An IrDA-compatible transmitter can also be implemented with only six components, as shown in Figure 2. Power requirements for the LT1328 are minimal: a single 5V supply and 2mA of quiescent current.

Figure 1. LT1328 IrDA Receiver.

Figure 2. IrDA Transmitter.
LT1328 Functional Description
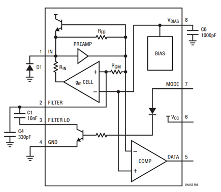
Figure 3 is a block diagram of the LT1328. Photodiode current from D1 is transformed into a voltage by feedback resistor RFB. The DC level of the preamp is held at VBIAS by the servo action of the transconductance amplifier’s gm. The servo action only suppresses frequencies below the Rgm/CFILT pole. This highpass filtering attenuates interfering signals, such as sunlight or incandescent or fluorescent lamps, and is selectable at Pin 7 for low or high data rates. For high data rates, Pin 7 should be held low. The highpass filter breakpoint is set by the capacitor C4 at f = 25/(2π • Rgm • C4), where Rgm = 60k. The 330pF capacitor (C4) sets a 200kHz corner frequency and is used for data rates above 115kbps. For low data rates (115kbps and below), the capacitance at Pin 2 is increased by taking Pin 7 to a TTL high. This switches C1 in parallel with C4, lowering the highpass filter breakpoint. A 10nF capacitor (C1) produces a 6.6kHz corner. Signals processed by the preamp/gm amplifier combination cause the comparator output to swing low.

Figure 3. LT1328 Block Diagram.
IrDA SIR
The LT1328 circuit in Figure 1 operates over the full 1cm to 1 meter range of the IrDA standard at the stipulated light levels. For IrDA data rates of 115kbps and below, a 1.6μs pulse width is used for a zero and no pulse for a one. Light levels are 40mW/sr (Watts per steradian) to 500mW/sr. Figure 4 shows a scope photo for a transmitter input (bottom trace) and the LT1328 output (top trace). Note that the input to the transmitter is inverted; that is, transmitted light produces a high at the input, which results in a zero at the output of the transmitter. The MODE pin (Pin 7) should be high for these data rates.

Figure 4. IrDA-SIR Modulation.
IrDA FIR
The second fastest tier of the IrDA standard addresses 576kbps and 1.152Mbps data rates, with pulse widths of 1/4 of the bit interval for zero and no pulse for one. The 1.152Mbps rate, for example, uses a pulse width of 217ns; the total bit time is 870ns. Light levels are 100mW/sr to 500mW/sr over the 1cm to 1 meter range. A photo of a transmitted input and LT1328 output is shown in Figure 5. The LT1328 output pulse width will be less than 800ns wide over all of the above conditions at 1.152Mbps. Pin 7 should be held low for these data rates and above.

Figure 5. IrDA-FIR Modulation.
4ppm
The last IrDA encoding method is for 4Mbps and uses pulse position modulation, thus its name: 4ppm. Two bits are encoded by the location of a 125ns wide pulse at one of the four positions within a 500ns interval (2 bits • 1/500ns = 4Mbps). Range and input levels are the same as for 1.152Mbps. Figure 6 shows the LT1328 reproduction of this modulation.

Figure 6. IrDA-4ppm Modulation.
Conclusion
In summary, the LT1328 can be used to build a low cost receiver compatible with IrDA standards. Its ease of use and flexibility also allow it to provide solutions to numerous other photodiode receiver applications. The tiny MSOP package saves on PC board area.